Home
JAQForum Ver 24.01
Log In or Join  
Active Topics
Local Time 23:54 20 Feb 2026 Privacy Policy
Jump to

Notice. New forum software under development. It's going to miss a few functions and look a bit ugly for a while, but I'm working on it full time now as the old forum was too unstable. Couple days, all good. If you notice any issues, please contact me.

Forum Index : Microcontroller and PC projects : E100 - Version 1D...

     Page 2 of 2    
Author Message
Alastair
Senior Member

Joined: 03/04/2017
Location: Australia
Posts: 161
Posted: 02:13am 02 Dec 2017
Copy link to clipboard 
Print this post

@G this looks great and should meet most people's needs. When they are done I think I will swap my current E100 for one of these and re purpose the current one. This will make things much neater

@Phil - is there a place where you describe in detail how you have gone about having all your MM accessible by using ESP-8266 modules? I have a number of MM doing data monitor and capture and keep thinking they are finished only to find a week later I need to make a s/w change. I am getting sick of removing them and opening the up.

I am using HC-12s to move the data around and am happy the way they are working. I was thinking of using another HC-12 on each unit to enable console access remotely but when I tested it out transfer of the s/w was quite slow for the more distant units. Your wifi connection looks more elegant and robust. I have no experience using the ESP8266 and don't want to bite off a big chew. I have raised this before and not yet come to terms with it.
Edited by Alastair 2017-12-03
Cheers, Alastair
 
Azure

Guru

Joined: 09/11/2017
Location: Australia
Posts: 446
Posted: 02:56am 02 Dec 2017
Copy link to clipboard 
Print this post

@Grogster

Really nice layout.

What PCD Layout/Routing s/w are you using?
 
Grogster

Admin Group

Joined: 31/12/2012
Location: New Zealand
Posts: 9878
Posted: 03:02am 02 Dec 2017
Copy link to clipboard 
Print this post

SPRINT LAYOUT 6
Smoke makes things work. When the smoke gets out, it stops!
 
Phil23
Guru

Joined: 27/03/2016
Location: Australia
Posts: 1667
Posted: 03:15am 03 Dec 2017
Copy link to clipboard 
Print this post

  Grogster said   No.

If you want the 1455 interface, you can't use the CP2102 footprint or CON6.
If you want the CP2102 footprint or CON6, you can't use the 1455.


I don't quite get this, as I understand others are using either HC-05's or ESP-01's on E28's.

Isn't the circuit similar in most respects?

I know the Wireless device would probably be removed for the 1455 to work.

Rob mentions something about it in this thread, but not sure if it's relevant.


Phil.
 
Grogster

Admin Group

Joined: 31/12/2012
Location: New Zealand
Posts: 9878
Posted: 06:35am 03 Dec 2017
Copy link to clipboard 
Print this post

You are correct - they are. But I expect they are probably using either COM1 or COM2, not the console pins. I may be wrong.

On the 1D PCB, there are no series 1k5 resistors on the console pins. Perhaps that changes things, and perhaps that is something I need to change in version 1D2....

I only ordered 10 new 1D boards, so I could always change this for the next batch.

Rob will be able to clarify exactly what the situation is here. If he reads this post, he might add his thoughts. I will point him to this thread.
Smoke makes things work. When the smoke gets out, it stops!
 
robert.rozee
Guru

Joined: 31/12/2012
Location: New Zealand
Posts: 2494
Posted: 07:10am 03 Dec 2017
Copy link to clipboard 
Print this post

my inclination is towards including the series resistors - doing so does no harm, while possibly being very useful if needed. with the E28 in particular, they allow for access to the console even if the (soldered in place) 1455 becomes non-functional.

i've not looked too closely at the E100, can the console pins be fully isolated if the 1455 and CP2102 module are unplugged? what if the 1455 is soldered in place?


cheers,
rob :-)
 
Grogster

Admin Group

Joined: 31/12/2012
Location: New Zealand
Posts: 9878
Posted: 09:19pm 03 Dec 2017
Copy link to clipboard 
Print this post

Hi Rob. Thanks for chiming in.

On the E100, CON6 is connected DIRECTLY to the PIC32 console pins.
If the 1455 chip is NOT installed, the board fuctions exactly as the earlier boards in that CON6 is your console, or you can put a CP2102 USB module on that footprint and use a USB connection to the console that way.

If you plug in the 1455, it is then connected in-circuit to the PIC32 console pins, but a direct pin-to-pin connection - no series 1k5's. As an afterthought, I could add these in if you thought it would be worthwhile - for the next batch of boards. I only got ten of the 1D's so I can check they are a viable design before getting too carried away buying in boards!

My primary concern is that if someone installs a 1455, and then tries to use a CP2102 at the same time kind of idea - would probably cause all kinds of hell.....
Smoke makes things work. When the smoke gets out, it stops!
 
robert.rozee
Guru

Joined: 31/12/2012
Location: New Zealand
Posts: 2494
Posted: 11:23pm 03 Dec 2017
Copy link to clipboard 
Print this post

you could look at putting in 1k5 series resistors for both the 1455 and CP2102 module? i guess it depends to what extent you want to try and stop folks from doing silly things!

cheers,
rob :-)
 
Alastair
Senior Member

Joined: 03/04/2017
Location: Australia
Posts: 161
Posted: 11:52pm 03 Dec 2017
Copy link to clipboard 
Print this post

re the possible contention between 1455/CP2102. Haven't seen a schematic but could you squeeze in a simple jumper so that the two could not be connected to the console pins at the same time. Not only electrically makes it easier but also its presence makes it obvious it is either/or.

Otherwise need to assume a knowledgeable user.

Cheers, Alastair
 
Grogster

Admin Group

Joined: 31/12/2012
Location: New Zealand
Posts: 9878
Posted: 04:05am 04 Dec 2017
Copy link to clipboard 
Print this post

Thanks guys - good suggestions both. I like Alistair's idea. I might see if I can find a suitable PCB DPDT slide-switch. But then you have the PIC32's ICSP header connected to the 1455 and probably should deal with that too. Anyone know of any 4PDT PCB slide-switches? (rhetorical!)
Smoke makes things work. When the smoke gets out, it stops!
 
Azure

Guru

Joined: 09/11/2017
Location: Australia
Posts: 446
Posted: 05:42am 04 Dec 2017
Copy link to clipboard 
Print this post

You could just add 3 way 0.1" pads to Con6 pin and 1455 pin either side with centre going to PIC pin. Do it twice for both Tx/Rx and make the pads suitable to solder a bridge or SMD 0805 0R between them.

That way most options are covered, jumpers if full flexibility needed or shorted pad if configuring for fixed setup to Con6 or 1455.

That is what you have probably already done anyway :)
 
isochronic
Guru

Joined: 21/01/2012
Location: Australia
Posts: 689
Posted: 08:29pm 04 Dec 2017
Copy link to clipboard 
Print this post

You could use a mcp2221a instead of the 1455 or 2102 - it has the 1455 pinout
and is cheap
 
Geoffg

Guru

Joined: 06/06/2011
Location: Australia
Posts: 3340
Posted: 01:40pm 05 Dec 2017
Copy link to clipboard 
Print this post

I have received a number reports of corrupted colors or text with the E100.

This seems to be caused by the current drawn by the backlight which can cause a voltage drop on the ground pin which can in turn shift the logic levels as seen by the display controller resulting in corrupted colours or text. An easy way of diagnosing this effect is to reduce the CPU speed to (say) 40MHz. If this fixes the problem it is a strong indication that this is the cause. One fix is to solder power and ground wires direct to the LCD display panel’s PCB.

I was wondering if beefing up the amount of copper leading to these pins on the E100 PCB might also help. Perhaps something for the next revision.

Geoff
Geoff Graham - http://geoffg.net
 
lew247

Guru

Joined: 23/12/2015
Location: United Kingdom
Posts: 1709
Posted: 07:28pm 05 Dec 2017
Copy link to clipboard 
Print this post

What pin number does the F_CS on the LCD connector go to? (version B board but I assume it hasn't changed) I "think " it's 58?Edited by lew247 2017-12-07
 
Grogster

Admin Group

Joined: 31/12/2012
Location: New Zealand
Posts: 9878
Posted: 09:34pm 05 Dec 2017
Copy link to clipboard 
Print this post

@ Geoff - Yes, I have seen that problem myself in projects of my own on the E100. I dropped the CPU speed to 80MHz and the problem went away. Did you have specific ground pins in mind for beefing up? I guess definitely around the LCD connection and maybe the regulator. Peter(matherp) has already fixed his issues there by hacking the LCD display to use 5v rail. I personally like this idea the most, but the problem is that not everyone would be happy doing it.

I wonder if running a thick-ish wire from the LCD ground DIRECTLY to the regulator ground on the rear of the PCB would help that issue? A nice easy fix, and anyone can do it....

@ Lew - Pin58. No, this has not changed.

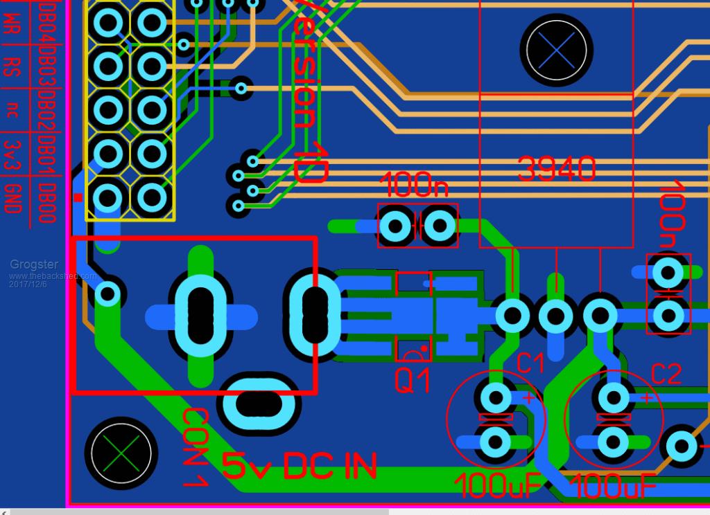
EDIT: OK, I have beefed up the copper to the 3v3 rail and ground. They were 0.8mm, they are now 1.5mm. I have duplicated the 0.8mm copper track to the 3v3 rail on the top and bottom copper and joined them to the 1.5mm supply rail with an exposed via that you fill with solder as part of assembly. That should help for the next lot of boards with any luck.





One thing I can't remember is that the pin labelled "nc" on the 5" LCD seems to have a 3v3 supply rail connected to it on one of the internal layers, but I don't remember why. Geoff or matherp will remember why. Can one of you gents remind me?

EDIT: This track here. Light brown, connected to third pin down from the top on the left, legend says "nc" for no-connection.





EDIT: Ohhhh, wait a minute..... I think that 3v3 connection is for the 7" LCD's if you elect to use one with the E100 mainboard. On the 5" LCD it is indeed no-connection so goes nowhere. Might therefore beef up that connection too.Edited by Grogster 2017-12-07
Smoke makes things work. When the smoke gets out, it stops!
 
     Page 2 of 2    
Print this page


To reply to this topic, you need to log in.

The Back Shed's forum code is written, and hosted, in Australia.
© JAQ Software 2026