Home
JAQForum Ver 24.01
Log In or Join  
Active Topics
Local Time 12:49 07 May 2026 Privacy Policy
Jump to

Notice. New forum software under development. It's going to miss a few functions and look a bit ugly for a while, but I'm working on it full time now as the old forum was too unstable. Couple days, all good. If you notice any issues, please contact me.

Forum Index : Microcontroller and PC projects : Under-voltage lockout circuit...

Author Message
Grogster

Admin Group

Joined: 31/12/2012
Location: New Zealand
Posts: 9954
Posted: 05:03am 11 Feb 2019
Copy link to clipboard 
Print this post

Howdy.

Does any member have a good under-voltage lockout(UVLO) circuit?
Simple preferred, but will look at anything. IDEAL solution, would be a dedicated IC you can get and can program for whatever drop-out voltage you want - perhaps via an external resistor or something.

I basically need to have a circuit that will drop-out if the voltage input drops below about 6v DC. It needs to be a high-side switch. It needs to be able to pass at least a couple of amps. It needs to be able to handle up to 30v or so.

I have used Mr. Google and an image search, and got plenty of results, but I would like to use something that a member has used and can therefore say works.

EDIT: I have found this. It seems to be a good post, and covers converters that need either a high or a low EN signal. I need to drive the EN high in my case, so the first circuit looks like the one I need.

Edited by Grogster 2019-02-12
Smoke makes things work. When the smoke gets out, it stops!
 
BrianP
Senior Member

Joined: 30/03/2017
Location: Australia
Posts: 292
Posted: 05:34am 11 Feb 2019
Copy link to clipboard 
Print this post

Grogs - looking at the last circuit, there is a noticeable "brownout" droop (not much) on the Vout line at the turnoff threshold. May or not cause a reg dissipation issue...

What about using a simple comparator IC - these things usually have a very sharp switchover point & have both high & low outputs available for your EN pin. You would need to build in some hysteresis though.

Sorry I don't have a circuit at hand but the manufacturers usually have application notes with their spec sheets.

Others will add their 2c worth...

Cheers

B
 
PeterB
Guru

Joined: 05/02/2015
Location: Australia
Posts: 667
Posted: 09:24am 11 Feb 2019
Copy link to clipboard 
Print this post

For what it is worth

The LM311 is a voltage comparator rated at 30V. Hysteresis would stop chatter e.g. turn off at 5.9, turn on at 6.1.
It had open collector output to drive some sort of switch or a relay (did I really say that?)

Peter
 
Quazee137

Guru

Joined: 07/08/2016
Location: United States
Posts: 603
Posted: 01:43pm 11 Feb 2019
Copy link to clipboard 
Print this post



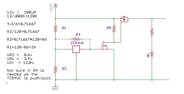
Try this basic concept gleamed from Low-battery monitor with TC54 voltage detector



 
CaptainBoing

Guru

Joined: 07/09/2016
Location: United Kingdom
Posts: 2171
Posted: 04:58pm 11 Feb 2019
Copy link to clipboard 
Print this post

That's a nice device - you can get them down to 1.4V so this will work nicely on battery controlled Mk2 running with a TC54VX21 which can be made to cut-out just above the minimum 2V.

good findEdited by CaptainBoing 2019-02-13
 
Grogster

Admin Group

Joined: 31/12/2012
Location: New Zealand
Posts: 9954
Posted: 10:19pm 11 Feb 2019
Copy link to clipboard 
Print this post

Thanks, chums.

I will check out both the LM311 and the TC54. Both look like good candidates.
Smoke makes things work. When the smoke gets out, it stops!
 
Print this page


To reply to this topic, you need to log in.

The Back Shed's forum code is written, and hosted, in Australia.
© JAQ Software 2026