Home
JAQForum Ver 24.01
Log In or Join  
Active Topics
Local Time 04:13 16 Feb 2026 Privacy Policy
Jump to

Notice. New forum software under development. It's going to miss a few functions and look a bit ugly for a while, but I'm working on it full time now as the old forum was too unstable. Couple days, all good. If you notice any issues, please contact me.

Forum Index : Microcontroller and PC projects : STM32L4 circuit

     Page 2 of 2    
Author Message
lizby
Guru

Joined: 17/05/2016
Location: United States
Posts: 3612
Posted: 11:33pm 04 Nov 2020
Copy link to clipboard 
Print this post

Still need a connection from the 3V3 to the VDDs, I think--even though it's on-board through the bootloader header.
PicoMite, Armmite F4, SensorKits, MMBasic Hardware, Games, etc. on fruitoftheshed
 
lew247

Guru

Joined: 23/12/2015
Location: United Kingdom
Posts: 1708
Posted: 08:04am 05 Nov 2020
Copy link to clipboard 
Print this post

Thanks Lizby I missed that one

3v3 and gnd highlighted below





 
matherp
Guru

Joined: 11/12/2012
Location: United Kingdom
Posts: 10953
Posted: 08:10am 05 Nov 2020
Copy link to clipboard 
Print this post

Have you got a Nucleo-L432KC? If not buy one and develop on that - it is what I used for the initial ArmmiteL4 development. Also check their circuit against yours (in the Nucleo manual)
 
lew247

Guru

Joined: 23/12/2015
Location: United Kingdom
Posts: 1708
Posted: 08:38am 05 Nov 2020
Copy link to clipboard 
Print this post

Peter
Yes I have one of those boards
I'm trying to design a circuit but I'd like to use USB to program it rather than using the STLINK by dropping your bin file via the computer
is this possible with the STM32L431CCT6 by connecting a uart to the console pins on the Armmite

I "think" it can be done if I have BOOT0 as +3v3 rather than GND for normal use

or do I "have" to include the STMLINK connections?
I "believe" the Boot0 pin has to be connected to GND for normal use and +3.3 for programming?
I did actually read the manual and looked at all the available circuits I could find before I started this project
Edited 2020-11-05 18:48 by lew247
 
matherp
Guru

Joined: 11/12/2012
Location: United Kingdom
Posts: 10953
Posted: 08:48am 05 Nov 2020
Copy link to clipboard 
Print this post

All STM32 chips have the internal bootloader and can be programmed without a STLINK. You can program it over USB or a UART by setting BOOT0 as you indicate. A UART can only be used if it is using the default pins for that port. I can't remember if this is the case for the 32 pin chip but hopefully it is.
 
lew247

Guru

Joined: 23/12/2015
Location: United Kingdom
Posts: 1708
Posted: 10:38am 05 Nov 2020
Copy link to clipboard 
Print this post

Peter, thanks for confirming that
one last question if you don't mind
When using the STM32L431CCT6 as an Armmite, can you confirm it only needs the 32.768Mhz crystal and doesn't need another on pins 7 and 8? osc_in and osc_out?
 
lew247

Guru

Joined: 23/12/2015
Location: United Kingdom
Posts: 1708
Posted: 08:54pm 05 Nov 2020
Copy link to clipboard 
Print this post

Schematic_Gauge Controller STM32L4_2020-11-05_22-27-02.pdf

Changed the circuit to use the FT232 USB-UART instead of the CH340
Hopefully I haven't messed the rest of the circuit up- famous last words  will accept criticism  












*Edited X2 to correct mistakes
Edited 2020-11-06 08:28 by lew247
 
lew247

Guru

Joined: 23/12/2015
Location: United Kingdom
Posts: 1708
Posted: 07:25pm 06 Nov 2020
Copy link to clipboard 
Print this post

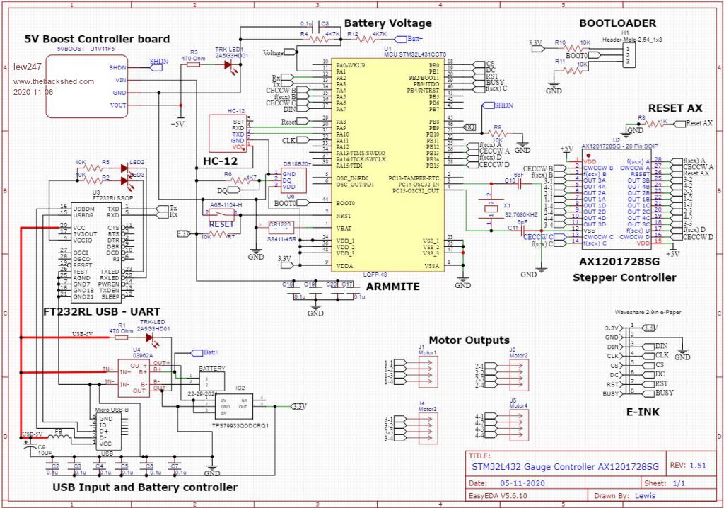
Final version I hope!
Changed a few things
ST232RL USB-UART and E-INK display
Boost controller, HC-12, DS18B20, E-INK and Stepper driver now only powered up when the CPU is not sleeping - this should lead to a much longer time being powered by battery
Added Mosfets to switch the above devices on from the Armmite.
PDF schematic attached if anyone wants to check it out

Schematic_Gauge Controller STM32L4_2020-11-06_19-30-43.pdf


Board layout below




Edited 2020-11-07 05:31 by lew247
 
     Page 2 of 2    
Print this page


To reply to this topic, you need to log in.

The Back Shed's forum code is written, and hosted, in Australia.
© JAQ Software 2026