Home
JAQForum Ver 24.01
Log In or Join  
Active Topics
Local Time 03:49 15 Feb 2026 Privacy Policy
Jump to

Notice. New forum software under development. It's going to miss a few functions and look a bit ugly for a while, but I'm working on it full time now as the old forum was too unstable. Couple days, all good. If you notice any issues, please contact me.

Forum Index : Microcontroller and PC projects : ArmmiteF4 firmware: V5.06.00

     Page 3 of 3    
Author Message
lizby
Guru

Joined: 17/05/2016
Location: United States
Posts: 3607
Posted: 03:44am 19 Feb 2021
Copy link to clipboard 
Print this post

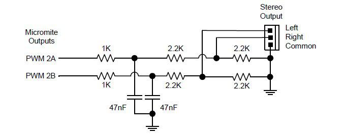
Are PLAY WAV and PLAY MP3 available on the F4 as on the H7? If so, is the circuit shown for the MM+ suitable (with DAC1 for PWM2A and DAC2 for PWM2B)?



Is the stereo output header shown suitably a mini-stereo socket such that speakers or a headset could be plugged into, or must it feed an amplifier like this or similar?
PicoMite, Armmite F4, SensorKits, MMBasic Hardware, Games, etc. on fruitoftheshed
 
matherp
Guru

Joined: 11/12/2012
Location: United Kingdom
Posts: 10951
Posted: 11:34am 19 Feb 2021
Copy link to clipboard 
Print this post

The armmiteF4 has DACs like the CMM2 so you don't need anything but a 4K7 series resistor may be prudent.

The ArmmiteF4 can play tones, wav, and flac but not mp3 (too much processing)
 
lizby
Guru

Joined: 17/05/2016
Location: United States
Posts: 3607
Posted: 01:08pm 19 Feb 2021
Copy link to clipboard 
Print this post

  matherp said  he armmiteF4 has DACs like the CMM2 so you don't need anything but a 4K7 series resistor may be prudent.


Thanks. 4k7 series resistor to a mini-stereo socket (for headphones or speaker) or to an amplifier?
PicoMite, Armmite F4, SensorKits, MMBasic Hardware, Games, etc. on fruitoftheshed
 
matherp
Guru

Joined: 11/12/2012
Location: United Kingdom
Posts: 10951
Posted: 01:12pm 19 Feb 2021
Copy link to clipboard 
Print this post

Amplifier - not enough drive for anything else
 
disco4now

Guru

Joined: 18/12/2014
Location: Australia
Posts: 1091
Posted: 10:08am 20 Feb 2021
Copy link to clipboard 
Print this post

Just a reminder that the Armmite F4 does support user defined LCDPanels written in MMBasic. Put it in this thread if you write one.

User defined LCD Panels

Regards
Gerry
F4 H7FotSF4xGT
 
George H
Newbie

Joined: 03/07/2020
Location: United States
Posts: 33
Posted: 06:11pm 09 Mar 2021
Copy link to clipboard 
Print this post

Be careful ordering from Peter's Aliexpress link in the first post - I did and was sent only the LCD screens.  I sent a message and they said the ad is only for the screen - clearly false, as it depicts the STM 32 board and cables, and clearly states it's for board + screen.  I'm currently in a dispute with them over it.  

Not Peter's fault, the customer reviews on the page show them displaying the board and the screen, so something may have changed.

George
 
Pluto
Guru

Joined: 09/06/2017
Location: Finland
Posts: 410
Posted: 08:30pm 09 Mar 2021
Copy link to clipboard 
Print this post

I ordered from the link that Peter proposed. Unfortunately the package (envelope) had suffered during transport and the LCD was missing. The seller responded very rapidly and was very helpful and helped me to prepare a dispute. The dispute was solved in only 2 days. I get money back for the missing LCD and freight. The board works well with Peter's latest (?) firmware installed. It was my first attempt to program Armmite F4. It was really easy with the instructions given in the new F4 manual. Thanks to all involved!  
 
George H
Newbie

Joined: 03/07/2020
Location: United States
Posts: 33
Posted: 01:00am 10 Mar 2021
Copy link to clipboard 
Print this post

Checking the ad closer, be sure to select the 'color' indicating '1 set' vs just the board or screen.  I must have had it on the default which seems to be the screen.  

-George
 
     Page 3 of 3    
Print this page


To reply to this topic, you need to log in.

The Back Shed's forum code is written, and hosted, in Australia.
© JAQ Software 2026