Home
JAQForum Ver 24.01
Log In or Join  
Active Topics
Local Time 22:27 27 Apr 2026 Privacy Policy
Jump to

Notice. New forum software under development. It's going to miss a few functions and look a bit ugly for a while, but I'm working on it full time now as the old forum was too unstable. Couple days, all good. If you notice any issues, please contact me.

Forum Index : Microcontroller and PC projects : PicoGAME 4

     Page 2 of 2    
Author Message
Mixtel90

Guru

Joined: 05/10/2019
Location: United Kingdom
Posts: 8781
Posted: 01:46pm 24 Nov 2023
Copy link to clipboard 
Print this post

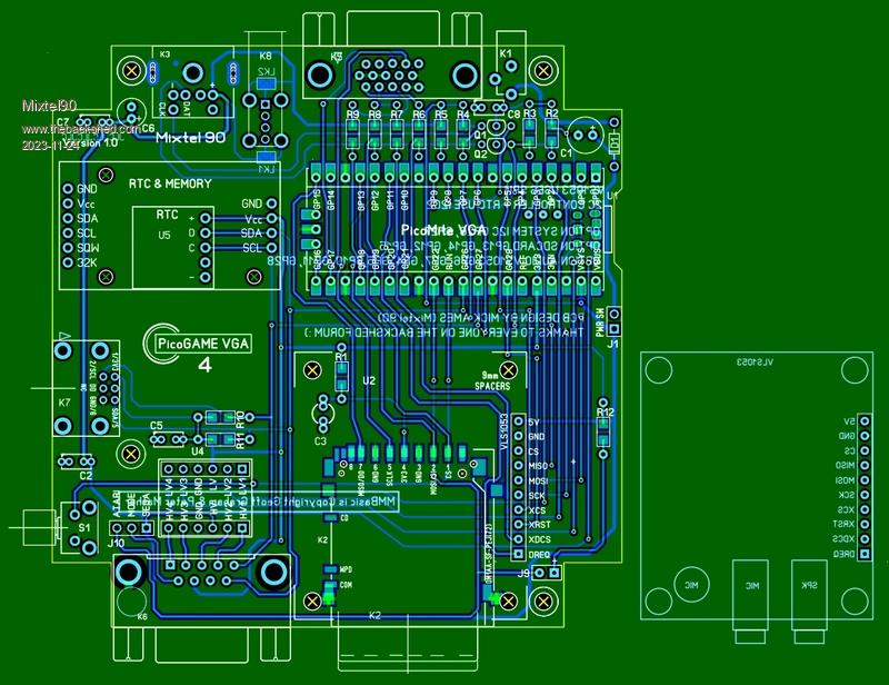
So, a new layout with the other version of the VS1053 module.



The support pillars for the front edge of the VLS1053 are a bit too close for comfort to the SD card socket pads, but I think they'll be ok. You may get away with only fixing the rear edge anyway. The module is upside down as this puts the sockets at a more pleasing height.

Getting rid of the rear audio socket has let me put the USB-A socket back, which I'm sure must be useful for a VGA-HDMI converter somewhere. Or for powering some speakers. It's powered off by the power switch on J1 if one is fitted.

If you aren't a fan of Sega or Nintendo controllers you can swap link J10 to Atari, put a 10K resistor into J9 and use a normal Atari joystick. The fire button is on GP26. If you put a LED into J9 instead it will light every time you press Fire. :) Normally, with an LED in that position, it is lit by setting GP26 low.

The Reset button S1 is an Omron B3F with the Omron cap on it. If used in the Hammond case it projects about 1.5mm, making a very neat and accessible button. It can be red too. :)

This board probably won't be released until the new year. Ideally I'd like to get a WII socket and a VS1053 module to get proper measurements from before finalising the PCB. By then we'll be into the Christmas holidays etc.
Edited 2023-11-24 23:50 by Mixtel90
Mick

Zilog Inside! nascom.info for Nascom & Gemini
Preliminary MMBasic docs & my PCB designs
 
Volhout
Guru

Joined: 05/03/2018
Location: Netherlands
Posts: 5861
Posted: 02:15pm 24 Nov 2023
Copy link to clipboard 
Print this post

Hi MIck,

Since (on Aliexpress) the quad level shifter is cheaper than a single 2N7000, you may want to use another one of thos for the PS2. Shift the RTC south, and there is plenty of place to put it.

Volhout
Edited 2023-11-25 00:16 by Volhout
PicomiteVGA PETSCII ROBOTS
 
Mixtel90

Guru

Joined: 05/10/2019
Location: United Kingdom
Posts: 8781
Posted: 03:22pm 24 Nov 2023
Copy link to clipboard 
Print this post

2N7000 at Bitsbox is 20p with a price break to 15p if you buy 10 or more. Postage is £2.50.

You can get 100 off 2N7000 for £1,96 + £1.06 postage on AliExpress.

Yes, the level shifter works out a bit cheaper but these things aren't expensive. Not compared to the prices of the other bits anyway. I think I'll stick with them in this case.

I just tried fitting a level shifter in. It *only just* fits, coming up against the WII socket, which can't move much because that's close to the PCB fixing screw (one fixing point is already in a bad position). The left two fixings of the large RTC module clash nicely with PCB pillars under the board too. :)
Mick

Zilog Inside! nascom.info for Nascom & Gemini
Preliminary MMBasic docs & my PCB designs
 
vegipete

Guru

Joined: 29/01/2013
Location: Canada
Posts: 1168
Posted: 03:24pm 24 Nov 2023
Copy link to clipboard 
Print this post

  Mixtel90 said  I couldn't see how to import an image....   :(

Select "Scanned copy..." from the Extras menu. It will read jpegs and bmps. The only nuisance is that it can't mirror the image.
Visit Vegipete's *Mite Library for cool programs.
 
Mixtel90

Guru

Joined: 05/10/2019
Location: United Kingdom
Posts: 8781
Posted: 03:30pm 24 Nov 2023
Copy link to clipboard 
Print this post

I've found it now. Thanks. :)
I don't think NanoCAD can mirror a raster image either. That doesn't matter as we only want vector image. Scaling is *very* precise though. Far more accurate than the size of the pixels in the raster image.
Mick

Zilog Inside! nascom.info for Nascom & Gemini
Preliminary MMBasic docs & my PCB designs
 
     Page 2 of 2    
Print this page


To reply to this topic, you need to log in.

The Back Shed's forum code is written, and hosted, in Australia.
© JAQ Software 2026