Home
JAQForum Ver 24.01
Log In or Join  
Active Topics
Local Time 12:31 09 Feb 2026 Privacy Policy
Jump to

Notice. New forum software under development. It's going to miss a few functions and look a bit ugly for a while, but I'm working on it full time now as the old forum was too unstable. Couple days, all good. If you notice any issues, please contact me.

Forum Index : Microcontroller and PC projects : A great PID tutorial with no talking or music.

Author Message
PhenixRising
Guru

Joined: 07/11/2023
Location: United Kingdom
Posts: 1712
Posted: 07:08am 28 Feb 2024
Copy link to clipboard 
Print this post

I need to build a rig like this. I come across sooo many who pretend to understand PID but who are actually clueless  
 
Volhout
Guru

Joined: 05/03/2018
Location: Netherlands
Posts: 5661
Posted: 07:55am 28 Feb 2024
Copy link to clipboard 
Print this post

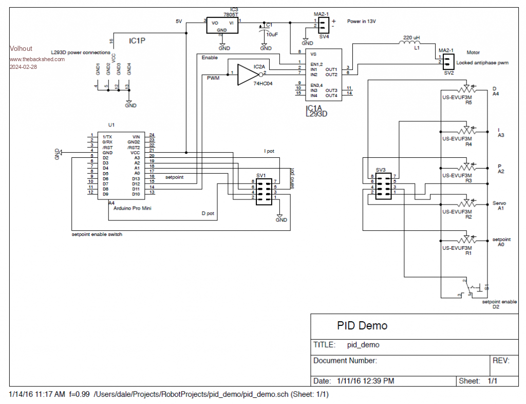
Great tutorial !!

All design files are included, so go ahead, and build it.





Volhout
Edited 2024-02-28 18:04 by Volhout
PicomiteVGA PETSCII ROBOTS
 
PhenixRising
Guru

Joined: 07/11/2023
Location: United Kingdom
Posts: 1712
Posted: 08:58am 28 Feb 2024
Copy link to clipboard 
Print this post

  Volhout said  Great tutorial !!
All design files are included, so go ahead, and build it
Volhout


Oh, I already have something far superior, running on the ARMmite-H7 (real encoder, no pot) including acceleration feed-forward, velocity feed-forward, torque-limiting, motor-offsets, etc.
No, I was referring to the mechanical rig. Much easier than trying to train people on an actual machine.  
 
Turbo46

Guru

Joined: 24/12/2017
Location: Australia
Posts: 1660
Posted: 03:23am 29 Feb 2024
Copy link to clipboard 
Print this post

Phenix, You have told us many times in this and in your previous incarnation, how good you are and your PID implementation is so would you mind sharing some of your code.

While I believe that I understand the basic principle of PID, I struggle with the calculation of the Proportional, Integral and Derivative components of the system in MMBasic. A little help in that area would be greatly appreciated. Not asking you to give away any industrial secrets.

Thinking of applying it to a heating system.

Bill
Keep safe. Live long and prosper.
 
phil99

Guru

Joined: 11/02/2018
Location: Australia
Posts: 2980
Posted: 05:08am 29 Feb 2024
Copy link to clipboard 
Print this post

The last time I dealt with this stuff it was done with the very latest IC technology - Op-Amps!
For large genset governors and voltage regulators the aim was to achieve critical damping. Fastest feedback response time without causing hunting.
The voltage regulator produced a 3 phase counter-rotating field for the exciter.
 
swoodgate

Newbie

Joined: 24/11/2011
Location: Australia
Posts: 15
Posted: 05:45am 29 Feb 2024
Copy link to clipboard 
Print this post

  Turbo46 said  ...  I struggle with the calculation of the Proportional, Integral and Derivative components of the system ...


Here is a link to a series of blog posts which explain in detail the coding of a PID implementation by Brett Beauregard who produced an Arduino Library.

Well worth a read.

http://brettbeauregard.com/blog/2011/04/improving-the-beginners-pid-introduction/

Cheers, Steve
 
Turbo46

Guru

Joined: 24/12/2017
Location: Australia
Posts: 1660
Posted: 06:36am 29 Feb 2024
Copy link to clipboard 
Print this post

Thanks Fellas, I would probably have more success using op amps and I also struggle with C. It's been a long time. I may have to try to work through it.

Bill
Keep safe. Live long and prosper.
 
PhenixRising
Guru

Joined: 07/11/2023
Location: United Kingdom
Posts: 1712
Posted: 06:59am 29 Feb 2024
Copy link to clipboard 
Print this post

  [ said  QUOTE=Turbo46
Thinking of applying it to a heating system.
Bill



'Set-up a loop, as close to 1ms as possible
'Used this method because it can be modified (500us for example)
timer=0
 schd=0.9794
 do
   do:loop until timer>schd:inc schd,0.9794
   strt=timer 'simply for keeping an eye on loop execution time
   
   'Read the motor's encoder (LS7366)
   pin(85)=0
   spi write 1,&h60
   spi read 4,psns()
   pin(85)=1
   apos=(psns(1)<<24) or (psns(2)<<16) or (psns(3)<<8) or psns(4)
   'apos (actual position is signed 32bit)
   if apos and &h80000000 then inc apos, - &hffffffff
   'positionerror = command_position(setpoint)-actual_position
   perr=cpos-apos
   'if using the integral, begin to accumulate and
   'keep within the anti-wind-up limit
   if ki>0 then inc intg,perr
   if intg>ilim then intg=ilim
   if intg<-ilim then intg=-ilim
   
   'standard PID
   'mcmd=50 is the PWM offset for locked antiphase where
   '50% duty-cycle is zero motor current
   mcmd=50+((kp*perr)+(kd*(perr-prvr))+(ki*intg))
   'tl=torque-limit.
   if tl then
     if mcmd<tl then mcmd=tl
     if mcmd>tlhi then mcmd=tlhi
   end if
   
   'LMD18200 datasheet advises to avoid 100% and 0% duty-cycle(whatever)
   if mcmd<0.2 then mcmd=0.2
   if mcmd>99.8 then mcmd=99.8
   'if motor-disable commanded then set duty-cycle to 50%
   if moff then mcmd = 50
   pwm 1,18000,mcmd
   'copy positionerror to previouserror for next kd calc
   prvr=perr
   fini=timer
 loop  


Obviously, a heating system would not require a 1ms loop-rate

I have a lot more going on in my actual loop and still have plenty of time to read/write UARTS for command updates, etc.
This loop handles both axis position and velocity. Following this is a trapezoidal or s-curve profiler with on-the-fly velocity and acceleration/deceleration change capability.

Loving this ARMmite H7  
 
PhenixRising
Guru

Joined: 07/11/2023
Location: United Kingdom
Posts: 1712
Posted: 08:05am 29 Feb 2024
Copy link to clipboard 
Print this post

The benefit of this "discretized" method is that one simply divides a new motor position command by the loop rate and voila, we have velocity control.

Command position: 3000 quadrature counts
Command velocity: 3000 quadrature counts/second

Each loop command increment requires 3 counts

Brett Beauregard's method is "continuous" and would require something like an interrupt to schedule the command increments.
Edited 2024-02-29 18:43 by PhenixRising
 
PhenixRising
Guru

Joined: 07/11/2023
Location: United Kingdom
Posts: 1712
Posted: 03:52pm 29 Feb 2024
Copy link to clipboard 
Print this post

  phil99 said  The last time I dealt with this stuff it was done with the very latest IC technology - Op-Amps!
For large genset governors and voltage regulators the aim was to achieve critical damping. Fastest feedback response time without causing hunting.
The voltage regulator produced a 3 phase counter-rotating field for the exciter.


Feedback systems are fascinating, no matter if they're digital, analog or even mechanical. I watched a video about one of the early inventions to maintain a ship's trajectory. Governors...great example. Fascinated me, even as a kid  

Not enough of this is being taught, IMO. "Robotics" are supposedly being taught but using open-loop stepper-motors. Real robots utilize closed-loop servos which is the most important aspect (along with the kinematics).

There's no end of demo's of articulated arms picking and placing objects but what happens when the object is clamped in something like a vise that only opens when the end-effector has gripped it. The whole arm flexes because steppers can't be made to comply. The "Torque Limit" example in my code snippet, softens-up a servo axis without losing track of motor position. The same with Cobots (collaborative robots) that are able to work alongside humans without a protective cage. They can instantly soften-up to the point where you can throw the arm around.

3d printers, stalling or losing track of where they are, due to lost pulses. If you can't verify that what you commanded, happened, you're not in control.
 
Turbo46

Guru

Joined: 24/12/2017
Location: Australia
Posts: 1660
Posted: 08:09pm 29 Feb 2024
Copy link to clipboard 
Print this post

Thanks Phenix, That will take me some time to understand. The variable names don't mean a lot at the moment. You are right, a heating system will not need such a fast response. All I am looking for is to rise up to a particular temperature as fast as possible with very little or no hunting. I'd like to develop an approach that can be used for different applications just by tuning the parameters.

It's just the algorithm I need to understand.

Bill
Keep safe. Live long and prosper.
 
PhenixRising
Guru

Joined: 07/11/2023
Location: United Kingdom
Posts: 1712
Posted: 08:49pm 29 Feb 2024
Copy link to clipboard 
Print this post

I'll type a clearer version in the morning plus a couple of suggestions that would better suit a heating system. The PITA is tuning because of the slow response  
 
Turbo46

Guru

Joined: 24/12/2017
Location: Australia
Posts: 1660
Posted: 08:55pm 29 Feb 2024
Copy link to clipboard 
Print this post

  Quote  The PITA is tuning because of the slow response

Then cooling down between tests. I'll need a monitoring system with graphing capabilities. Thanks again.

Bill
Keep safe. Live long and prosper.
 
Mixtel90

Guru

Joined: 05/10/2019
Location: United Kingdom
Posts: 8509
Posted: 10:19pm 29 Feb 2024
Copy link to clipboard 
Print this post

Some heating controllers only use integral control, I think. The system is so slow and overshoot is, by and large, non-critical. One of the reasons is that most boilers are rated by the number of starts per hour that's allowed. The boiler tries to run for relatively long periods at a low firing rate and the heating valve is nudged slowly round. Sometimes it's just fed with a raw PWM signal against a return spring.
Mick

Zilog Inside! nascom.info for Nascom & Gemini
Preliminary MMBasic docs & my PCB designs
 
PhenixRising
Guru

Joined: 07/11/2023
Location: United Kingdom
Posts: 1712
Posted: 10:50pm 29 Feb 2024
Copy link to clipboard 
Print this post

  Mixtel90 said  Sometimes it's just fed with a raw PWM signal against a return spring.


Ah-ha, good example of why I liked the video demonstration in the OP. Many are of the opinion that they don't need a D-term. Not realising that they already have one in the form of this spring, for example.

This is also true with industrial servo drives, the vast majority are configured in "velocity mode", they are rate devices. The command signal from the controller is merely a velocity reference and therefore all that's required is the P-term (velocity gain). The drive takes care of the rest. I don't care for this because the technician needs to be familiar with that particular drive calibration procedure. Out comes the laptop and the proprietary RS485 cable with the weird connector, try to remember the password and how to actually use the app  

"Torque mode" or "current mode" and the drive is relegated to being only responsible for providing current and commutation. That simple code that I posted above, now takes control of position, velocity and torque. Replace a bad drive and all that needs to happen is; select Torque Mode and the peak/continuous current to suit the motor. Any brand of drive can be substituted.
 
PhenixRising
Guru

Joined: 07/11/2023
Location: United Kingdom
Posts: 1712
Posted: 06:25pm 01 Mar 2024
Copy link to clipboard 
Print this post

KISS principle:


'Simple Proportional heat control
'Objectives:
'
'1) Immune to instability
'2) Rapid calibration

'The premise being that hovering around a setpoint isn't
'necessary for heating.That's where we get instability.
'The important things are the fact that it's a proportional
'control and that it's consistent
'Here we have a dummy target that will never be reached because the
'loop gain won't be sufficient. Shooting for Desired+dummy but calibrated to
'output zero-heat when desired is reached.
'The command will fade away and the only
'calibration required is to tweak either the Kp or the Dummy_Target_Temp_Offset
'to have the room temperature match the desired temp.
'At Desired Temp, there will still be a differential but not enough to produce
'an output signal

dim float Desired_Temp
dim float Dummy_Target_Temp_Offset
dim float Actual_Temp
dim float Differential
dim float Heat_Command

dim float Kp

'Test values

Kp=0.4  'stab in the dark
Desired_Temp=20
Dummy_Target_Temp_Offset=4

do
 Actual_Temp=[sensor_reading]
 Differential=(Desired_Temp + Dummy_Target_Temp_Offset) - (Actual_Temp)
 Heat_Command=Kp*Differential
 [output_heat_command]
 pause 10000 'stab in the dark
loop

 
Turbo46

Guru

Joined: 24/12/2017
Location: Australia
Posts: 1660
Posted: 07:02am 02 Mar 2024
Copy link to clipboard 
Print this post

Thanks Phenix, I really want to end up with a PID control even it I don't need to use all functions in the one application.

Silicon Chip had a project for a reflow oven using a small cheap toaster oven using PID control some time ago and it sparked my interest.

I have added Integral code using your first example as a guide. Would you mind having a look and telling me if I am on the right track?

' PID Heating control
' Well just PI for now
' D to come - hopefully
'
dim float Desired_Temp
dim float Dummy_Target_Temp_Offset
dim float Actual_Temp
dim float Differential 'Proportional
dim float Heat_Command
dim float Integral

dim integer Looptime

dim float Kp
dim float Ki

'Test values
Looptime=10000 ' 10 seconds for now
Ki=0    'Start with zero, increase in small steps while tuning
Kp=0.4  'stab in the dark
Desired_Temp=20
Dummy_Target_Temp_Offset=4 ' zero if full PID?

do
Actual_Temp=[sensor_reading]
Temperr = Desired_Temp - Actual_Temp

' INTEGRAL
' Next line Could be omitted, if Ki= 0 it then has no effect on Heat_command
if ki>0 then inc Integral,Temperr
if Integral>Desired_Temp then Integral=Desired_Temp 'Don't go higher than Desired Temp
'  if Integral<-Desired_Temp then Integral=-Desired_Temp 'Not needed +ve only

' PROPORTIONAL
Differential=(Desired_Temp + Dummy_Target_Temp_Offset) - (Actual_Temp)

' HEAT COMMAND
Heat_Command=Kp*Differential + Ki*Integral
' [output_heat_command]
pause Looptime
loop


I don't believe that PID controllers generally use the offset as part of the Proportional control - probably relying on the other components for stability.

Bill
Keep safe. Live long and prosper.
 
phil99

Guru

Joined: 11/02/2018
Location: Australia
Posts: 2980
Posted: 07:32am 02 Mar 2024
Copy link to clipboard 
Print this post

PhenixRising will probably correct me as I am quite rusty on this subject but I think the purpose of the offset here is to compensate for the average heat loss, ensuring the temp. stays a bit closer to the setpoint.

In op-amp terms how much difference this makes depends on the feedback loop gain.
A high gain can get it very close without an offset, at the risk of instability.

Just setting the setpoint a little higher than the desired temp and "relying on the other components for stability" would probably do much the same thing. Eg if you want 20° set 20.5°.

Edit
If chasing the very highest precision the offset could vary with the difference between the indoor and outdoor temps.
When the outdoor temp falls it would anticipate that the indoor temp is going to fall and be cranking up the heating in advance.

This is similar to the genset governors that used "load anticipation". A sudden change in load would briefly change the setpoint offset to increase / decrease fuel injector timing before the frequency actually changed, "heading it off at the pass".
Edited 2024-03-02 22:17 by phil99
 
Print this page


To reply to this topic, you need to log in.

The Back Shed's forum code is written, and hosted, in Australia.
© JAQ Software 2026