Home
JAQForum Ver 24.01
Log In or Join  
Active Topics
Local Time 23:56 26 Apr 2026 Privacy Policy
Jump to

Notice. New forum software under development. It's going to miss a few functions and look a bit ugly for a while, but I'm working on it full time now as the old forum was too unstable. Couple days, all good. If you notice any issues, please contact me.

Forum Index : Microcontroller and PC projects : PicoMite PWM writing slow?

Author Message
PhenixRising
Guru

Joined: 07/11/2023
Location: United Kingdom
Posts: 1855
Posted: 07:59pm 30 Apr 2024
Copy link to clipboard 
Print this post

or am I doing something wrong?


setpin gp2,pwm  
mcmd=50
timer=0
for i% = 1 to 1000
pwm 1,8000,mcmd
next
fini=timer

print fini/1000


fini >1ms on 378MHz
 
Volhout
Guru

Joined: 05/03/2018
Location: Netherlands
Posts: 5860
Posted: 08:37pm 30 Apr 2024
Copy link to clipboard 
Print this post

Hi Phenix,

I have no idea if this is valid or not. But realize that the pico is not an Armmite H7. If you look at the benchmarks, Pico is 5x to 10x slower than H7.

Peter will definitely have a better explanation, but I know there is a balance between code that runs in RAM, and code that runs from FLASH. Maybe the PWM command runs from flash.

But there may be a command that updates the PWM value (not re-initialize the PWM, but just change the PMW value) that is faster. Check the user manual.

Regards,

Volhout
Edited 2024-05-01 06:37 by Volhout
PicomiteVGA PETSCII ROBOTS
 
PhenixRising
Guru

Joined: 07/11/2023
Location: United Kingdom
Posts: 1855
Posted: 08:48pm 30 Apr 2024
Copy link to clipboard 
Print this post

  Volhout said  Hi Phenix,

I have no idea if this is valid or not. But realize that the pico is not an Armmite H7. If you look at the benchmarks, Pico is 5x to 10x slower than H7.


Granted but my rather sophisticated PID + Offset + Feedforward executes in 440µS

  Volhout said  
But there may be a command that updates the PWM value (not re-initialize the PWM, but just change the PMW value) that is faster. Check the user manual.


I had this very thought; that one could simply update the duty-cycle. Looking at the manual, now.
On the H7, there is little difference between writing the PWM and not writing.  

My eventual output is analogue +/-10v anyway so I can easily use a 12b SPI DAC.
Already been coded/tested
 
matherp
Guru

Joined: 11/12/2012
Location: United Kingdom
Posts: 11243
Posted: 09:49pm 30 Apr 2024
Copy link to clipboard 
Print this post

  Quote   * The counter compare register is double-buffered in hardware. This means
* that, when the PWM is running, a write to the counter compare values does
* not take effect until the next time the PWM slice wraps (or, in
* phase-correct mode, the next time the slice reaches 0). If the PWM is not
* running, the write is latched in immediately.


Therefore you can't update the PWM in any useful fashion > 8000/second with a frequency of 8000 so your test is meaningless as the fastest that 1000 changes could be made is 1/8 of a second.
 
PhenixRising
Guru

Joined: 07/11/2023
Location: United Kingdom
Posts: 1855
Posted: 10:56pm 30 Apr 2024
Copy link to clipboard 
Print this post

Thanks Pete. No big deal, still fits in my settick 2 window. I guess I just imagined it to be something similar to dumping data into a comm's buffer but it's actually a block.

Will be using a SPI DAC for the real world  
 
robert.rozee
Guru

Joined: 31/12/2012
Location: New Zealand
Posts: 2508
Posted: 02:52am 01 May 2024
Copy link to clipboard 
Print this post

hi PhenixRising,
   updating time-related things (including PWM) have been discussed in the past, in order to do it without creating glitches is rather tricky. invariably it involves the interpreter waiting until a transition (or event) has happened before updating the appropriate register. as Peter has pointed out, with an 8000Hz pulse train this involves a pause of up to 1/8000th of a second before each change can be safely made. 1/8000 x 1000 = 0.125 seconds.

if the interpreter's code that updates the register is clever enough, it may be able to shorten these delays by (for example) observing that if [rollover value] - [current count] is sufficiently high then the appropriate register can be updated immediately. but this being the case is pretty much indeterminate. ie, you may get 12 quick updates followed by 1 or 2 slow updates, etc. you may also see some (or many) steps effectively ignored.

generally speaking, if ramping a PWM (or similar) from one value to another, you may want to pick values such that each step along the ramp is at least an order of magnitude longer than the period. so for 8000Hz (period=125uS) this might be making sure each time round the loop is 10mS long.


cheers,
rob   :-)
 
PhenixRising
Guru

Joined: 07/11/2023
Location: United Kingdom
Posts: 1855
Posted: 05:40am 01 May 2024
Copy link to clipboard 
Print this post

Thanks Rob  

It's just always been in my head that when considering onboard PWM vs external DAC, that the PWM would take less time to update  

It's actually not a bad revelation because now I'm thinking that I might be mistaken about my ARMmite H7 project. Maybe the PWM writing is gobbling-up time and if I go with an SPI DAC, my overall loop time might be reduced. It's all good  

Cheers  


I'll be driving these things which accept a +/-10v command input that resolves to 12bit so a I'll go with a 12bit SPI DAC.


Edited 2024-05-01 15:54 by PhenixRising
 
Volhout
Guru

Joined: 05/03/2018
Location: Netherlands
Posts: 5860
Posted: 07:03am 01 May 2024
Copy link to clipboard 
Print this post

Phenix,

At the risk of becomming too technical, and confusing, I would like to explain a bit.

1/ PWM in essence.
In a typical microcontroller peripheral, the PWM contains a counter. The counter counts clock pulses from a programmable divider. The programmable divider is programmed once (1 single register) and feeds the PWM with a continuous stream of clock pulses.
The PWM also contains a compare register. When the counter value is lower than the value in the compare regsiter, the PWM output is low, when higher, the PWM output is high.
Most PWM are more complicated and have far more registers, but this is the essence.

Changing the PWM output is in essence changing 1 register value.
This can be achieved by a single "POKE".

Just to give a picture: the audio output of the picomite runs a PWM with 2 channels (2 compare regsiters for L and R) at 44.1kHz. Playing audio consumes around 20-25% CPU time at 126MHz CPU clock. This means that 2 PWM updates happen in 25% or 22us (ARM speed, not MMBasic speed). This is roughtly 2us per PWM update (including the audio conversion to PWM value).

So PWM (in code) is blazing fast.

But...

If you want to convert the PWM output to a DC voltage, you need to apply an analog filter. Depending on how complex you make this filter (you want no ripple since that causes motor jitter) the analog filter has a built in delay. Large and complex filter can be tuned to minimal delay, and minimum ripple. Important is that simple filters (like an RC network) have delays that are directly related to the PWM frequency. So a higher PWM frequency means less delay.

The audio system of the picomite can be used as an example. The 44.1kHz PWM frequency allows for roughly 11 bits resolution (lower frequencies can increase the resolution to 16 bits) and the chosen filter (LCR filter) has a sub-milisecond delay.

There is however one thing that is important in using PWM. The output voltage depends on 2 paramters. The duty cycle, and the logic voltage (3.3V). When your system has a polluted 3.3V, your PWM will also be polluted. When your 3.3V drifts, your output will also drift (3.3V->+/- 10V) 6 times more.

2/ Using a DAC (MCP4822)
The DAC has a different interface. It is controlled from a serial datastream. The MCP4822 DAC is controlled from SPI. Picomite has a hardware SPI controller that can send out (up to) 16 bits of data in a single MMBasic command. But the DAC does not need a low pass filter (or a very simple one). So there may be more delay in shifting the bits out, but less delay in the filter (if any).
DAC's can be purchased with a variety of resolutions.
The Picomite audio system uses roughly 25-30% CPU power when the MCP482x DAC is selected as audio system. Slightly more CPU load than PWM. But again, this is ARM CPU speed, not MMBasic speed.

Most DAC's allow to connection of a reference voltage. This is definitely beneficial for accuracy and drift. The MCP4822 does not have this option. It has a built in reference that is not available at a pin. This is a disadvantage. Best is to use the DUAL DAC (both channels) to generate a single +/-10V output. In case the reference voltage was available at a pin the channels could be used independent.

When needed I could round up some accurate numbers on delays and accuracies, but in essence the above should be sufficient to make a choice.

Volhout
Edited 2024-05-01 17:17 by Volhout
PicomiteVGA PETSCII ROBOTS
 
PhenixRising
Guru

Joined: 07/11/2023
Location: United Kingdom
Posts: 1855
Posted: 08:30am 01 May 2024
Copy link to clipboard 
Print this post

  Volhout said  Phenix,
At the risk of becomming too technical, and confusing

Not at all. This is good stuff

  Quote  

Changing the PWM output is in essence changing 1 register value.
This can be achieved by a single "POKE".

This is what I was hoping for  

  Quote  
PWM with 2 channels (2 compare regsiters for L and R) at 44.1kHz.

Precisely what was going through my head
  Quote  
But...

If you want to convert the PWM output to a DC voltage, you need to apply an analog filter. Depending on how complex you make this filter (you want no ripple since that causes motor jitter) the analog filter has a built in delay. Large and complex filter can be tuned to minimal delay, and minimum ripple. Important is that simple filters (like an RC network) have delays that are directly related to the PWM frequency. So a higher PWM frequency means less delay.

The audio system of the picomite can be used as an example. The 44.1kHz PWM frequency allows for roughly 11 bits resolution (lower frequencies can increase the resolution to 16 bits) and the chosen filter (LCR filter) has a sub-milisecond delay.

There is however one thing that is important in using PWM. The output voltage depends on 2 paramters. The duty cycle, and the logic voltage (3.3V). When your system has a polluted 3.3V, your PWM will also be polluted. When your 3.3V drifts, your output will also drift (3.3V->+/- 10V) 6 times more.

2/ Using a DAC (MCP4822)
The DAC has a different interface. It is controlled from a serial datastream. The MCP4822 DAC is controlled from SPI. Picomite has a hardware SPI controller that can send out (up to) 16 bits of data in a single MMBasic command. But the DAC does not need a low pass filter (or a very simple one). So there may be more delay in shifting the bits out, but less delay in the filter (if any).
DAC's can be purchased with a variety of resolutions.
The Picomite audio system uses roughly 25-30% CPU power when the MCP482x DAC is selected as audio system. Slightly more CPU load than PWM. But again, this is ARM CPU speed, not MMBasic speed.

Most DAC's allow to connection of a reference voltage. This is definitely beneficial for accuracy and drift. The MCP4822 does not have this option. It has a built in reference that is not available at a pin. This is a disadvantage.

Yeah, I have experience with different levels of PWM filtering and TBH, it doesn't seem to make much difference in motor control. I always end-up with a rock-steady motor shaft.
The servo-drive's analogue inputs have filtering and the command signal always looks noisy anyway, due to the PID maintaining the commanded position.

  Quote  
Best is to use the DUAL DAC (both channels) to generate a single +/-10V output.

Really? Don't believe I ever came across this but it sounds cool
Do you have a schematic?
 
Volhout
Guru

Joined: 05/03/2018
Location: Netherlands
Posts: 5860
Posted: 08:44am 01 May 2024
Copy link to clipboard 
Print this post

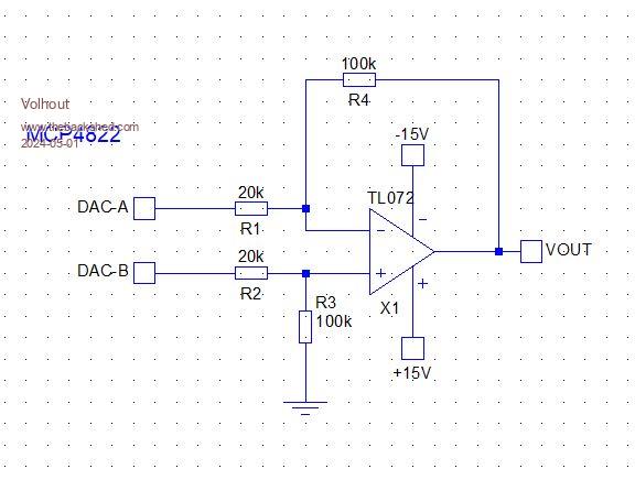
Something like this:



This circuit should translate 2V output of the DAC to +/- 10V.
It outputs the difference between A and B. So write 4095 to A and 0 to B and you have -10V. St both to 0, or 4096, or 1999, and the output is 0. A=0 and B=4095 is +10V.

Easiest is A = 4095-B

Resistors must be 1% or better.

Volhout
Edited 2024-05-01 18:45 by Volhout
PicomiteVGA PETSCII ROBOTS
 
PhenixRising
Guru

Joined: 07/11/2023
Location: United Kingdom
Posts: 1855
Posted: 09:42am 01 May 2024
Copy link to clipboard 
Print this post

So instead of 20V/4096, I now get 20V/8192 (13bit effectively)?
 
Volhout
Guru

Joined: 05/03/2018
Location: Netherlands
Posts: 5860
Posted: 09:51am 01 May 2024
Copy link to clipboard 
Print this post

EDIT:

Yes essentially you could get 13 bits.
But not with A=4095-B

Volhout
Edited 2024-05-01 19:58 by Volhout
PicomiteVGA PETSCII ROBOTS
 
matherp
Guru

Joined: 11/12/2012
Location: United Kingdom
Posts: 11243
Posted: 11:02am 01 May 2024
Copy link to clipboard 
Print this post

Just to be clear, the quoted passage I posted was from the SDK manual. Even if you poke the register the output will only change once every pwm cycle. Also you will need to do the math I do in C in Basic to calculate what to poke and you don't know the wrap count without reading that register first.
 
PhenixRising
Guru

Joined: 07/11/2023
Location: United Kingdom
Posts: 1855
Posted: 01:10pm 01 May 2024
Copy link to clipboard 
Print this post

  matherp said  Just to be clear, the quoted passage I posted was from the SDK manual. Even if you poke the register the output will only change once every pwm cycle. Also you will need to do the math I do in C in Basic to calculate what to poke and you don't know the wrap count without reading that register first.


Yeah, it's not an issue; the whole thing is looking fantastic  

Got many millions of counts through this PIO quad-decoder, driving the h-bridge with PWM:

Resolution: 2_000 quadrature counts/rev
Velocity: 200_000 counts/sec
Acceleration: 1_000_000 counts/sec/sec
Deceleration: 1_000_000 counts/sec/sec

Hasn't skipped a beat  

You guys TOTALLY ROCK!!!
 
Print this page


To reply to this topic, you need to log in.

The Back Shed's forum code is written, and hosted, in Australia.
© JAQ Software 2026