Home
JAQForum Ver 24.01
Log In or Join  
Active Topics
Local Time 17:01 08 Feb 2026 Privacy Policy
Jump to

Notice. New forum software under development. It's going to miss a few functions and look a bit ugly for a while, but I'm working on it full time now as the old forum was too unstable. Couple days, all good. If you notice any issues, please contact me.

Forum Index : Microcontroller and PC projects : Pico experimenter's PCB

Author Message
Mixtel90

Guru

Joined: 05/10/2019
Location: United Kingdom
Posts: 8508
Posted: 07:35am 16 Sep 2024
Copy link to clipboard 
Print this post

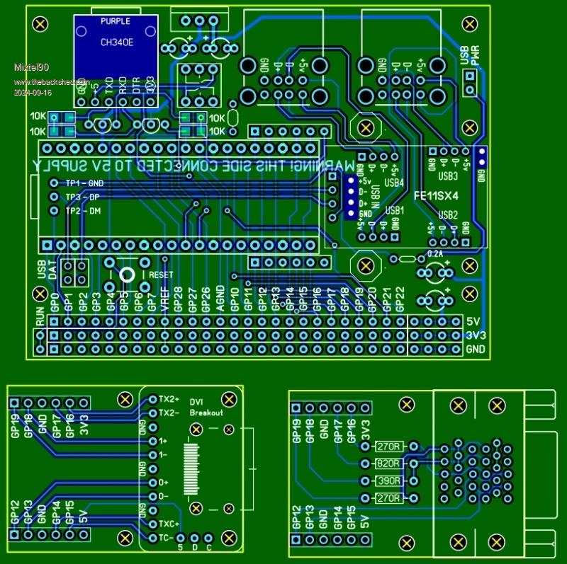
This one is loosely based on another design that I did some time ago.



It's an add-on board to be used with a standard breadboard. The breadboard is fastened down onto a sheet of plastic or PCB material or something like that (perhaps not a great idea to use something metallic as the bottom ground plane is at 5V) and this is mounted above it. It was originally designed for the LH end but the RH end might be better. Once MMBasic has been loaded there are no connections at the LH end.

The board is the same front to back depth as a breadboard. If you remove the rear power rail of the breadboard this can be 0.3" between the back connections of the breadboard strips and the front row of GPIO pins. The width of the board is 1/2 the width of a standard breadboard, allowing extension to one side of it.

All the GPIO except GP8 and GP9 are brought out. You can have 1,2 or 3 connections per pin depending on how many SIP rows you fit. The board also supplies GND, 3V3 and 5V to the breadboard and the RESET signal is also available. USB connection is standard and there is a USB-C connector for power & console. There is a 8mm square latching tactile switch to switch the incoming 5V power on and off, so it makes the Pico and the breadboard dead while you short things out... :)

You can use the board with VGA, DVI or no display by plugging in one of the two video connector boards. There are two screws into pillars to hold it in position. You could probably use a LCD but it would have to be on flying leads (or small!). Note that the male header pins should be the longer "stacking" type, not ordinary ones unless the Pico is mounted closer to the board than usual.

Of course, it's suitable for any of the Pico modules but some of the clones will have a problem due to their additional width fouling the video board sockets. Also 3V3EN is shorted to GND so it couldn't be used as an additional GPIO pin (it's not brought out anyway as 3V3 is always supplied by a linear reg.).

The set of 3 boards will fit into a 100mm x 100mm area, making it cheap to build providing you don't mind cutting it up yourself.

There is no SD card. It would mean tying up pins that may be needed for something else. Trivial to put something on the breadboard if you feel that you have to have one.

I'll sort out gerbers if anyone is interested. Can't be bothered doing a manual. :)

.
Edited 2024-09-16 17:40 by Mixtel90
Mick

Zilog Inside! nascom.info for Nascom & Gemini
Preliminary MMBasic docs & my PCB designs
 
Volhout
Guru

Joined: 05/03/2018
Location: Netherlands
Posts: 5660
Posted: 08:58am 16 Sep 2024
Copy link to clipboard 
Print this post

Hi Mick,

You could expect this one: why the HDMI adapter on an HDMI adapter ?
With your experience soldering the HDMI connector has proven to work. And the 8x 0603 or 0805 resistors are within your league....

Since you know the 2350 has 5V compliant pins when VDDIO is 3.3V, the level shifter between C340 and pico could have been removed -or- since both signals are unitdirectional: pico TX ---- CH340 TX, pico RX ---resistor attenuator --- CH340 RX
But you 340 board has a 3.3V pin, so why is a level shifter needed ?
-or- is there a PS2 connector option under the blue CH340 ?

Final: GP12...GP19 should NOT be branched to the pin header when using HDMI. At 382MHz (maximum clock Peter says) the unused ends of the wires to the pin header will act as transmission lines, and cause reflections (meaning HDMI performance will be worse). Even on VGA the video performance is worse when there are extra lines attached (that is why Peter, on his design VGA Design 2 (version 1.7 and later) has disconnected the debug pin header default. You can solder some bridges to restore these connections, but default they are disconnected.
On HDMI this fork to the pin header is killing the performance.


Volhout
Edited 2024-09-16 19:12 by Volhout
PicomiteVGA PETSCII ROBOTS
 
Mixtel90

Guru

Joined: 05/10/2019
Location: United Kingdom
Posts: 8508
Posted: 09:48am 16 Sep 2024
Copy link to clipboard 
Print this post

It's strictly an experimental test rig board. It won't be ideal for everything and I'm quite happy to compromise stuff for maximum flexibility. The display may be awful but that doesn't matter if it will display anything at all. If that means keeping to VGA then so be it. I can't make GPIO pins unavailable by tying them to DVI/HDMI as they will almost certainly be needed when playing with stuff that only needs the console.

The board is also designed for both the 2040 and the 2350A so I can't rely on having 5V compatibility on any pins.
Mick

Zilog Inside! nascom.info for Nascom & Gemini
Preliminary MMBasic docs & my PCB designs
 
Volhout
Guru

Joined: 05/03/2018
Location: Netherlands
Posts: 5660
Posted: 10:10am 16 Sep 2024
Copy link to clipboard 
Print this post

Fine ....

entertaining stuff... HDMI is different from GPIO, SPI, VGA, USB (1.x, and 2.x)...
You really need trace impedance, length matching, good ground return path, differential pair layout. Of coarse you can cheat a bit, but it is completely different from what you are used to. If you are on dual layer board, pcb trace width for 50 ohm is huge. Multiplayer is most likely needed. Or a thin (0.8mm thick PCB).

Texas Instruments HDMI Design Guide.zip


differential pair routing.zip


You may be lucky that it works when violating these rules, but you may not either.

.
Edited 2024-09-16 23:05 by Volhout
PicomiteVGA PETSCII ROBOTS
 
Mixtel90

Guru

Joined: 05/10/2019
Location: United Kingdom
Posts: 8508
Posted: 03:45pm 16 Sep 2024
Copy link to clipboard 
Print this post

All well and good, but the Pico can't possibly produce DVI, never mind HDMI, as the RP2350 specification precludes it completely. The specified clock speed is too low and the output impedance is way too high to drive HDMI cable. In fact it's a miracle that it can produce 640x480 mono VGA. Everything is way out of spec.

I completely agree that what I've done breaks all the rules and I know that there's a good chance that even if you get a display it's very unlikely to be optimal. However, the line length to the display is going to be short - no-one runs a 3m HDMI cable for a test rig display (I hope) so the chances improve a little - even with the hopeless impedance mismatch at the Pico end.

You can't run USB 1.1 over 2" of Kynar wire soldered onto TP2 and TP3 and draped, untwisted, round the inside of the box either but it's what I'm using at the moment. It might be giving any error checking something to do though.  :)
Mick

Zilog Inside! nascom.info for Nascom & Gemini
Preliminary MMBasic docs & my PCB designs
 
Print this page


To reply to this topic, you need to log in.

The Back Shed's forum code is written, and hosted, in Australia.
© JAQ Software 2026