Home
JAQForum Ver 24.01
Log In or Join  
Active Topics
Local Time 22:37 21 Dec 2025 Privacy Policy
Jump to

Notice. New forum software under development. It's going to miss a few functions and look a bit ugly for a while, but I'm working on it full time now as the old forum was too unstable. Couple days, all good. If you notice any issues, please contact me.

Forum Index : Microcontroller and PC projects : Yet another minimal Pico system for MMBasic  :)

Author Message
Mixtel90

Guru

Joined: 05/10/2019
Location: United Kingdom
Posts: 8376
Posted: 10:12am 18 Jun 2025
Copy link to clipboard 
Print this post



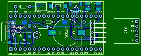
Just a design idea.
You can get 3 of these out of a 100x100mm board.
Not recommended for the W versions as the antenna is a bit close to other stuff. However, it should work with any other pin-compatible Pico clone, including the YD-RP2040 as pins 39 and 40 can be linked. This should also allow it to work with a USB hub. I don't think I'd like to use HDMI with it but it might work.

The RTC is the tiny self-contained module that plugs onto the end if you want it. My usual idea, that you can fit an external battery when the little yellow one dies.

JST 2 connector for a backup battery.
QWIIC (if you ever use them - I never have). Depends on the RTC for pullups.
WS2812 on the not much use GP22, however you can break a solder blob link to disconnect it and run a wire link from a pad to TP5 to run it from GP25 so that it doesn't use any pins. Obviously, it's not supported by Heartbeat so that has to be disabled.

GP0-GP3 used for SD card
GP20 & GP21 used for I2C
GP22 used for WS2812 (but see above)
You get all the rest. :)
Mick

Zilog Inside! nascom.info for Nascom & Gemini
Preliminary MMBasic docs & my PCB designs
 
PhenixRising
Guru

Joined: 07/11/2023
Location: United Kingdom
Posts: 1683
Posted: 01:07pm 18 Jun 2025
Copy link to clipboard 
Print this post

You just can't stop playing with SL6  

I'm the same. Really want to start using EasyEDA but this thing is sooo therapeutic.
 
Amnesie
Guru

Joined: 30/06/2020
Location: Germany
Posts: 734
Posted: 01:43pm 18 Jun 2025
Copy link to clipboard 
Print this post

What is SL6 and is it free?

Most of the time I am using easyEDA - I really like it.

Greetings
Daniel
Edited 2025-06-18 23:43 by Amnesie
 
PhenixRising
Guru

Joined: 07/11/2023
Location: United Kingdom
Posts: 1683
Posted: 01:56pm 18 Jun 2025
Copy link to clipboard 
Print this post

Sprint Layout 6

For direct laying-out PCBs. Once you get the hang of it, you're hooked.  
 
PhenixRising
Guru

Joined: 07/11/2023
Location: United Kingdom
Posts: 1683
Posted: 02:02pm 18 Jun 2025
Copy link to clipboard 
Print this post

I have the plug-in for curved traces and teardrop pads:


 
Mixtel90

Guru

Joined: 05/10/2019
Location: United Kingdom
Posts: 8376
Posted: 02:48pm 18 Jun 2025
Copy link to clipboard 
Print this post

No, SL6 isn't free, unfortunately. If you want something free get EasyEDA. It's a much  more capable package for PCB design. However, SL6 can be used to design a lot more than PCBs. It's more of a 2D CAD package in some ways. It's dead easy to create your own "macros", like blocks.
Mick

Zilog Inside! nascom.info for Nascom & Gemini
Preliminary MMBasic docs & my PCB designs
 
JanVolk
Senior Member

Joined: 28/01/2023
Location: Netherlands
Posts: 271
Posted: 07:45pm 18 Jun 2025
Copy link to clipboard 
Print this post

Mick,

I have those RTC modules too. The disadvantage is that the rechargeable yellow battery is empty quite quickly.
The cell is charged via one of the pullup resistors of the I2C.
What I did is use the NC pin on the print for an external battery connection of 3V.
Then the batt. pin of the chip must first be disconnected from the print and a loose wire must be connected to the NC pin.
This works fine for me. And you can also mount a standard 3V button cell with holder under the print and then it is quite simple to replace.

Greetings,

Jan.
 
PhenixRising
Guru

Joined: 07/11/2023
Location: United Kingdom
Posts: 1683
Posted: 08:17pm 18 Jun 2025
Copy link to clipboard 
Print this post

I'm using the DS1307 but without the crystal. I just need non-volatile memory for a production counter. But I'm using a CR123 battery for longevity. Got a cool battery holder from AliEexpress.
 
Mixtel90

Guru

Joined: 05/10/2019
Location: United Kingdom
Posts: 8376
Posted: 09:03pm 18 Jun 2025
Copy link to clipboard 
Print this post

That's more or less what I do, Jan. :) I just take the battery off and loop battery + round to the NC pin.

I have a couple of modules without the built-in battery now. I also have one with a 1220 holder superglued on top of the chip...
Mick

Zilog Inside! nascom.info for Nascom & Gemini
Preliminary MMBasic docs & my PCB designs
 
JanVolk
Senior Member

Joined: 28/01/2023
Location: Netherlands
Posts: 271
Posted: 09:35pm 18 Jun 2025
Copy link to clipboard 
Print this post

A standard Raspberry Pi Pico RP2040 with a standard sdcard mounted above the debug holes data and clk as support. Omit the middle pin.
The debug pins are decoupled.
Furthermore, the sdcard has been made a bit narrower so that it fits between the pins. Be careful not to make it too narrow otherwise the lid will come loose. All wiring fits under the sdcard holder, only the 3V3 is a bit off.
OPTION SDCARD GP19, GP10, GP11, GP12
By using long pins such as with the Olimex print, a VGA connector hole print can be mounted on pins 13 to 18 (2x4 pins). Bend the VGA pins to 0.1 inch. See also my pdf on the forum.
OPTION VGA PINS GP13, GP15.
This makes it a compact PicoMite VGA USB after some fitting and measuring.

Greetings,

Jan.
 
Print this page


To reply to this topic, you need to log in.

The Back Shed's forum code is written, and hosted, in Australia.
© JAQ Software 2025