Home
JAQForum Ver 24.01
Log In or Join  
Active Topics
Local Time 13:56 13 Mar 2026 Privacy Policy
Jump to

Notice. New forum software under development. It's going to miss a few functions and look a bit ugly for a while, but I'm working on it full time now as the old forum was too unstable. Couple days, all good. If you notice any issues, please contact me.

Forum Index : Microcontroller and PC projects : GAP2 Construction pack

Author Message
Mixtel90

Guru

Joined: 05/10/2019
Location: United Kingdom
Posts: 8667
Posted: 10:59pm 12 Mar 2026
Copy link to clipboard 
Print this post

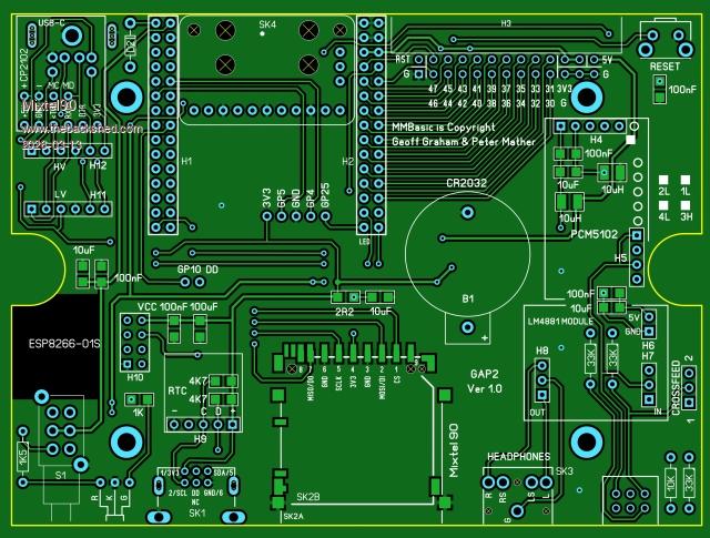
Slight changes and a couple of fixes (sorry lizby!). The manual is enlightening.

Once again, this is a design and it hasn't been built yet - you are more or less on your own. :)

A little HDMI / USB / PS2 machine to use the WeAct Studios module, preferably with a PSRAM soldered onto it. I have one now and it appears to work. :)

I don't think this will be difficult for most people to build if you ignore the PSRAM.






GAP2 construction pack.zip

.
Mick

Zilog Inside! nascom.info for Nascom & Gemini
Preliminary MMBasic docs & my PCB designs
 
lizby
Guru

Joined: 17/05/2016
Location: United States
Posts: 3680
Posted: 12:02am 13 Mar 2026
Copy link to clipboard 
Print this post

Nice update, Mick
PicoMite, Armmite F4, SensorKits, MMBasic Hardware, Games, etc. on FOTS
 
Print this page


To reply to this topic, you need to log in.

The Back Shed's forum code is written, and hosted, in Australia.
© JAQ Software 2026