Home
JAQForum Ver 24.01
Log In or Join  
Active Topics
Local Time 23:59 08 May 2026 Privacy Policy
Jump to

Notice. New forum software under development. It's going to miss a few functions and look a bit ugly for a while, but I'm working on it full time now as the old forum was too unstable. Couple days, all good. If you notice any issues, please contact me.

Forum Index : Microcontroller and PC projects : MicroMite controlled 4-CH stereo...

     Page 8 of 8    
Author Message
yobortsa
Newbie

Joined: 12/12/2011
Location: Australia
Posts: 37
Posted: 06:03pm 19 Nov 2016
Copy link to clipboard 
Print this post

Thanks for info Grogster.

Ok, I gave up on reading values and now I can control it and get output, but the volume level is very low - will have to keep fiddling. I guess it's the gain settings or something but it doesn't seem to like anything greater than 0x0f for the volume controls.

If interested, this does work but, as I said, volume very low:


#!/bin/sh

# Main Source Selector 0x00 to SE1
i2cset -y 1 0x44 0x00 0x01

# Main loudness
i2cset -y 1 0x44 0x01 0x40

# Soft Mute 0x02 to OFF and IIC only
i2cset -y 1 0x44 0x02 0x03

# Master Volume 0x03 to 0x0f
i2cset -y 1 0x44 0x03 0x0f

# Mixing / Gain Effect
i2cset -y 1 0x44 0x09 0x0f

# Volume Left Front 0x0a to 0x0f
i2cset -y 1 0x44 0x0a 0x0f

# Volume Left Right 0x0b to 0x0f
i2cset -y 1 0x44 0x0b 0x0f

# Treble filter 0x04 to 0x00 (0dB)
i2cset -y 1 0x44 0x04 0x00

# Middle filter 0x05 to 0x00 (0dB)
i2cset -y 1 0x44 0x05 0x00

# Bass filter 0x06 to 0x00 (0dB)
i2cset -y 1 0x44 0x06 0x00
 
Grogster

Admin Group

Joined: 31/12/2012
Location: New Zealand
Posts: 9954
Posted: 12:53am 20 Nov 2016
Copy link to clipboard 
Print this post

Yes, you DO need to twiddle the gain and input coupling settings.

I used the following code:


Const TDA7419=&H44 'I2C address of 7419 audio processor
GAIN=&B10011000 '3dB input gain - see manual p31.
SourceSelect (4,GAIN) 'Set source to SE0
SetMode (2,&B11111011)
SetMode (7,0) 'Enable rear speakers
SetMode (8,&B11111111) 'Set Subwoofer
SetMode (9,&B11110111) 'Enable Subwoofer
SetMode (16,&B11000000) 'Select AC couple mode
READSETTINGS
if SAV=0 then 'No saved settings, so use defaults
SetMode(02,2) 'Mute first
SetMode(09,0) 'Set Mixing Level
SetMode(10,0) 'Set Att LF
SetMode(11,0) 'Set Att RF
SetMode(12,20) 'Set Att LR
SetMode(13,20) 'Set Att RR
SetMode(14,0) 'Set Mixing Level
SetMode(15,0) 'Set Att Subwoofer
SetMode(02,3) 'Unmute
endif


And the relevant subs:


Sub SetMode (Funct, Parameter)
I2C Write TDA7419, 0, 2, Funct ,Parameter
If Debug Then Print Funct, Parameter, MM.I2C
End Sub

Sub SourceSelect (Source,Gain)
Parameter=Gain Xor Source
SetMode 0, Parameter
End Sub


I seem to recall that the key to getting the volume level up there, is in the AC coupling section - command byte 16, page 37, Table 18. Ensure you have the master volume set quite low before you play with the coupling settings, cos once you set this, it makes a DRAMATIC difference to the output volume......
Smoke makes things work. When the smoke gets out, it stops!
 
yobortsa
Newbie

Joined: 12/12/2011
Location: Australia
Posts: 37
Posted: 10:04am 24 Nov 2016
Copy link to clipboard 
Print this post

Hi Grogster,

All good with the comms now. Here is the init routine I'm using if useful to anybody:


var i2cInit = [
{'address':0x44, 'register':0x00, 'value':0x01}, // Main Source Selector (0)
{'address':0x44, 'register':0x01, 'value':0xc0}, // Main loudness (1)
{'address':0x44, 'register':0x02, 'value':0x81}, // Soft Mute (2)
{'address':0x44, 'register':0x03, 'value':0x28}, // Master Volume (3)
{'address':0x44, 'register':0x04, 'value':0x80}, // Treble filter (4)
{'address':0x44, 'register':0x05, 'value':0x80}, // Middle filter (5)
{'address':0x44, 'register':0x06, 'value':0x80}, // Bass filter (6)
{'address':0x44, 'register':0x07, 'value':0x00}, // Second source selecter (7)
{'address':0x44, 'register':0x08, 'value':0xc0}, // Subwoofer/middle/base (8)
{'address':0x44, 'register':0x09, 'value':0xff}, // Mixing / Gain Effect (9)
{'address':0x44, 'register':0x0a, 'value':0x28}, // Volume Left Front (10)
{'address':0x44, 'register':0x0b, 'value':0x28}, // Volume Left Right (11)
{'address':0x44, 'register':0x10, 'value':0x1c}, // Spectrum analyzer/clock source/AC mode (16)
];


I confirmed it was the setting of the Spectrum analyzer/clock source/AC mode register that made all the difference with the volume issues I had been having.

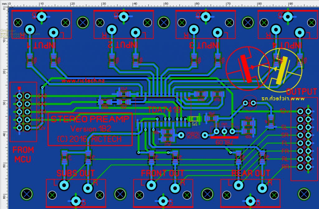
Here is the board I've come up with so far - can you spot any issues? Any suggestions?



I want to be able to link 4-6 of them together so they've got common inputs which can be individually disconnected by jumpers. Do you think there will be an issue sharing the inputs across multiple boards?

Each board will have its own RPi for control and its own amplifier unit. The RPis will play MP3s using the Music Player Daeomon (https://www.musicpd.org/), and a web interface for phone/tablet/PC which I've started building with PHP back end and Javascript front end.

Thanks for your help,

David
 
Grogster

Admin Group

Joined: 31/12/2012
Location: New Zealand
Posts: 9954
Posted: 02:47pm 24 Nov 2016
Copy link to clipboard 
Print this post

Hello fellow Sprint Layout user!

I can send you the .lay6 file for the preamp board I was using, if you would like to look at it, or use it as the basis of a change to suit your requirements.





I seem to recall that the local supply to this chip was quite critical. I would recommend separate on-board regulators for each 7419 chip, as if you have a 8.5v bus voltage, feeding all the chips natively voltage-drop could cause odd things to happen....

Note in my image above, which is pretty much a copy of the datasheet anyway, I have used a 9v regulator, and a series resistor and decoupling caps for the PSU.

As to the mixing, I can't see any loading resistors for your mixing, but perhaps they are just not labelled. If you are going to be mixing several input signals before sending them through the 7419(or any other audio preamp etc), then you should have loading resistors - just a series resistor from each audio line - 1k or so would do.

The idea is just so that you are not effectively shorting out different audio sources by connecting them DIRECTLY together via the jumpers etc, which might otherwise upset the audio output stage of the connected device.



Edited by Grogster 2016-11-26
Smoke makes things work. When the smoke gets out, it stops!
 
HankR
Senior Member

Joined: 02/01/2015
Location: United States
Posts: 209
Posted: 05:41pm 24 Nov 2016
Copy link to clipboard 
Print this post

  Quote  
I want to be able to link 4-6 of them together so they've got common inputs which can be individually disconnected by jumpers. Do you think there will be an issue sharing the inputs across multiple boards?

David,

I'm not positive what you're thinking, but my guess is one source
feeding paralleled inputs from 4 to 6 preamps with their associated power
amps and speakers.

Is that correct?

If that's the case, I don't see a problem. The worst that could happen is
that if the source is an unusually high impedance there might be a little
signal drop due to the loading caused by driving multiple preamp inputs.

I think I'd be confident that feeding all these from one regulated supply
would be okay, but Grogster's conservative approach with separate regulators
is certainly not unreasonable. These are low level circuits that don't
produce much signal power.

Hank
 
yobortsa
Newbie

Joined: 12/12/2011
Location: Australia
Posts: 37
Posted: 08:24pm 26 Nov 2016
Copy link to clipboard 
Print this post

Thanks for the feedback gentlemen.

I'm going to risk sharing the voltage regulator across all 4 boards - for the sake of simplicity and because I don't have the parts here. Hopefully all is well, but if not I will have to order some parts and another set of boards.

Yes Hank - I want to share some audio line level inputs between all four of these boards. Which I have now modified so they will stack instead of having in and out connectors. It'll be much simpler this way - I'll use the Arduino style headers with long pins protruding below. So hopefully that works also.

It's all a learning curve - coming together slowly. I'll keep you posted. Here is the latest version of the board - ordered from ShenZhen2U just now. Can't wait for this delivery!!!



 
Grogster

Admin Group

Joined: 31/12/2012
Location: New Zealand
Posts: 9954
Posted: 05:18pm 27 Nov 2016
Copy link to clipboard 
Print this post

Good luck.
Please do post back with your results.
Smoke makes things work. When the smoke gets out, it stops!
 
     Page 8 of 8    
Print this page


To reply to this topic, you need to log in.

The Back Shed's forum code is written, and hosted, in Australia.
© JAQ Software 2026