Home
JAQForum Ver 24.01
Log In or Join  
Active Topics
Local Time 23:39 21 Jan 2026 Privacy Policy
Jump to

Notice. New forum software under development. It's going to miss a few functions and look a bit ugly for a while, but I'm working on it full time now as the old forum was too unstable. Couple days, all good. If you notice any issues, please contact me.

Forum Index : Microcontroller and PC projects : OPTION TOUCH crashes MM+?

Author Message
Grogster

Admin Group

Joined: 31/12/2012
Location: New Zealand
Posts: 9844
Posted: 02:35pm 30 Dec 2015
Copy link to clipboard 
Print this post

Hi folks.

1) Program firmware B37
2) Cycle power
3) Connect USB console
4) Issue: OPTION LCDPANEL SSD1963_7,L,4
5) Restart MM as requested(cycle power)
6) Connect USB console
7) Issue: OPTION TOUCH 22,21,45
8) Restart MM as requested(cycle power)

MM+ dies.

LCD backlight blinks off and on at 1 second intervals, just a short "on" blink.

USB console dead, native console dead. You have to reflash the chip to get the console back.

Does anyone know why that should be?

I also tried leaving off the pin45 reference on the touch command, but the same thing happened - continuous attempt to initialize the LCD that the MM cannot get out of.

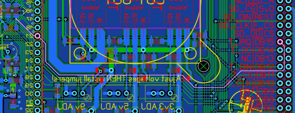
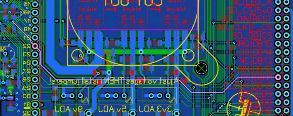
Images of the track layout: (Relevant track in each image is highlighted in pink)

















Everything looks just fine to me, so I don't understand why as soon as you run the touch command, the MM+ falls over.

Can anyone else throw any light on what might be going on?
Smoke makes things work. When the smoke gets out, it stops!
 
jman

Guru

Joined: 12/06/2011
Location: New Zealand
Posts: 711
Posted: 05:13pm 30 Dec 2015
Copy link to clipboard 
Print this post

Silly question

I you leave off the Option Touch completely does the LCD work ?

Jman
 
Grogster

Admin Group

Joined: 31/12/2012
Location: New Zealand
Posts: 9844
Posted: 05:32pm 30 Dec 2015
Copy link to clipboard 
Print this post

YES - LCD works just fine, UNTIL you issue the OPTION TOUCH command, then it all falls over.

GUI TEST LCDPANEL works just fine to test the display(while it is working!)

I have another LCD, so I might swap them and see if I have any more luck - PERHAPS I have a crook touch controller or something on this LCD.

EDIT: It's not the LCD - the exact same thing happens on a known-good one.

I will now setup a MM+ unit and connect up the LCD to it, to see what happens with the exact same pin choices.Edited by Grogster 2016-01-01
Smoke makes things work. When the smoke gets out, it stops!
 
Grogster

Admin Group

Joined: 31/12/2012
Location: New Zealand
Posts: 9844
Posted: 06:34pm 30 Dec 2015
Copy link to clipboard 
Print this post

OK, I have wired up the LCD to an external MM+ module, and it does EXACTLY the same thing - it dies when I try to assign the touch using OPTION TOUCH 22,21,45 or even just OPTION TOUCH 22,21.

Bug?

Is there a more up to date beta then B37 for the MM+ module?

...I can't remember....

I will now try a couple of other pins for CS and IRQ.

EDIT: Reflashed the firmware(still B37), setup the LCD, then tried to setup touch on pins 11 and 12 - same result - MM+ bricks itself, and LCD just flashes it's backlight at you. No USB or native console. Reset or power cycle DOES NOT get around this, it just goes back to flashing the LCD backlight and there is no console ever again, until you reflash the firmware.

At this point, I would really like to hear from anyone who has B37, and has a 1963 LCD and touch working.Edited by Grogster 2016-01-01
Smoke makes things work. When the smoke gets out, it stops!
 
Grogster

Admin Group

Joined: 31/12/2012
Location: New Zealand
Posts: 9844
Posted: 06:58pm 30 Dec 2015
Copy link to clipboard 
Print this post

UPDATE:

If I reflash B23, which is an old version, and issue OPTION TOUCH 11,12, then everything works - INCLUDING THE TOUCH.

I think we have a bug in B37 affecting the touch side of things.

Yes?
No?

First thing after B23, is to setup the LCD, and run GUI TEST DISPLAY(remember this is an old beta before the command syntax was changed), and that shows the LCD test just fine. Next issue the touch command for pins 11 and 12, and it works just fine - in B23....
Smoke makes things work. When the smoke gets out, it stops!
 
MicroBlocks

Guru

Joined: 12/05/2012
Location: Thailand
Posts: 2209
Posted: 07:30pm 30 Dec 2015
Copy link to clipboard 
Print this post

For debugging purposes you could read the flash after loading a fresh copy and run the MM+ one time.
Then issue the OPTION TOUCH command and read the flash again.
There is probably a difference and that difference will help pinpoint the bug.

Microblocks. Build with logic.
 
Geoffg

Guru

Joined: 06/06/2011
Location: Australia
Posts: 3335
Posted: 08:27pm 30 Dec 2015
Copy link to clipboard 
Print this post

I am not sure about your case but there might be an issue with touch in B37.

Sometimes touch refuses to work in my setup, I can issue the OPTION TOUCH command and calibrate the display but when a program uses TOUCH(X) or TOUCH(Y) it always gets -1. I have yet to track down this issue and I am not sure if it is a bug or faulty hardware.

BUT, it does not crash the MM+. So, it sounds as if your issue is different.

I plan to work on B37 over the next week to turn it into a release version (V5.1 so it might be best to hang on for a while in case I discover something in my testing).

Geoff
Geoff Graham - http://geoffg.net
 
Grogster

Admin Group

Joined: 31/12/2012
Location: New Zealand
Posts: 9844
Posted: 10:47pm 30 Dec 2015
Copy link to clipboard 
Print this post

FIXED IT!!!

B37 now working just fine with touch.

I stumbled across the mistake when reading the README.TXT for the B37 release, where it states that the option to specify the default font when has been dropped, and this is now the backlight pin if not using the 1963 PWM method.

So, OPTION LCDPANEL SSD1963_7,L,4 was WRONG, and I needed to drop the 4 off the end of the command.

That done, the touch is working.

Now that I read that, it makes sence - specifying pin4(accidentally) as the backlight control, is part of the SPI channel to the touch controller IC - the poor old interpreter must not have known what hit it.

See, I was still trying to specify the default font as part of the OPTION LCDPANEL command, as I was accidentally referring to an older version of the advanced features manual........

It's all good, and everything is now working as it should - a happy ending - yay!
Smoke makes things work. When the smoke gets out, it stops!
 
Geoffg

Guru

Joined: 06/06/2011
Location: Australia
Posts: 3335
Posted: 11:57pm 30 Dec 2015
Copy link to clipboard 
Print this post

Great news.

It should be much easier when I have finished the MM++ version because then the documentation will be consistent.
Geoff Graham - http://geoffg.net
 
MicroBlocks

Guru

Joined: 12/05/2012
Location: Thailand
Posts: 2209
Posted: 08:51am 31 Dec 2015
Copy link to clipboard 
Print this post

That is a work around, not a fix.
Weird that it bricks the firmware when using the wrong syntax/parameters.
An error message would be expected.


Microblocks. Build with logic.
 
Geoffg

Guru

Joined: 06/06/2011
Location: Australia
Posts: 3335
Posted: 12:13pm 31 Dec 2015
Copy link to clipboard 
Print this post

  MicroBlocks said  An error message would be expected.

You are right but it is amazingly difficult to catch all these errors, especially in the start up phase when the interpreter has not started running. This was part of the reason why the setup OPTION commands must be run at the command prompt.

Geoff
Geoff Graham - http://geoffg.net
 
robert.rozee
Guru

Joined: 31/12/2012
Location: New Zealand
Posts: 2487
Posted: 03:22pm 31 Dec 2015
Copy link to clipboard 
Print this post

aha, now could there be a case for a 'bare' startup option? if at startup the micromite sees a string of '&' characters at the terminal input it skips the TFT LCD configuration?

grogster: did the MM+ not respond to '!' (factory reset) at startup?

geoff: does a factory reset also de-configure the TFT LCD settings?


cheers,
rob :-)
 
Geoffg

Guru

Joined: 06/06/2011
Location: Australia
Posts: 3335
Posted: 04:11pm 31 Dec 2015
Copy link to clipboard 
Print this post

  robert.rozee said  does a factory reset also de-configure the TFT LCD settings?

Yes it does.
Geoff Graham - http://geoffg.net
 
Grogster

Admin Group

Joined: 31/12/2012
Location: New Zealand
Posts: 9844
Posted: 05:37pm 31 Dec 2015
Copy link to clipboard 
Print this post

Happy new year, folks.

  MicroBlocks said  Weird that it bricks the firmware when using the wrong syntax/parameters. An error message would be expected.


Yes and no.
I understand WHY the MM+ fell over in my situation now.
Cos the options are setup before the interpreter runs(to paraphrase Geoff for a moment), that means that incorrect settings in the options or conflicts between options as I had, PROBABLY cause a core-exception, the PIC32 restarts because of that, gets into a tizzy again, restarts, gets into a tizzy again, restarts.....

As it cannot ever get past this point, and as the interpreter is not actually running at that point, it cannot give you an error message.

That would be how I see things.

It was really only a problem cos of my choice of 4 in the OPTION LCDPANEL command.

Because that conflicts with the SPI channel, as soon as I issued the touch command, we have a direct conflict which caused the MM+ to get stuck in an unrecoverable loop, me thinks.

  robert.rozee said  grogster: did the MM+ not respond to '!' (factory reset) at startup?


I did not try that, but I expect not. Based on Geoff's comment at the end of the previous page, as the interpreter is not running quite yet, it would not be able to recognise the terminal input to be able to respond to the '!' string of input. That, and there is no VCP to connect to - the MM+ is then invisible to the PC on both USB or the native console pins. I would expect that this is also as the VCP has not had a chance to start, so the computer can't see it, and the two cannot communicate.

Again - just my interpretation(pun intended!) of this particular issue.
Edited by Grogster 2016-01-02
Smoke makes things work. When the smoke gets out, it stops!
 
TassyJim

Guru

Joined: 07/08/2011
Location: Australia
Posts: 6434
Posted: 06:30pm 31 Dec 2015
Copy link to clipboard 
Print this post

  robert.rozee said  

grogster: did the MM+ not respond to '!' (factory reset) at startup?

cheers,
rob :-)


I had the same problem for the same reason a few weeks ago but I couldn't find the post.
The umite doesn't run long enough to look for the !!!!!!!!!

It is difficult for MMBasic to know what the programmer is going to do next or what hardware is attached.
That makes it hard to check for all possibilities.
When working with beta firmware and beta manuals, we can expect a few gotchas.

Jim
VK7JH
MMedit
 
Print this page


To reply to this topic, you need to log in.

The Back Shed's forum code is written, and hosted, in Australia.
© JAQ Software 2026