Home
JAQForum Ver 24.01
Log In or Join  
Active Topics
Local Time 21:11 12 Nov 2025 Privacy Policy
Jump to

Notice. New forum software under development. It's going to miss a few functions and look a bit ugly for a while, but I'm working on it full time now as the old forum was too unstable. Couple days, all good. If you notice any issues, please contact me.

Forum Index : Microcontroller and PC projects : mm+ Explore64 module pics please

Author Message
yahoo2

Guru

Joined: 05/04/2011
Location: Australia
Posts: 1166
Posted: 07:16pm 11 Oct 2016
Copy link to clipboard 
Print this post

I have Google imaged with all my skill and found two pics of the Explore 64 module, both just the populated board. One on Grogsters site and the other hand modeled for Silicon chip.
It feels like the E64 is in hiding like the Tasmanian tiger or Night parrot

Would anyone like to share a pic of the explore64 module in its native habitat?
not looking for award winning projects or total eye candy
Perhaps one hooked to a breadboard or with a rats-nest of tangled wire and a touchscreen.


I'm confused, no wait... maybe I'm not...
 
paceman
Guru

Joined: 07/10/2011
Location: Australia
Posts: 1329
Posted: 07:52pm 11 Oct 2016
Copy link to clipboard 
Print this post

Should be in Grogster's construction pack on his RICTECH website. Grog's thread on TBS (last page) is here.
Greg
 
TassyJim

Guru

Joined: 07/08/2011
Location: Australia
Posts: 6353
Posted: 08:01pm 11 Oct 2016
Copy link to clipboard 
Print this post

Something like this:



You did ask for ratsnest.

Jim
VK7JH
MMedit
 
yahoo2

Guru

Joined: 05/04/2011
Location: Australia
Posts: 1166
Posted: 10:34pm 11 Oct 2016
Copy link to clipboard 
Print this post

Thanks Jim that was quick!

Tasmanian rats are obviously very tidy.
I'm confused, no wait... maybe I'm not...
 
Geoffg

Guru

Joined: 06/06/2011
Location: Australia
Posts: 3308
Posted: 12:10am 12 Oct 2016
Copy link to clipboard 
Print this post

How about this...



This is Version 1A (not the final version, but close).

I now (finally) have a webpage for the Explore 64 and the Explore 100 and there are more photos on them.

Geoff

Geoff Graham - http://geoffg.net
 
WhiteWizzard
Guru

Joined: 05/04/2013
Location: United Kingdom
Posts: 2959
Posted: 02:14am 12 Oct 2016
Copy link to clipboard 
Print this post

  Geoffg said   now (finally) have a webpage for the Explore 64 and the Explore 100 and there are more photos on them.


Nice couple of webpages there - well explained for any 'new-comers'
 
Phil23
Guru

Joined: 27/03/2016
Location: Australia
Posts: 1667
Posted: 09:41am 12 Oct 2016
Copy link to clipboard 
Print this post

  TassyJim said  
You did ask for ratsnest.


Jim.....

As Mick Dundee would say,

"That's not a Rats Nest"

"THIS is a Rat's Nest"!





Reset button is just there....

Can get to it with care....

Phil.
 
yahoo2

Guru

Joined: 05/04/2011
Location: Australia
Posts: 1166
Posted: 12:45pm 12 Oct 2016
Copy link to clipboard 
Print this post

Cheers Phil,
exactly what I was after. breadboard heaven!

I figure it is supposed to be a prototyping board it would be good to see some pics of it prototyping.
I'm confused, no wait... maybe I'm not...
 
Grogster

Admin Group

Joined: 31/12/2012
Location: New Zealand
Posts: 9755
Posted: 03:04pm 12 Oct 2016
Copy link to clipboard 
Print this post

Bring them on, guys - enjoying the photos of the module in action.
I will try to get time over the weekend to hash-up something of my own using one of those modules on a breadboard, so I can add a photo or two.

Nice thread idea, yahoo2.
Smoke makes things work. When the smoke gets out, it stops!
 
HankR
Senior Member

Joined: 02/01/2015
Location: United States
Posts: 209
Posted: 08:09pm 12 Oct 2016
Copy link to clipboard 
Print this post

I would like to see something like the E64 but with a parallel LCD screen connector built in.

Thought by now there'd be some discussion going on along those lines.

I'd do it myself but not far enough along with PCB software.

Hank
 
Grogster

Admin Group

Joined: 31/12/2012
Location: New Zealand
Posts: 9755
Posted: 08:26pm 12 Oct 2016
Copy link to clipboard 
Print this post

It is a work in progress:





This board is not finished, and is designed specifically to straddle two seperate breadboards, with this board in the middle. The 2.8" parallel LCD is on the other side of this image.

So, it is being done.

EDIT: To avoid design-by-committee, this board is a relatively closed development, so requests for changes publicly will be ignored. However, members can PM me if they feel strongly enough about something, but it won't be discussed on the public forums.Edited by Grogster 2016-10-14
Smoke makes things work. When the smoke gets out, it stops!
 
TassyJim

Guru

Joined: 07/08/2011
Location: Australia
Posts: 6353
Posted: 08:32pm 12 Oct 2016
Copy link to clipboard 
Print this post

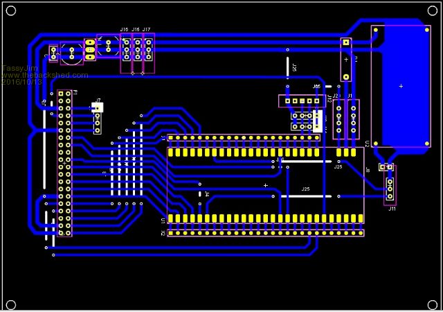
Something like this?


Still a work in progress and I think I will have to change the 40pin connector orientation - will know when the box for it arrives.
I still have a few more components to fit and I keep chamging my mind.

The board is single sided (which explains all the links) and designed for CNC manufacturer.

Jim
VK7JH
MMedit
 
Grogster

Admin Group

Joined: 31/12/2012
Location: New Zealand
Posts: 9755
Posted: 08:36pm 12 Oct 2016
Copy link to clipboard 
Print this post

Nice one, Jim!!!!

That one's excellent, cos then you can "Upgrade" by just plugging your existing E64 module into your board, to get the LCD connector.
Smoke makes things work. When the smoke gets out, it stops!
 
matherp
Guru

Joined: 11/12/2012
Location: United Kingdom
Posts: 10572
Posted: 08:57pm 12 Oct 2016
Copy link to clipboard 
Print this post

  Quote  I would like to see something like the E64 but with a parallel LCD screen connector built in.


Like this?
 
Intellecta
Newbie

Joined: 07/05/2016
Location: Australia
Posts: 22
Posted: 01:53am 13 Oct 2016
Copy link to clipboard 
Print this post

Dear Jim,
I noted that you are making boards by cnc engraving. Have been doing same for many years in education where chemicals and safety are getting attention.
Noted that you stated that you are doing single sided on your cnc.
Question- what is you cnc machine? I ask this because many of the machines can handle double sided boards. For example, we use Coppercam and that generates machining files for top and bottom layers as well as indexing holes to make it easy to flip over.
I personally like the single sided boards for most applications and this generates some very optimised layouts. A couple of links are not that bad if needed.

The main issue we have been having is errors in soldering. Coppercam can generate total copper removal in some areas to make it easier to solder as well as thermal reliefs to the background copper layer as a ground/power plane.
If you are not using coppercam then it may be useful to have a look.
Can do a demo if useful for you.
Thanks
Tony Pugatschew

 
TassyJim

Guru

Joined: 07/08/2011
Location: Australia
Posts: 6353
Posted: 10:14am 13 Oct 2016
Copy link to clipboard 
Print this post

Tony,
I can do double sided. By the time I solder in all the vias, it's not very different to single sided with links.
See the PCB subforum for discussions about DEX which is the CAD program I am using. It outputs NC files directly.

I will have a look at Coppercam.

Jim
VK7JH
MMedit
 
HankR
Senior Member

Joined: 02/01/2015
Location: United States
Posts: 209
Posted: 05:02pm 13 Oct 2016
Copy link to clipboard 
Print this post

Jim and Peter thank you for your board designs. I was familiar with Peter's which is very nice but wanted to also have a straight .10 spacing solution.

Grogster pretty much has the ticket with his in-progress design.

Hank
 
Grogster

Admin Group

Joined: 31/12/2012
Location: New Zealand
Posts: 9755
Posted: 11:34pm 13 Oct 2016
Copy link to clipboard 
Print this post

It's probably still a few weeks away Hank, but it is being worked on along with a few other boards at the same time - I try not to have too many boards under development at the same time, or I get confused with features etc between boards! I will start a new thread when it is ready.
Smoke makes things work. When the smoke gets out, it stops!
 
Print this page


To reply to this topic, you need to log in.

The Back Shed's forum code is written, and hosted, in Australia.
© JAQ Software 2025