Home
JAQForum Ver 24.01
Log In or Join  
Active Topics
Local Time 22:05 08 May 2026 Privacy Policy
Jump to

Notice. New forum software under development. It's going to miss a few functions and look a bit ugly for a while, but I'm working on it full time now as the old forum was too unstable. Couple days, all good. If you notice any issues, please contact me.

Forum Index : Microcontroller and PC projects : Li-ION battery pack charger....

     Page 2 of 2    
Author Message
matherp
Guru

Joined: 11/12/2012
Location: United Kingdom
Posts: 11301
Posted: 02:05am 25 Mar 2017
Copy link to clipboard 
Print this post

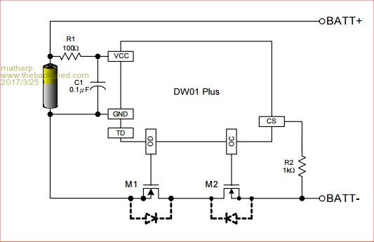
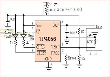
Just had a look proper look at the module referenced by bill.bat and it is really quite a nice device







The circuit uses a TP4056 as the charger controller and a DW01 as the discharge protection with a SSF8205A providing the two switching MOSFETs






Edited by matherp 2017-03-26
 
paceman
Guru

Joined: 07/10/2011
Location: Australia
Posts: 1329
Posted: 02:28am 25 Mar 2017
Copy link to clipboard 
Print this post

Yes, and they're cheap and tiny as are the DC-DC converter modules. There's also the option of the smaller 14500 (14x50) Li-ion battery rather than the 18650 (18x65). That cuts your storage down to about 800mAh Vs 2300mAh but if size matters...

Greg
 
     Page 2 of 2    
Print this page


To reply to this topic, you need to log in.

The Back Shed's forum code is written, and hosted, in Australia.
© JAQ Software 2026