Home
JAQForum Ver 24.01
Log In or Join  
Active Topics
Local Time 11:27 08 May 2026 Privacy Policy
Jump to

Notice. New forum software under development. It's going to miss a few functions and look a bit ugly for a while, but I'm working on it full time now as the old forum was too unstable. Couple days, all good. If you notice any issues, please contact me.

Forum Index : Microcontroller and PC projects : The Micromite needs a (p)HAT

     Page 2 of 2    
Author Message
MicroBlocks

Guru

Joined: 12/05/2012
Location: Thailand
Posts: 2209
Posted: 08:26am 30 Sep 2017
Copy link to clipboard 
Print this post

I also find it an interesting idea. But using a 28 pin is rather limiting.
Not so much for missing i/o but speed.
Many hats are available with displays for a reasonable price which would function much better with a more beefier chip.
Maybe a range of 28/44/64/100 pins will be interesting to do.
It should not be that hard and i am willing to put some time in it to make it happen.
One of the thing i noticed with the current pin assignment is that lots of pins are being used more often. For the 28 pin that is understandable, for higher pin uMites that will need some revision. Maybe start with a place to collect all interesting Hats and their pinouts?

BTW One of my current projects is building a small pick&place machine that uses the Pi and i am working on a specific 'hat' to control a bunch of steppers and relays/switches. Controlling it from a uMite would be interesting as well.

Edited by MicroBlocks 2017-10-01
Microblocks. Build with logic.
 
matherp
Guru

Joined: 11/12/2012
Location: United Kingdom
Posts: 11295
Posted: 09:05am 30 Sep 2017
Copy link to clipboard 
Print this post

  Quote  Maybe start with a place to collect all interesting Hats and their pinouts?


The spreadsheet in my first post has the pinout of 18 HATs. Should be pretty obvious how to add to it (for each HAT insert two columns before AN, copy AL,AM into them, and edit the first column with pins used by the new HAT) Edited by matherp 2017-10-01
 
WhiteWizzard
Guru

Joined: 05/04/2013
Location: United Kingdom
Posts: 2967
Posted: 09:22am 30 Sep 2017
Copy link to clipboard 
Print this post

  MicroBlocks said   It is very close to being all through-hole. I think you'll make a lot of people happy when it is completely through hole.


  MicroBlocks said  But using a 28 pin is rather limiting.


44/64/100 all SMD

Lets start with a 28pinner that people can easily build, then we'll have more feedback.
I agree a 64pinner is better - for speed, and other reasons too (MM+ as opposed to MM Standard)

Watch this space. . . . .

WW
 
WhiteWizzard
Guru

Joined: 05/04/2013
Location: United Kingdom
Posts: 2967
Posted: 09:44am 30 Sep 2017
Copy link to clipboard 
Print this post

  MicroBlocks said  BTW One of my current projects is building a small pick&place machine that uses the Pi


Do tell us more (in another thread) I will buy one from you
 
bigfix
Senior Member

Joined: 20/02/2014
Location: Austria
Posts: 130
Posted: 11:44am 30 Sep 2017
Copy link to clipboard 
Print this post

coming back to Micro USB:

I use this with all my chargeable devices - works great
I have the little socket always inserted, so I cannot loose it and it protects the usb port

Magnetic Micro USB Adapter

For fixed connection it is not good - may fall off unnoticedEdited by bigfix 2017-10-01
 
WhiteWizzard
Guru

Joined: 05/04/2013
Location: United Kingdom
Posts: 2967
Posted: 11:53am 30 Sep 2017
Copy link to clipboard 
Print this post

Thanks bigfix for that link _ I have been searching for such a lead

 
CaptainBoing

Guru

Joined: 07/09/2016
Location: United Kingdom
Posts: 2171
Posted: 11:17pm 30 Sep 2017
Copy link to clipboard 
Print this post

  bigfix said   coming back to Micro USB:

I use this


oooh!... nice idea!

is it unipolar? i.e. does it only like to mate one way or is it not fussy?

EDIT: for get that - Just seen the little vid (it mates either way)

nice - thanks for the tipEdited by CaptainBoing 2017-10-02
 
WhiteWizzard
Guru

Joined: 05/04/2013
Location: United Kingdom
Posts: 2967
Posted: 11:40pm 30 Sep 2017
Copy link to clipboard 
Print this post

Only problem with the 'cheaper' versions is that they stop working in a short period of time.

You need to have quality 'springs' in this kind of thing - just read the reviews and see how many people have 'issues'.

Concept is spot on though - and I believe they are unipolar as there are only 5 contacts/springs
 
bigfix
Senior Member

Joined: 20/02/2014
Location: Austria
Posts: 130
Posted: 02:16am 01 Oct 2017
Copy link to clipboard 
Print this post

Me and my wife have this for 3 tablets and 3 phones
at least daily usage for 5 month without any problems

The tablets charge with about 1.5 A - no problem with contacts so far

But I use it only static - charging overnight
Lifting up the device easily separates the magnetic bond

Actually I just checked with my wife
She uses the tablet for hours with the cable attached and hardly ever looses it
So maybe I need to be more gentle with my cable

The posted brand Goobay has a textile covered cable, which is nice and flexible
And yes - it works 180 degree reversedEdited by bigfix 2017-10-02
 
matherp
Guru

Joined: 11/12/2012
Location: United Kingdom
Posts: 11295
Posted: 07:56am 01 Oct 2017
Copy link to clipboard 
Print this post

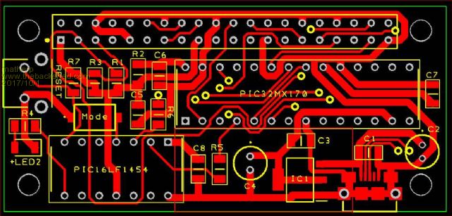
  Quote  especially if Peter could move the micro USB power connector!








Copper pour removed for clarity
 
Intellecta
Newbie

Joined: 07/05/2016
Location: Australia
Posts: 22
Posted: 03:18pm 02 Oct 2017
Copy link to clipboard 
Print this post

Again onto the topic of USB micro/mini.

I did not intend to start a discussion on the merits of each connector.
I just wanted to reinforce that a PCB mount connector is more robust than a connector using the top copper layer as the only retention of the connector.
Check out the RASPI - the micro usb has 4 through hole pins.
In terms of the heavy hand and rough usage - is it better to foresee problems and stop these before the event?
The reliability of all the micro usb connectors is due to the fact that they use PCB pins.

We learnt the hard way - all the original UP 3d printers had a surface mount mini usb and the failure rate was high. All the new machines have large USB connectors.

Lets use history as a guide for better systems.
Thanks
Tony Pugatschew
 
matherp
Guru

Joined: 11/12/2012
Location: United Kingdom
Posts: 11295
Posted: 09:21pm 02 Oct 2017
Copy link to clipboard 
Print this post

  Quote  Check out the RASPI - the micro usb has 4 through hole pins


The Raspberry Pi connector is part number 690-005-298-486 which doesn't seem to be available through normal channels. If you can suggest an alternative I'm happy to look at it but I can't find anything with through hole lugs other than connectors that fit into a cut out in the PCB.

My technique of putting a plate through hole under the pads makes a big difference and I've never had a connector problem despite some pretty rough handling
 
Intellecta
Newbie

Joined: 07/05/2016
Location: Australia
Posts: 22
Posted: 10:12pm 02 Oct 2017
Copy link to clipboard 
Print this post

Dear Peter.

Mini usb with smd pins and 4 throught hole retainers"

https://www.aliexpress.com/item/20-pcs-Mini-USB-Type-B-Female-5-Pin-SMT-SMD-PCB-Socket-Connector-4-pin/32596513198.html? spm=a2g0s.9042311.0.0.TL1fc9


microusb:

https://www.aliexpress.com/item/100pcs-Micro-USB-connector-5pin-seat-Jack-Micro-usb-Four-legs-5P-Inserting-plate-seat-MI ni/32710328267.html?spm=a2g0s.9042311.0.0.fH9uad

I think there are equivalent parts from Element14.

\Thanks
Tony Pugastchew
 
matherp
Guru

Joined: 11/12/2012
Location: United Kingdom
Posts: 11295
Posted: 01:55am 03 Oct 2017
Copy link to clipboard 
Print this post

I've put holes to suit this part. The problem with the aliexpress parts is no drawings so you have to buy and measure them before laying out the board.

Unfortunately Designspark doesn't support slotted holes in any useful way. I think it is time to get some PCBs made





Edited by matherp 2017-10-04
 
Intellecta
Newbie

Joined: 07/05/2016
Location: Australia
Posts: 22
Posted: 01:14pm 03 Oct 2017
Copy link to clipboard 
Print this post

Dear Peter,
Fantastic design and thanks for the consideration of the USB connector.
You are correct in the statement re aliexpress documentation.
We had to search for suppliers that had access to the documentation and could support the product in terms of reels and delivery volumes.

This company: https://www.aliexpress.com/store/product/10pcs-tape-Micro-USB-2-0-Connector-B-Type-5pin-SMT-Female-receptacle-right-angl e-Shell/900038_32743599680.html?spm=2114.12010612.0.0.3f6bcd12we7mOW

https://www.aliexpress.com/store/product/1000pc-Micro-USB-Connector-5pin-SMT-Female-with-4-locators-free-shipping/900038 _1308156371.html?spm=2114.12010612.0.0.1051f646JtBVCq

IS EXCELLENT. Quick response on samples, technical documentation and shipment.

Thanks again
Tony Pugatschew
 
     Page 2 of 2    
Print this page


To reply to this topic, you need to log in.

The Back Shed's forum code is written, and hosted, in Australia.
© JAQ Software 2026