Home
JAQForum Ver 24.01
Log In or Join  
Active Topics
Local Time 22:43 20 Feb 2026 Privacy Policy
Jump to

Notice. New forum software under development. It's going to miss a few functions and look a bit ugly for a while, but I'm working on it full time now as the old forum was too unstable. Couple days, all good. If you notice any issues, please contact me.

Forum Index : Microcontroller and PC projects : 1455 USB Plus ESP or other TTL?

Author Message
Phil23
Guru

Joined: 27/03/2016
Location: Australia
Posts: 1667
Posted: 08:10pm 06 Dec 2017
Copy link to clipboard 
Print this post

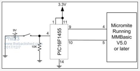
Probably for Rob, Peter & Geoff.

Re the little bit of discussion recently about using other TTL devices on the console when the 1455's in circuit.

I noticed in Geoff's original design, that pins 9 & 10 are only used of initial programming, and not in the final circuit.

It has always had me wondering if whether 9 & 10 could be put to use for connecting other TTL devices for wireless access.

AND....
If so would that be able to not only provide wireless forms of access, which we already have, but also be able to feature over the air firmware updating.

(Both aware & wary of firmware updates over these sorts of links, but at times worth the risk cost).









Cheers

Phil
 
MicroBlocks

Guru

Joined: 12/05/2012
Location: Thailand
Posts: 2209
Posted: 06:13am 07 Dec 2017
Copy link to clipboard 
Print this post

Pin 9 and 10 can function as a I2C.
If you add some software you should be able to use those pins for communicating with something else.
If you can repurpose pin 8 and pin 4 then SPI becomes available.
Edited by MicroBlocks 2017-12-08
Microblocks. Build with logic.
 
goc30

Guru

Joined: 12/04/2017
Location: France
Posts: 435
Posted: 11:27am 07 Dec 2017
Copy link to clipboard 
Print this post

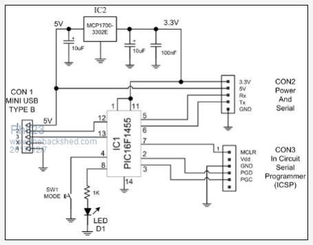
I have a 1459 chip
in picture you can see changes (in RED). I don't know if it is good, because the serial port is not on the same registre.





you can use rc4/rc5 for led with ComPort transmit/receive

(in magenta: new connection)Edited by goc30 2017-12-08
 
robert.rozee
Guru

Joined: 31/12/2012
Location: New Zealand
Posts: 2494
Posted: 11:52am 07 Dec 2017
Copy link to clipboard 
Print this post

pins 9 and 10 are accessible, but only when the 1455 is in programming mode - and to get there requires pressing the 'select mode' button. their function (once enabled) is to turn on/off Vpp and Vcc when programming other than a permanently attached pic32. while present, this functionality is there "for future use" and needs to be turned on before use via commands coming in through the 1455's usb port.

if you really wanted a remote pic32 firmware upgrading ability, your best bet would be to use an arduino pro mini. using the 328p firmware that pic32prog can program into any arduino, it is possible to turn on/off Vcc and carry out programming of an attached pic32 using commands sent to the arduino mini's serial port. this could be attached to an HC-12 for instance. you would likely also need to figure out a scheme for sharing the HC-12 with micromite basic.


cheers,
rob :-)
 
Print this page


To reply to this topic, you need to log in.

The Back Shed's forum code is written, and hosted, in Australia.
© JAQ Software 2026