Home
JAQForum Ver 24.01
Log In or Join  
Active Topics
Local Time 21:40 20 Feb 2026 Privacy Policy
Jump to

Notice. New forum software under development. It's going to miss a few functions and look a bit ugly for a while, but I'm working on it full time now as the old forum was too unstable. Couple days, all good. If you notice any issues, please contact me.

Forum Index : Microcontroller and PC projects : Message Mite 1A....

Author Message
Grogster

Admin Group

Joined: 31/12/2012
Location: New Zealand
Posts: 9878
Posted: 11:06pm 08 Dec 2017
Copy link to clipboard 
Print this post

Hi all.

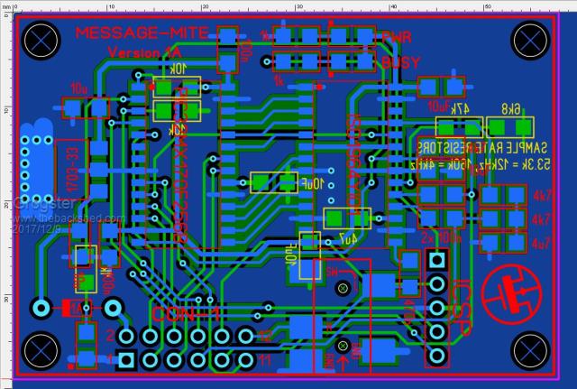
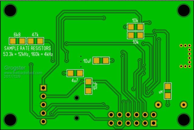
Here is my latest MM board:





This board uses a MM2 as the controller, paired to a ISD1964SYI01 message recorder/playback chip.

This chip costs six bucks and can be configured for 1-8 messages. The more messages, the less the message duration per message. With the 1964 chip, you can get eight messages up to about 8 seconds each at 12kHz sample rate. Sample rate can be changed with simple resistors, with a lower sample-rate resulting in longer messages of lower sound quality. The '01' type chip has line-level output, rather then speaker output.

The idea came from a pal of mine who wanted a bird-scarer with different sounds on it, so this is what I came up with. It also has an LDR connected, so that it will sound during daylight, but automatically be silent when it gets dark. The concept is that it will sound one of the recordings in the chip every five minutes or so, to keep the enthusiastic birds away from his crops. Powered by 1.2Ah Gel-Cell battery and small solar panel.

However, "Bird-scarer-mite" did not sound right, so I thought of what I thought was a better sounding name.

Control of all message playback and recording is done via commands sent to the MM2's COM1 serial port, at any supported baud-rate you prefer. It is done this way to minimize the external connections to the board, but still provide full control over playback and recording. I also wanted to have a waterproof socket on the box as it will live outside, and has to be waterproof, so a waterproof socket with the least number of pins on it is preferred and also is cheaper.





Now, I know what some of you are already thinking having read this far into the thread: "Why didn't he use a $3 MP3 player module, and put the sounds on that?" Good point. However, my pal wanted to be able to easily re-record the messages/sounds, and none of the MP3 player modules can offer recording ability, so that is why I went for the voice recorder chip. Still, the 1964 chip is very affordable at six bucks...

But this board would be useful for anyone wanting voice-prompting or short sound playback for any project at all. Each board would cost about $10 to build, including the MM2 chip, the 1964 chip, the PCB and all the on-board parts.

If this is of interest to anyone, I will build a constructors pack and upload it to my website, and post a link for anyone to download Gerbers, BOM, sample code etc, etc, etc.






Smoke makes things work. When the smoke gets out, it stops!
 
MicroBlocks

Guru

Joined: 12/05/2012
Location: Thailand
Posts: 2209
Posted: 07:42am 09 Dec 2017
Copy link to clipboard 
Print this post

'Sound-Mite'? (word play on sound-bite)


Microblocks. Build with logic.
 
twofingers

Guru

Joined: 02/06/2014
Location: Germany
Posts: 1720
Posted: 06:48pm 09 Dec 2017
Copy link to clipboard 
Print this post

Hi Grogs,
good idea!
Useful maybe as a individual programmable doorbell too!?

Best regards
Michael

causality ≠ correlation ≠ coincidence
 
panky

Guru

Joined: 02/10/2012
Location: Australia
Posts: 1117
Posted: 03:22am 11 Dec 2017
Copy link to clipboard 
Print this post

Grogster,

Please put me down for 4 boards.

Thanks,
Doug.

... almost all of the Maximites, the MicromMites, the MM Extremes, the ArmMites, the PicoMite and loving it!
 
Bill7300
Senior Member

Joined: 05/08/2014
Location: Australia
Posts: 159
Posted: 12:47am 19 Dec 2017
Copy link to clipboard 
Print this post

Hi Grogster

Can you put up your Constructor's Pack please. I have a possible application.
Bill
Bill
 
Grogster

Admin Group

Joined: 31/12/2012
Location: New Zealand
Posts: 9878
Posted: 07:53am 19 Dec 2017
Copy link to clipboard 
Print this post

Hokey pokey, stay tuned.
It will be a couple of days.....
Smoke makes things work. When the smoke gets out, it stops!
 
Grogster

Admin Group

Joined: 31/12/2012
Location: New Zealand
Posts: 9878
Posted: 08:37am 19 Dec 2017
Copy link to clipboard 
Print this post

I lied.....

It is available now from the downloads page of my website.
Smoke makes things work. When the smoke gets out, it stops!
 
Bill7300
Senior Member

Joined: 05/08/2014
Location: Australia
Posts: 159
Posted: 11:06am 19 Dec 2017
Copy link to clipboard 
Print this post

I can cope with lies of that genre every day, Grogs. Many thanks.

Incidentally, if Back Shedders are looking for cheap pcb manufacturers for these or any of the other designs for which Gerbers are available, I have recently become aware that Chinese manufacturer www.ALLPCB.com now offers free freight by DHL world wide. They also offer the 10 copies of any one design bargain that now seems to have become quite common among the Chinese pcb manufacturing houses.

I have had 10 pieces of Grogster's 1455 USB serial/ICSP module pcb manufactured by them, with the order being processed, manufactured and despatched within 2 days - and at an all up grand total of $5.49 USD! I don't know how they can do it. They were shipped today, so hopefully they will arrive maybe next week, Christmas not impeding.

By the way, for the pcb designers among us, the secret seems to be getting the pcb design into a 100x100mm maximum footprint to get these $5-ish deals. Prices climb rapidly once other than dual-layer, green resist, white screen-print and 1.6mm material is specified. Still, even Peter's 100 pin Extreme pcb , at 120mmx75mm, attracted a quote of just $27 USD for 10, including shipping, so still dirt cheap.

The same prices apply for 5 pieces orders, so you might as well order 10 of whatever pcb interests you.

Bill
Bill
 
lew247

Guru

Joined: 23/12/2015
Location: United Kingdom
Posts: 1709
Posted: 04:12pm 19 Dec 2017
Copy link to clipboard 
Print this post

Please be careful if you use ALLPCB,
I tried them with 2 sets of boards and although the service was great,. free delivery and very quick, the quality of the boards is very iffy as far as I'm concerned
The board wouldn't work after soldering it up and the copper lifted up off the track with the heat of the soldering iron
Now it could have been my soldering, but it was through hole components and I've never had a problem with soldering those
Free delivery is great, but I won't risk them again, I'd rather use PCBGOGO and pay for delivery
 
Bill7300
Senior Member

Joined: 05/08/2014
Location: Australia
Posts: 159
Posted: 10:30pm 19 Dec 2017
Copy link to clipboard 
Print this post

Thanks for that timely warning, lew247. Quality is of course the one unknown on my order, so we will have to see once the pcbs arrive. The friend in Victoria who drew ALLPCB to my attention also has a couple of other designs being manufactured by them, so between us we should get a good sample of their current manufacturing quality.

On a more positive note, these Chinese manufacturers seem to play marketing catch-up, so maybe we will see PCBGOGO and others also offering free shipping soon?
Bill
 
Grogster

Admin Group

Joined: 31/12/2012
Location: New Zealand
Posts: 9878
Posted: 12:32am 20 Dec 2017
Copy link to clipboard 
Print this post

Keep us updated on your ALLPCB quality once they get to you. Obviously, at that price, something has to give.....
Smoke makes things work. When the smoke gets out, it stops!
 
Bill7300
Senior Member

Joined: 05/08/2014
Location: Australia
Posts: 159
Posted: 01:59am 20 Dec 2017
Copy link to clipboard 
Print this post

Will do.

The $5 deals, like the earlier $10 deals from these manufacturers, seem to be squarely aimed at prototypes. You get 10 for $5 but if you want 100, its not $50 but $150-odd!

On the general question, I would expect that all these pcb fabricators are using processing equipment and driving software made elsewhere by other and probably larger companies and that those would all be broadly similar. I would also expect that they are all buying in the blank pcb material rather than making that from scratch. Assuming that is the case, I would not really expect there to be major differences between offerings from individual pcb fabricators, except maybe in the extent of checking for etch failures and such like.

We shall see.
Bill
 
Azure

Guru

Joined: 09/11/2017
Location: Australia
Posts: 446
Posted: 02:28am 20 Dec 2017
Copy link to clipboard 
Print this post

@Bill

You would think so. Sadly there are so many details and for fine pitch work they only need to be a little off to create major problems.

Assuming reasonable quality source materials and that is also sometimes not the case.

Layer registration, resist exposure process, etching material/time/temp/circulation, hole plating, bonding (multi layer), are just some of the more commom problems that create grief.

Sadly in my experience even for top brands gremlins somehow manage to sneak in abd wreak havoc.

For simple PCB's design as typically used in hobbyist and low density prototypes there is a little more wriggle room to get away with PCB manufacturing problems.

Having to do any board mods or repairs for PCB errors when you are talking in the '000s per run is not generally acceptable.
 
Bill7300
Senior Member

Joined: 05/08/2014
Location: Australia
Posts: 159
Posted: 05:16am 29 Dec 2017
Copy link to clipboard 
Print this post

My Message Mite boards from ALLPCB have yet to arrive but it seems the 10 boards 100mmx100mm for US$5 has now ended. Today's price is US$20, including DHL shipping for this size, US$10 for 10 off 50mmx50mm, including shipping.
Bill
 
Grogster

Admin Group

Joined: 31/12/2012
Location: New Zealand
Posts: 9878
Posted: 09:22am 29 Dec 2017
Copy link to clipboard 
Print this post

10x 100x100 including DHL shipping for US$20 is still a good deal.
I pay about US$17 or so for DHL alone from PCB GoGo and don't complain. Edited by Grogster 2017-12-30
Smoke makes things work. When the smoke gets out, it stops!
 
Print this page


To reply to this topic, you need to log in.

The Back Shed's forum code is written, and hosted, in Australia.
© JAQ Software 2026