Home
JAQForum Ver 24.01
Log In or Join  
Active Topics
Local Time 02:55 08 May 2026 Privacy Policy
Jump to

Notice. New forum software under development. It's going to miss a few functions and look a bit ugly for a while, but I'm working on it full time now as the old forum was too unstable. Couple days, all good. If you notice any issues, please contact me.

Forum Index : Microcontroller and PC projects : AC measurement

Author Message
Alastair
Senior Member

Joined: 03/04/2017
Location: Australia
Posts: 161
Posted: 06:19am 10 Apr 2018
Copy link to clipboard 
Print this post

I want to measure some 240vAC mains current & voltages and display them on a MM driven display. I do not want a direct connection to the mains for the wiring that will wend its way to the MM.

For the current I will use something like current loop
For the voltage I am stumped other than using a voltage divider linked to say an E-28 and then send the result to the main MM by serial with the above current connection. There must be a better way.

Cheers, Alastair
 
TassyJim

Guru

Joined: 07/08/2011
Location: Australia
Posts: 6515
Posted: 06:44am 10 Apr 2018
Copy link to clipboard 
Print this post

The safe way to measure mains voltage is with a low wattage transformer. Any old plugpack that outputs AC will do.
When I made a disturbance recorder, I used voltage dividers on the ~7V to bring the peak down to +-1.5V and then used a voltage reference of 3.3/2 for one leg and measured the other leg to give a waveform going from zero to 3.3V

This is a link to the discussion
https://www.thebackshed.com/forum/forum_posts.asp?TID=7158&KW=disturbance+recorder

The same idea for the output of a Current Transformer would also work.

Jim

VK7JH
MMedit
 
Turbo46

Guru

Joined: 24/12/2017
Location: Australia
Posts: 1692
Posted: 08:22am 10 Apr 2018
Copy link to clipboard 
Print this post

Have you seen the Silicon Chip project "Touchscreen appliance energy meter" in the August/September 2016 issues? If not it may be worth a read.

Bill

Keep safe. Live long and prosper.
 
Alastair
Senior Member

Joined: 03/04/2017
Location: Australia
Posts: 161
Posted: 12:53am 11 Apr 2018
Copy link to clipboard 
Print this post

TJ,
Yes you are right that a step down transformer is the best way to get the isolation. I should have included that I was looking for a compact solution as I would like about 6 sensing units and want to have minimum alteration to the existing systems.

I have been searching for ICs/modules but so far nothing suitable. I thought that there would be an IC that would connect to the AC and produce an isolated output via say I2C with the various parameters like peak, av, freq, etc. So far my search has failed.

I will spend a bit more time and then perhaps modify the aim and use a small transformer.

Bill
Vaguely remember it - will look it out and have a look

Cheers, Alastair
 
Alastair
Senior Member

Joined: 03/04/2017
Location: Australia
Posts: 161
Posted: 01:21am 11 Apr 2018
Copy link to clipboard 
Print this post

I have done further searching and now found lots of ICs that do power control/monitoring/control/analysis but they all seem to need the voltage step down/isolation to be done externally. I many cases the examples show resistive dividers which I want to avoid to have a higher level of safety.

I have spent enough time searching. Will now go look at the SC article mentioned above.

The SC unit uses a step down transformer and a hall effect current sensor. It also uses an external A to D which I will look into. My experience with the MM internal ADC has been the one disappointment with the MM. All of the variants I have tried tend to have very noisy results even though I have spent a lot of time with analog ground separation and filtering. In one project I gave up after having tried 3 different MMs and used a simple 12 bit ADC which immediately gave quiet results.

Thanks for the input. I will now look for a nice small transformer and check my parts for ADCs.
Edited by Alastair 2018-04-12
Cheers, Alastair
 
Solar Mike
Guru

Joined: 08/02/2015
Location: New Zealand
Posts: 1204
Posted: 07:43am 11 Apr 2018
Copy link to clipboard 
Print this post

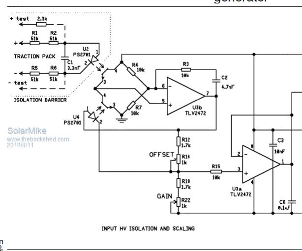
Have a look at this article, it describes a circuit that uses two opto-couplers in a bridge arrangement, one is driven by the high voltage you want to measure, the other is part of an op-amp feedback circuit that maintains a balance in the currents flowing and thus the ratio of voltages. Thus no transformer required.



I was going to use something like this to measure 300V DC battery sets powering high voltage inverters. For AC just rectify the supply.

Article Here Page 6


Cheers
Mike


 
Print this page


To reply to this topic, you need to log in.

The Back Shed's forum code is written, and hosted, in Australia.
© JAQ Software 2026