Home
JAQForum Ver 24.01
Log In or Join  
Active Topics
Local Time 17:50 07 May 2026 Privacy Policy
Jump to

Notice. New forum software under development. It's going to miss a few functions and look a bit ugly for a while, but I'm working on it full time now as the old forum was too unstable. Couple days, all good. If you notice any issues, please contact me.

Forum Index : Microcontroller and PC projects : Altronics Relay Board

Author Message
LouisG
Senior Member

Joined: 19/03/2016
Location: Australia
Posts: 130
Posted: 06:26am 11 Sep 2018
Copy link to clipboard 
Print this post

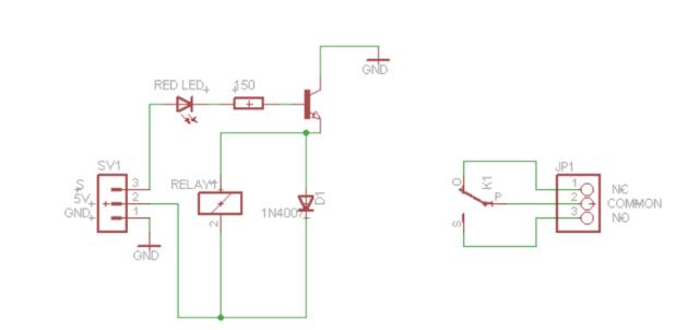
Re Altronics 10A Relay Modules: Cat. Z6325, Z6327 and Z6328 (on page 213).

Has anyone tried these modules using standard Micromite 3.3V inputs? (Not open collector operation). They are advertised as using 5V signals and use opto-couplers at the inputs.

They look like nice units. Would appreciate feedback using 3.3V signals. Supply voltage would still be 5V.

Louis


 
Quazee137

Guru

Joined: 07/08/2016
Location: United States
Posts: 603
Posted: 09:19am 11 Sep 2018
Copy link to clipboard 
Print this post


Here is a link to a pdf

KY-019 relay





From the looks of it the Schematic has the transistor E C swapped.

If you have one you could measure Vled and the VBE. You could then adjust

the trip voltage down ward by removing the LED adding more resistance to

keep the current safe for the driving pin.

A bit later found this schematic with same part number at

also KY-019 relay





and in this schematic it looks more like you may able to use a lower voltage.

I couldn't read the transistor number to look it up.

I also noticed that one of do not these have a high voltage slot/gap and with

120/240 AC should be used with caution.



Images of these two KY-019 relays





and








Heres hoping any of this helps.

Quazee
Edited by Quazee137 2018-09-12
 
LouisG
Senior Member

Joined: 19/03/2016
Location: Australia
Posts: 130
Posted: 10:33am 11 Sep 2018
Copy link to clipboard 
Print this post

Thanks Quazee.

You seem to have found a different board. The one I was referring to is at

https://www.altronics.com.au/p/z6328-8-channel-5v-relay-control-board/

It definitely uses opto-couplers that give total isolation (needed). The relays will only be switching 24V DC.

I might need to buy one to see if it works with 3.3V inputs. Eventually I will need 4 boards (plus one spare), each with 8 relays.

Louis

PS. My brother has your name as his nickname. He has had it ever since he went to a party dressed up as Quasi Modo - The Hunchback of Notre Dame.


 
Grogster

Admin Group

Joined: 31/12/2012
Location: New Zealand
Posts: 9954
Posted: 11:31pm 11 Sep 2018
Copy link to clipboard 
Print this post

Clickable link to relay boards above...

From what I can see at first glance, they are using opto-coupler inputs for all relays. This SHOULD mean that you can use with just about any input voltage, provided you perhaps adjust the opto-coupler LED's series resistor to suit.
Smoke makes things work. When the smoke gets out, it stops!
 
palcal

Guru

Joined: 12/10/2011
Location: Australia
Posts: 2039
Posted: 12:41am 12 Sep 2018
Copy link to clipboard 
Print this post

Ali Express have the same board for $4.30 and a single for $0.60, if you can wait a few weeks for delivery you can have a play.
"It is better to be ignorant and ask a stupid question than to be plain Stupid and not ask at all"
 
PeterB
Guru

Joined: 05/02/2015
Location: Australia
Posts: 667
Posted: 07:18am 12 Sep 2018
Copy link to clipboard 
Print this post

G'Day Louis.

Firstly I don't understand what you mean by "supply voltage would still be 5V".
Can you explain that a bit more?
Next, you need 50 relays! that's a lot.
If you only needed 1 it might be worth a try but the chances of 50 working is probably asking a bit much.
So what to do?
Octal buffers would solve the problem but that would mean a new PCB and probably not what you want.
As Grogster noted, you could change the resistor value and you wouldn't need to replace the existing Rs just put the appropriate value in parallel. But 50, you may go mad.
But it is a fun way to go mad.

Good luck.

Peter

 
LouisG
Senior Member

Joined: 19/03/2016
Location: Australia
Posts: 130
Posted: 01:05pm 12 Sep 2018
Copy link to clipboard 
Print this post

Thanks guys.

@ PeterB - The 5V is to power the board and for energising the relay coils. The 3.3V signals go to the individual opto inputs.

Two more small comments.

Galvanic isolation is needed to separate the Micromite signals (and common) from the 24V field circuits. If the relay board is powered from the same 5V as the MM is, then opto-isolation is not really needed. The relay contacts are already well isolated from the Micromite. If the board is powered from a separate 12 or 24V supply then it the optos are needed.

These board makers seem to be blindly playing follow the leader. Way back, the first board maker hit on the idea of bringing out all three changeover contacts of a relay to terminals, which is a bit pointless in most cases.

1. One N.O. terminal is the switched output, that's fine.

2. This leaves the common terminals all still needing to be tediously linked
together to carry the (say) +24V field supply. Couldn't this linking have been done via the printed circuit?

3. The N.C. terminal is in the vast majority of cases unused. A wasted terminal. Once upon a time N.C. contacts were useful when relay logic was in vogue. Not needed now for simple 1:1 isolation of microprocessor outputs ...

4. There is nowhere to terminate the return conductor of a field device. One has to start organising a row of terminals external to the board for the return conductors, when all the while there are unused terminals on the board that are unusable ...

In contrast, the industrial PLC manufacturers seem to get the terminal arrangement right on their I/O cards.

My 10c. Now I feel better.

-
 
Boppa
Guru

Joined: 08/11/2016
Location: Australia
Posts: 816
Posted: 09:28pm 12 Sep 2018
Copy link to clipboard 
Print this post

Dagnabit forum ate my post

I used the 5v boards on my prototyping MM with no issues (8 channel 5v from ebay), but I feed 5v into the vcc input pin, 3.3v from the MM into the switch pin and both PSU gnds tied together
This seems reliable so far, I've never noticed it misfire

The two madeup units I built uses 3.3v ones from aliexpress 4ch 3.3v relay pcb this is a 4 channel one as thats all I needed

BTW anyone noticed that ebay.au seems to be down??? has been all morning
 
TassyJim

Guru

Joined: 07/08/2011
Location: Australia
Posts: 6515
Posted: 09:39pm 12 Sep 2018
Copy link to clipboard 
Print this post

  Boppa said  

BTW anyone noticed that ebay.au seems to be down??? has been all morning

Ebay OK for me at 07:36

Some of the relay boards are 'active low', which can be annoying.

Jim

VK7JH
MMedit
 
Boppa
Guru

Joined: 08/11/2016
Location: Australia
Posts: 816
Posted: 10:41pm 12 Sep 2018
Copy link to clipboard 
Print this post

Its back up now, isitup.com said it was down too, several people on their facebook page had issues too lol

Havent had any active lows as yet, all mine have been active high to date
 
PeterB
Guru

Joined: 05/02/2015
Location: Australia
Posts: 667
Posted: 04:42am 13 Sep 2018
Copy link to clipboard 
Print this post

G'Day All

I am tickled pink that 3.3 V devices exist. I didn't know that.
The next question is, is there a 3.3V stepper driver?
There are at least 2 types very similar in appearance. One is labeled +5V the other just + & -.
I think they both use the TB6600.
I wish the world would decide on a standard and stick to it.

Peter

 
Boppa
Guru

Joined: 08/11/2016
Location: Australia
Posts: 816
Posted: 05:39am 13 Sep 2018
Copy link to clipboard 
Print this post

3v steppers ebay

there you go

edit sorry, I blinked over the driver bit, thats just 3v stepper motors, obviously there must be drivers as wellEdited by Boppa 2018-09-14
 
Quazee137

Guru

Joined: 07/08/2016
Location: United States
Posts: 603
Posted: 08:09am 13 Sep 2018
Copy link to clipboard 
Print this post


Wrong one for sure.

I grabbed "Re Altronics 10A Relay Modules: Cat. Z6325" thinking it was most

likely the first item you was after. I have been using the sink version of

the 1, 2, 4, 6, 8 and 16 relay modules found on the net. I have to use the

sink version because of pumps, valves and big motors making lots noise.

I have never had a miss fired relay from the noise.


A few of the controllers the MicroMites are replacing had a lot of after

though protection added as they do use a high level to drive the relay portion.

And when your with in a few feet of a monster 3 phase motor things do happen.

With any opto-coupler with status led in line should be able to run at lower

voltage by passing the led "that is if you don't need local indication of status.


 
Print this page


To reply to this topic, you need to log in.

The Back Shed's forum code is written, and hosted, in Australia.
© JAQ Software 2026