Home
JAQForum Ver 24.01
Log In or Join  
Active Topics
Local Time 23:03 19 Feb 2026 Privacy Policy
Jump to

Notice. New forum software under development. It's going to miss a few functions and look a bit ugly for a while, but I'm working on it full time now as the old forum was too unstable. Couple days, all good. If you notice any issues, please contact me.

Forum Index : Microcontroller and PC projects : Touch sensors for MM?

Author Message
Grogster

Admin Group

Joined: 31/12/2012
Location: New Zealand
Posts: 9877
Posted: 04:14am 17 Sep 2018
Copy link to clipboard 
Print this post

Hi all.

I am considering a small SPI screen with touch to get around this issue, but has anyone used the discrete touch sensors you can get?

Such as this one here: LINK.

The PDF for the sensor chip(TTP223) indicates this is a very easy to use device, and would allow me to design my own custom touch-panel out of PCB, which can then be made at any PCB house. What I like about the touch sensors over LCD's, is that they are very low power, making them ideal for battery powered designs, and they are almost indestructible.

Certainly tougher then a TFT, and use much less power then a TFT too.

If any member here has played with a certain touch-sensor chip, could you please link to it here, or even just state the part number. I want to know about reliability with any chips that any member has used, and also weather they are prone to false-tripping or otherwise vulnerable to rogue operation. (where the sensor thinks it has been touched, when it hasn't.) These things are a high-impedance device, and so I am curious as to if they are prone to false-alarm conditions etc.

EDIT: You can get a four-channel version of this chip - TTP224. The four-channel one is the one I am most interested in, as I wanted at least three touch-switches on the one panel. The chips can be had for about 32c each.

EDIT: I have bought some 223's and some 223 sensor modules to play with. The PDF says you can adjust the sensitivity of the touch input with a cap in the range of 0-50pF, so I will tinker with that once I get them.Edited by Grogster 2018-09-18
Smoke makes things work. When the smoke gets out, it stops!
 
TassyJim

Guru

Joined: 07/08/2011
Location: Australia
Posts: 6455
Posted: 05:22am 17 Sep 2018
Copy link to clipboard 
Print this post

You find some interesting stuff.
I like the cheap stuff!

I have also ordered a few of the modules to play with. I wonder if they respond to the dogs paw (or nose)?

Capacitive sensors tend to do interesting things in humid weather.

Jim

VK7JH
MMedit
 
Grogster

Admin Group

Joined: 31/12/2012
Location: New Zealand
Posts: 9877
Posted: 05:34am 17 Sep 2018
Copy link to clipboard 
Print this post



You can buy the chips only here: LINK - 20pcs SOT23-6 for US$1.26

...7c each...

And some feedback from someone who bought some of the chips:

Very easy to use and very reliable when choosing the correct capacitor value. Without capacitor it is very sensitive. It is enough to hover/float your finger 1cm over/above the contacting area to trigger the output which can be pretty useful too! 2V operating voltage, good for low voltage applications, and I found 1.85V works flawless too. Very recommended IC when you want to get rid off the typical tactile switches which make a horrible loud clicking tone/sound.

So, they sound like they do the job. It would appear that you need to add a cap of a few puff to the sensor line to desensitize them a little. Unfortunately, this member did not state the value they used. If it is 0-50pF, I will try at about 22-27pF for a start.

EDIT: PDF file for IC attached: 2018-09-17_153915_TTP223-BA6_C80757.pdf Edited by Grogster 2018-09-18
Smoke makes things work. When the smoke gets out, it stops!
 
MicroBlocks

Guru

Joined: 12/05/2012
Location: Thailand
Posts: 2209
Posted: 05:45am 17 Sep 2018
Copy link to clipboard 
Print this post

The PIC32MX has a CTMU device that can measure capacitance on an analog pin.
Maybe it is accessible with a CFUnction


Microblocks. Build with logic.
 
Quazee137

Guru

Joined: 07/08/2016
Location: United States
Posts: 602
Posted: 05:46am 17 Sep 2018
Copy link to clipboard 
Print this post


I have seen this used on some water treatment controllers with microchip parts

doing the hardware work leaving the main Micro to do the main coding.

microchip pic touch

Maybe a cfunction ? ? ? for the mites. The 44 and up pins chips no extra parts.
 
VK2MCT
Senior Member

Joined: 30/03/2012
Location: Australia
Posts: 120
Posted: 05:49am 17 Sep 2018
Copy link to clipboard 
Print this post

I have experienced the covering being cut, when used by heavy handed people with finger nails.
John B.
 
Grogster

Admin Group

Joined: 31/12/2012
Location: New Zealand
Posts: 9877
Posted: 07:28am 17 Sep 2018
Copy link to clipboard 
Print this post

Yes, a Cfunction touch thingy would be useful.

Geoff?
Peter?

I will proceed along the lines of the external parts for now. They are so cheap, it is not really any major concern.
Smoke makes things work. When the smoke gets out, it stops!
 
matherp
Guru

Joined: 11/12/2012
Location: United Kingdom
Posts: 10968
Posted: 07:37am 17 Sep 2018
Copy link to clipboard 
Print this post

  Quote  Yes, a Cfunction touch thingy would be useful.

Geoff?
Peter?


From the Microchip MX470 errata:

  Quote  CTMU Module
Operation 17. The CTMU module is not functional
Edited by matherp 2018-09-18
 
Grogster

Admin Group

Joined: 31/12/2012
Location: New Zealand
Posts: 9877
Posted: 07:45am 17 Sep 2018
Copy link to clipboard 
Print this post

Well, that solves that one then!
Smoke makes things work. When the smoke gets out, it stops!
 
WhiteWizzard
Guru

Joined: 05/04/2013
Location: United Kingdom
Posts: 2960
Posted: 08:08am 17 Sep 2018
Copy link to clipboard 
Print this post

Hi G,

Just fired up my identical module that I ordered months ago. It has a blue PCB, but otherwise looks the same 223B5N is the marking on the chip - LINK here to what it looks like (not purchased from there though!)

Fired it up to 3v3, and connected 'SIG' output to LED (via resistor to 0V). LED on by default, and OFF when finger within 2mm of sensor pad (either side of PCB).

Didn't put logic analyser on output to see any 'pulses' (i.e. multiple triggering to an MM input), but any issues here can be dealt with easily in software (but guess the chip does that already for you).

When touched with a metal pen, the response was intermittent as expected. An antistatic bag triggered it when it was touched on the sensor.

These seem really reliable and take away a lot of MPU coding pain.

Let me know if you want any other tests. I will try measure the Cs cap value too (if it has one - as I can only see one cap onboard and this might be a supply cap) . . . .

WW
 
WhiteWizzard
Guru

Joined: 05/04/2013
Location: United Kingdom
Posts: 2960
Posted: 08:28am 17 Sep 2018
Copy link to clipboard 
Print this post

Hi G,

The single Cap is a Cs, but it is too small a value for my multimeter.

By the way, the LED in my test above was connected to +v (I was just using a black jumper lead so 'assumed' it was to 0V.

So this module has the options set for Active High, Non-toggle and is working great!

WW

 
Grogster

Admin Group

Joined: 31/12/2012
Location: New Zealand
Posts: 9877
Posted: 08:46am 17 Sep 2018
Copy link to clipboard 
Print this post

Encouraging comments, thanks WW.

Yes, 223B is the same device. As you say, having a separate little sensor chip for each 'Button' takes that responsibility away from the MCU in any event.Edited by Grogster 2018-09-18
Smoke makes things work. When the smoke gets out, it stops!
 
WhiteWizzard
Guru

Joined: 05/04/2013
Location: United Kingdom
Posts: 2960
Posted: 07:35pm 18 Sep 2018
Copy link to clipboard 
Print this post

@Grogster

Are you aware that there is a TTP229 as well? This is a 16 channel version
I have seen two PCB variations on eBay; one for a 16 button keypad (although only 8 of the buttons have a direct output, and the other 8 buttons accessible only via I2C). The other PCB design has 8 buttons, and a 'potentiometer slider' made from the remaining 8 buttons.

Just google TTP229 and view Image results . . . .

WW
 
Quazee137

Guru

Joined: 07/08/2016
Location: United States
Posts: 602
Posted: 02:57pm 22 Sep 2018
Copy link to clipboard 
Print this post




and there is this to play with




Capacitive Sensor Click Board Edited by Quazee137 2018-09-24
 
Grogster

Admin Group

Joined: 31/12/2012
Location: New Zealand
Posts: 9877
Posted: 12:34am 23 Sep 2018
Copy link to clipboard 
Print this post

@ WW - Yes, I have seen those 4x4 touch-pad PCB's on eBay and AliExpress too. Cos I only wanted three 'Buttons', I acknowledged them, but ignored them. I do like the slider idea though!

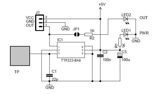
@ Quazee137 - Another useful one. Thanks for posting the schematic, as that one shows the cap on the touch as being 22pF, so that gives me a reference point for my experiments, and is in line with the 27pF or so I was planning to start off with.
Smoke makes things work. When the smoke gets out, it stops!
 
Print this page


To reply to this topic, you need to log in.

The Back Shed's forum code is written, and hosted, in Australia.
© JAQ Software 2026