Home
JAQForum Ver 24.01
Log In or Join  
Active Topics
Local Time 13:09 07 May 2026 Privacy Policy
Jump to

Notice. New forum software under development. It's going to miss a few functions and look a bit ugly for a while, but I'm working on it full time now as the old forum was too unstable. Couple days, all good. If you notice any issues, please contact me.

Forum Index : Microcontroller and PC projects : Picromite Analogue Clock

Author Message
lew247

Guru

Joined: 23/12/2015
Location: United Kingdom
Posts: 1709
Posted: 01:01pm 31 Jan 2019
Copy link to clipboard 
Print this post

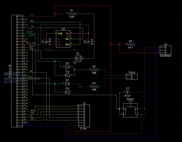
I've been working on an Analogue clock module for a few weeks and I'm finally happy with it
The clock works by using a normal cheap quartz clock module, opening it up and cutting the track that goes to the coil, it's important you cut both ends
Then solder a short wire to the 2 solder points that only are connected to the coil

The board connects an a Raspberry Pi Zero W which uses Raspbian, I've modified the code very slightly so it uses proper NTP time and gets the time updates from my local UK NTP servers and updates the time every 15 minutes so it's always correct to under a second with no RTC or anything needed.

It also has an Sram module that can be written to as many times as needed and if the power is lost it writes the last value it has stored into it's internal Eeprom whicb is then read back once power is restored

The time instead of using hours minutes and seconds are processes as seconds only, with 0 being midnight or 12:00:00 and counting up once every second
This value is stored in the Sram every second so the Picromite always knows the position of the hands as a value in seconds of the day

When the module is first powered up it has to have a small program sent to it to set the Sram value to "00000"
Then the clock code is loaded
Move the hands to exactly 12:00:00 and when your ready tell it to run

The clock gets the current time as seconds and knows how many steps to move the hands to get to the current time, and it moves pretty quickly to get there.
Once it's at the correct time it then pulses the hands once every second

Every time the hands move 1 second the counter for the Sram is increased by 1 until midday or midnight when it's reset to zero

If the power is lost, when it's powered up again the Sram is read, the Picromite knows the position of the hands, checks the current time and moves the hands to the correct time and then ticks once a second

If Daylight time goes forward the clock knows the hands need moving fast to catch up
If it goes back an hour the hands advance fast till midnight the Sram counter is reset to Zero and then the clock carries on to catch up with the correct time

There is a reset button on the board in case something major happens and the Picromite needs rebooting
Such as the clock being taken off a wall by a child and the hands moved while still powered up but the chance of this is very slim.
If this every happens simple press it then remove the power from the board, move the hands manually by the wheel on the back of the clock to 12:00:00 and then load the Sram program first then the Clock code and it will work as normal

I've not needed to do this at all and I've been testing it for a while

WW said about putting a button on the board to move the hands if needed if it every crashes but although the board I have now has that button I've removed it from the circuit as I can't see it being needed

There is a connection for one of the waterproof DS18B20's on the board this isn't needed I only included it because IF I can ever get an E-Ink display working with the Picromite then I'll use it to display the temp every 5 minutes and the day and date can be updated once a day

I don't think the E-Ink display works with the Picromite though as I haven't been able to get it working at all

My end goal is to use one of the Arm very low power modules once they are working good enough and it will then run on battery power for over a year

You can see it working here to catch up with the correct time











Edited by lew247 2019-02-01
 
WhiteWizzard
Guru

Joined: 05/04/2013
Location: United Kingdom
Posts: 2967
Posted: 02:20pm 31 Jan 2019
Copy link to clipboard 
Print this post

Absolutely BRILLIANT write up of your Clock project. Great work!

 
viscomjim
Guru

Joined: 08/01/2014
Location: United States
Posts: 925
Posted: 03:23pm 31 Jan 2019
Copy link to clipboard 
Print this post

lew247, EXCELLENT PROJECT!!! I would be interested in your code if you are willing to share. I also fully understand if you don't. Good job on this one and very creative use of mmbasic.
 
lew247

Guru

Joined: 23/12/2015
Location: United Kingdom
Posts: 1709
Posted: 04:18pm 31 Jan 2019
Copy link to clipboard 
Print this post

Code enclosed

I'll update with the E-Ink code as well once I get the display working if anyone is interested





It's Still working, even after killing the power several times
YouTube Link


2019-02-01_021056_Clock.zip

2019-02-01_022636_Clock-Gerbers.zip

This is how I changed the time on the Pi Zero W to proper NTP time
On Raspbial Stretch it now uses systemd-timesync service instead of full NTP time


[quote]To use proper NTP servers in your location do the following:
sudo apt-get install ntp
sudo systemctl stop systemd-timesyncd
sudo systemctl disable systemd-timesyncd
​sudo /etc/init.d/ntp stop
sudo ​/etc/init.d/ntp start

sudo nano /etc/ntp.conf
And find lines starting with "server". Replace that lines for lines with servers with your local servers


(mine are)
server 0.uk.pool.ntp.org iburst
server 1.uk.pool.ntp.org iburst
server 2.uk.pool.ntp.org iburst
server 3.uk.pool.ntp.org iburst


sudo /etc/init.d/ntp restart restarts the NTP service

ntpq -pn - checks if NTP is set properly and syncronising
You'll get an output like this if it is
ntpq -pn
remote refid st t when poll reach delay offset jitter
==============================================================================
134.0.16.1 195.66.241.10 2 u 6 64 1 18.089 -0.101 0.002
85.199.214.100 .GPS. 1 u 4 64 1 19.906 0.086 0.002
2a03:b980:123:1 195.66.241.10 2 u 7 64 1 18.002 -0.966 0.002
95.215.175.2 192.146.137.13 3 u 7 64 1 20.294 0.468 0.002


Type timedatectl - This confirms if NTP is setup properly and running and synchronises

You'll get an output similar to this if it is

Local time: Fri 2018-12-14 09:00:49 GMT
Universal time: Fri 2018-12-14 09:00:49 UTC
RTC time: n/a
Time zone: Europe/London (GMT, +0000)
Network time on: no
NTP synchronized: yes
RTC in local TZ: no



****IF you want you can then use this NTP time to syncronise other devices in your network***

When RPi has synchronized its time, you can set it to pass this time information to devices in your local network. You only have to open configuration file of ntp daemon.
nano /etc/ntp.conf
And add a string that describes the hosts which requests will be answered.
restrict 192.168.1.0 mask 255.255.255.0
And also add this 2 lines. They will enable sending of broadcasts and multicasts containing time information for devices which accept them (Cisco, Juniper...)). Change first address in bold to broadcast address of your LAN. Do not change multicast address 224.0.1.1 since this addreess is assigned to NTP service by IANA and some network devices join this multicast group automatically.
broadcast 192.168.1.255
broadcast 224.0.1.1
Now close the configuration file (CTRL+X...) and save changes (...press "y" and Enter). Last step is to restart ntp daemon with:
/etc/init.d/ntp restart
From now you can configure machines in local network to synchronize its time to RPi.

I would suggest you set your Pi with a Static IP address to do this[/quote]Edited by lew247 2019-02-02
 
lew247

Guru

Joined: 23/12/2015
Location: United Kingdom
Posts: 1709
Posted: 07:21pm 31 Jan 2019
Copy link to clipboard 
Print this post

I just realised one thing

You do not have to move the hands should the clock hands get physically moved, OR if when you first set it up you find you have the hands positioned slightly wrong.

Just work out the number of seconds the hands are at when they stopped.

An exammple

7:10:01 is
7 hours = 60 seconds X 60 minutes * 7 hours = 25520
10 minutes = 60 seconds * 10 minutes = 600
+ 1 second = 25801 seconds

Just modify the Sram.bas file so line 10 says
[quote] r = writeDATA(10,"25920")[/quote}
That writes the current position of the hands to the Sram instead of "00000" which would mean they are at 12:00:00

Then run the Clock.bas program and the clock will catch up and carry on
 
Grogster

Admin Group

Joined: 31/12/2012
Location: New Zealand
Posts: 9954
Posted: 08:59pm 31 Jan 2019
Copy link to clipboard 
Print this post

Beautiful work.
Smoke makes things work. When the smoke gets out, it stops!
 
disco4now

Guru

Joined: 18/12/2014
Location: Australia
Posts: 1117
Posted: 10:44pm 31 Jan 2019
Copy link to clipboard 
Print this post

Nice work.
Gerry
F4 H7FotSF4xGT
 
Chopperp

Guru

Joined: 03/01/2018
Location: Australia
Posts: 1125
Posted: 11:49pm 31 Jan 2019
Copy link to clipboard 
Print this post

Agreed.
Great to see those hands moving so quickly with that bit of motor drive code working.
(Understand much better as to what you were trying to do )

Brian
ChopperP
 
palcal

Guru

Joined: 12/10/2011
Location: Australia
Posts: 2039
Posted: 12:27am 01 Feb 2019
Copy link to clipboard 
Print this post

I agree, brilliant. Unfortunately we don't have any such time signals here that I know of. I did make the Analogue GPS clock from Geoff's site and that works well.
"It is better to be ignorant and ask a stupid question than to be plain Stupid and not ask at all"
 
TassyJim

Guru

Joined: 07/08/2011
Location: Australia
Posts: 6515
Posted: 12:40am 01 Feb 2019
Copy link to clipboard 
Print this post

  palcal said   I agree, brilliant. Unfortunately we don't have any such time signals here that I know of.

Lew is using the Internet time (which we can all get) in this case but he has looked at the European RF time signals. We can't get them here.

You could combine using the GPS signals and Lew's idea for recovering from power failure.

I do know it's coffee time without having to resort to high tech stuff.
I can smell the beans.

Jim
VK7JH
MMedit
 
lew247

Guru

Joined: 23/12/2015
Location: United Kingdom
Posts: 1709
Posted: 06:33am 01 Feb 2019
Copy link to clipboard 
Print this post

  palcal said   I agree, brilliant. Unfortunately we don't have any such time signals here that I know of. I did make the Analogue GPS clock from Geoff's site and that works well.
This clock uses NTP time from the internet only to keep it accurate
The main difference between this and Geoff's GPS clock is this one remembers where the hands are if there is a power loss and will automatically catch up to the correct time once power is restoredEdited by lew247 2019-02-02
 
lew247

Guru

Joined: 23/12/2015
Location: United Kingdom
Posts: 1709
Posted: 03:42pm 01 Feb 2019
Copy link to clipboard 
Print this post

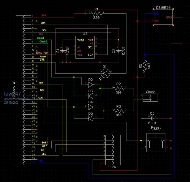
***I made an error on the board which is why the E-Enk display wasn't working***

I've also modified the code

Now the hands can be at any position when power is applied or if the hands get moved manually by accident it doesn't matter

Run the file "Sram.bas"
It asks you for the position of the hands and then sets the Sram to the correct seconds of the day value
It doesn't matter if this is the first time you power the module up or not as long as you input the exact position of the hands

Then run "Clock.bas" and the hands will move fast till it gets to the correct time and then tick once a second keeping the time perfectly

2019-02-02_014006_PiClock.zip

Diptrace files also attached in case anyone is interested




Code to tell the Sram the position of the hands:
[code]
I2C OPEN 400,1000
CONST EERAMcr=&h18' address of 47x04/47x16 control register with A0=0 and A1=0
CONST SRAMcb=&h50' address of 47x04/47x16 data register forSRAM with A0=0 and A1=0
CONST COMMANDreg=&h55 ' address of 47x04/47x16 command register
CONST STATUSreg=&h00 ' address of 47x04/47x16 status register
CONST S_store=&h33 ' these are the two command register commands
CONST S_recall=&hdd
CONST SRAMsize = 512 ' size of 47x04, use 512 for 47x04
r = setup() ' we only have to do this once for each chip
r = writeDATA(10,"00000")
z$ = readDATA$(10,5) ' 5 bytes starting at address 10 (any address will do)
print "Sram Check "+z$
seconds=Val(Right$(Time$,2))
mins=Val(Mid$(Time$,4,2))
hours=Val(Left$(Time$,2))
print "Enter Hours"
input hours
if hours > 12 then
print "ERROR - please run this program again and enter the correct hour"
end
end if
print "Enter mins"
input mins
if mins > 59 then
print "ERROR - please run this program again and enter the correct minute"
end
end if
print "Enter seconds"
input seconds
if seconds > 59 then
print "ERROR - please run this program again and enter the correct second"
end
end if
if hours = 12 then hours = 0
secs = (hours * 60 * 60) + (mins * 60) + seconds
print secs, "Sram Value"
r = writeDATA(10,str$(secs,5,0,"0")) 'Update Sram
z$ = readDATA$(10,5) ' 5 bytes starting at address 10 (any address will do)
print "Sram Check "+z$

'****************Sram Functions******************
FUNCTION setup()
x = readstatus() ' get the current status register
x = x OR &b10 ' set bit 2 leaving the rest alone
PRINT BIN$(x,8)
r = writeCMD(STATUSreg,x) ' set autostore
r = readstatus()
PRINT BIN$(r,8)
END FUNCTION

FUNCTION writeDATA(addr,D$)
' write string D$ to EERAM starting at addr
LOCAL L
addr = addr MOD SRAMsize ' keep address within chip capacity
d$ = CHR$(addr\256)+CHR$(addr MOD 256)+D$
L = LEN(D$)
ON ERROR SKIP 1
I2C WRITE SRAMcb,0,L,D$
END FUNCTION

FUNCTION readDATA$(addr,L)
' read string from EERAM starting at addr, L bytes
LOCAL D$
addr = addr MOD SRAMsize ' keep address within chip capacity
ON ERROR SKIP 1
I2C WRITE SRAMcb,1,2,addr\256,addr MOD 256 'Reset memory pointer to addr
I2C READ SRAMcb,0,L,D$
readDATA$ = D$
END FUNCTION

FUNCTION writeCMD(reg,EERAMcmd)
'write command to the command or status register
ON ERROR SKIP 1
I2C WRITE EERAMcr,0,2,reg,EERAMcmd
END FUNCTION

FUNCTION readSTATUS()
'read status register
LOCAL status
ON ERROR SKIP 1
'I2C WRITE EERAMcr,1,2,STATUSreg,0
I2C READ EERAMcr,0,1,status
readSTATUS = status
END FUNCTION
[/code]

Clock code:

[code]'Analogue clock module driver for Pi Zero W which will always have the correct time and can if needed show temp and day/date and battery voltage on an E-Ink display
'Clock works by stripping time into seconds and advances the motor by 1 movement per second
'Sram stores the position of the hands and if power is ever lost hands will automatically go to the correct time once power is restored
'Sram has capacitor with enough capaciity to write value to internal Eeprom once power is lost
'Thanks to TassyJim for his help in getting the 47L04 working
Option explicit
I2C OPEN 400,1000 'used later after the E-Ink display is set uprun
CONST EERAMcr=&h18' address of 47x04/47x16 control register with A0=0 and A1=0
CONST SRAMcb=&h50' address of 47x04/47x16 data register forSRAM with A0=0 and A1=0
CONST COMMANDreg=&h55 ' address of 47x04/47x16 command register
CONST STATUSreg=&h00 ' address of 47x04/47x16 status register
CONST S_store=&h33 ' these are the two command register commands
CONST S_recall=&hdd
CONST SRAMsize = 512 ' size of 47x04, use 512 for 47x04
DIM hours, mins,seconds,secs,secs2,secs3,g,h,c,b,a,l,r,w,x,z$,t$,d$,temp
SETPIN 12,INTL,reset1,PULLUP ' Reset button
SetPin 7, dout 'Motor pulse 1
SetPin 8, dout 'Motor pulse 2
setpin 13, DOUT 'Hearthbeat LED
PIN(13) = 1 'Led off
z$ = readDATA$(10,5) 'read 5 bytes starting at address 10 - where the hands were on Power Loss
print z$
secs2 = VAL(z$,"0") 'Position of hands on Power Up
PIN(7) = 1
PIN(8) = 0
do
secs3 = Val(Right$(Time$,2))
secs=(Val(Left$(Time$,2)) Mod 12) * 3600 + Val(Mid$(Time$,4,2)) * 60 + Val(Right$(Time$,2)) ' total clock's seconds past midnight
if secs > secs2 then 'New second hand need moving
motor1
end if

if secs2 = 7199 and secs = 3600 then 'time has gone back 1 hour
MOTORBACK
end if

if secs3 = 31 or secs3 = 01 then ' Print Temperature (When E-Ink is connected this can be displayed)
PRINT STR$(tempr(40))"`C", "Temperature" 'display the temperature every 30 seconds
end if

if secs = 0 then 'time is 00:00 we need to reset the secs2 counter to zero and pause 1 second
motor1
secs2 = 0
r = writeDATA(10,"00000") 'Update Sram
pause 1000
end if

if secs = 43200 then 'time is 12:00 we need to reset the secs2 counter to zero and pause 1 second
motor1
secs2 = 0
r = writeDATA(10,str$(secs2)) 'Update Sram
pause 1000
end if
loop
end

SUB motor1 'pulse clock motor once every second -
PIN(7) = NOT PIN(7) 'change the state of pin(7)
PIN(8) = NOT PIN(7) 'set PIN(8) to opposite of pin(7)
PIN(13) = 0 'led on
pause 50 'so the motor will actually move - too short a delay and it will miss steps
PIN(13) = 1 'led off
secs2 = secs2 +1 'advance value stored in Sram to = number of seconds +1
r = writeDATA(10,str$(secs2,5,0,"0")) 'Update Sram
print time$ 'Test to make sure it's working - delete when not needed
print secs2 " secs2"
END SUB


SUB motorback ' move clock back one hour becuuse of daylight change time
for g = 7199 to 43200 'number of steps to get hands back to 12:00:00
print secs, "Time has gone back an hour - catching up with the correct time" 'so we know the number of steps to clock hands have to move
r = writeDATA(10,str$(secs2,5,0,"0")) 'Update Sram
PIN(7) = NOT PIN(7) 'change the state of pin(7)
PIN(8) = NOT PIN(7) 'set PIN(8) to opposite of pin(7)
PIN(13) = 0 'led on
pause 50 'so the motor will actually move - too short a delay and it will miss steps
PIN(13) = 1 'Led off
secs2 = secs2 +1
print b, "secs2 - steps to align hands"
next g
secs2 = 0 'hands will now advance from 12:00:00 to the current time
END SUB

sub reset1
IF PIN(12) = 0 THEN ' button down
secs2 = 0
t$=time$
r = writeDATA(10,str$(secs2,5,0,"0")) 'Update Sram
System "sudo reboot"
end if

'****************Sram Functions******************
FUNCTION setup()
x = readstatus() ' get the current status register
x = x OR &b10 ' set bit 2 leaving the rest alone
PRINT BIN$(x,8)
r = writeCMD(STATUSreg,x) ' set autostore
r = readstatus()
PRINT BIN$(r,8)
END FUNCTION

FUNCTION writeDATA(addr,D$)
' write string D$ to EERAM starting at addr
LOCAL L
addr = addr MOD SRAMsize ' keep address within chip capacity
d$ = CHR$(addr\256)+CHR$(addr MOD 256)+D$
L = LEN(D$)
ON ERROR SKIP 1
I2C WRITE SRAMcb,0,L,D$
END FUNCTION

FUNCTION readDATA$(addr,L)
' read string from EERAM starting at addr, L bytes
LOCAL D$
addr = addr MOD SRAMsize ' keep address within chip capacity
ON ERROR SKIP 1
I2C WRITE SRAMcb,1,2,addr\256,addr MOD 256 'Reset memory pointer to addr
I2C READ SRAMcb,0,L,D$
readDATA$ = D$
END FUNCTION

FUNCTION writeCMD(reg,EERAMcmd)
'write command to the command or status register
ON ERROR SKIP 1
I2C WRITE EERAMcr,0,2,reg,EERAMcmd
END FUNCTION

FUNCTION readSTATUS()
'read status register
LOCAL status
ON ERROR SKIP 1
'I2C WRITE EERAMcr,1,2,STATUSreg,0
I2C READ EERAMcr,0,1,status
readSTATUS = status
END FUNCTION
[/code]
Edited by lew247 2019-02-03
 
Print this page


To reply to this topic, you need to log in.

The Back Shed's forum code is written, and hosted, in Australia.
© JAQ Software 2026