Home
JAQForum Ver 24.01
Log In or Join  
Active Topics
Local Time 15:41 18 Feb 2026 Privacy Policy
Jump to

Notice. New forum software under development. It's going to miss a few functions and look a bit ugly for a while, but I'm working on it full time now as the old forum was too unstable. Couple days, all good. If you notice any issues, please contact me.

Forum Index : Microcontroller and PC projects : CMM - Extra Diode!?! (Altronics PCB)

Author Message
Poppy

Guru

Joined: 25/07/2019
Location: Germany
Posts: 486
Posted: 06:39pm 06 Aug 2019
Copy link to clipboard 
Print this post

Hi Everybody.

Please compare these 2 pictures of the Colour Maximite:

http://geoffg.net/Images/ColourMaximite/06.jpg

and

http://www.electronicsfun.net/wp-content/uploads/2014/10/DSC_0094_2.jpg

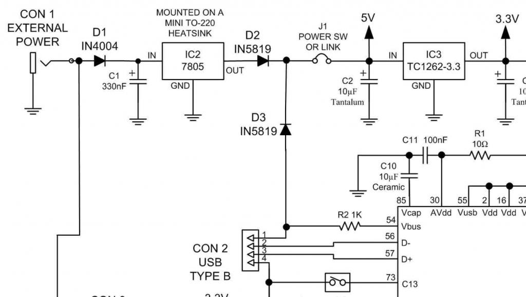
What kind of and what is this extra Diode vertically left to the IC2(7805)-Capacitor for?

To me not having an Altronics Set this component is surprisingly new.



Andre ... such a GURU?
 
twofingers

Guru

Joined: 02/06/2014
Location: Germany
Posts: 1720
Posted: 07:42pm 06 Aug 2019
Copy link to clipboard 
Print this post

Hi,

I think it's a 1N5819 (Schottky diode, 40 V, 1 A) that protects the 7805 from "overvoltage" (7805 Out > 7805 In)? But then the 1N5819 cathode should be connected to 7805-Out and the 1N5819 anode to 7805-In.

Another case: the 1N5819 is between power an 7805-In (in flow direction) that would protect against reverse polarity.

Or the 1N5819 is between 7805-Out and Gnd, that could protect against negative voltages.

It is not easy to decide, because the tracks are not visible.

Michael
Edited 2019-08-07 06:10 by twofingers
causality ≠ correlation ≠ coincidence
 
palcal

Guru

Joined: 12/10/2011
Location: Australia
Posts: 2039
Posted: 09:04pm 06 Aug 2019
Copy link to clipboard 
Print this post

It is in series with the output of REG1, I think it has something to do with using USB power.
"It is better to be ignorant and ask a stupid question than to be plain Stupid and not ask at all"
 
palcal

Guru

Joined: 12/10/2011
Location: Australia
Posts: 2039
Posted: 09:29pm 06 Aug 2019
Copy link to clipboard 
Print this post



Not good but you get the idea?
"It is better to be ignorant and ask a stupid question than to be plain Stupid and not ask at all"
 
twofingers

Guru

Joined: 02/06/2014
Location: Germany
Posts: 1720
Posted: 09:34pm 06 Aug 2019
Copy link to clipboard 
Print this post

ah, it should decouple the two input ways (Ext. Pwr and USB Pwr)! Makes sense!
causality ≠ correlation ≠ coincidence
 
palcal

Guru

Joined: 12/10/2011
Location: Australia
Posts: 2039
Posted: 02:30am 07 Aug 2019
Copy link to clipboard 
Print this post

It is not really an extra diode, it is on both boards, just a different layout.
"It is better to be ignorant and ask a stupid question than to be plain Stupid and not ask at all"
 
Chopperp

Guru

Joined: 03/01/2018
Location: Australia
Posts: 1116
Posted: 02:46am 07 Aug 2019
Copy link to clipboard 
Print this post

With my CMM, I removed the diode from the USB to the 3v3 Reg & bridged the diode following the 5V reg. It's powered from a 9V power pack & USB is permanently attached to the PC (Which is only on now & then).

I wanted a full 5V to drive an TXRX module which was playing up. Not sure if was the lower voltage or just my poor wiring setup, but I do like 5V being 5V.
ChopperP
 
Volhout
Guru

Joined: 05/03/2018
Location: Netherlands
Posts: 5700
Posted: 07:49am 07 Aug 2019
Copy link to clipboard 
Print this post

@poppy:

- The diode you refer to protects the 7805 voltage regulator in case USB is powered.
- It is in both layouts (only in a different place).

The voltage drop across it is some 200-300mV (depending on what is powered from it).
Modern designs use a slightly more expensive FET, that virtually zero voltage drop.

Volhout
Edited 2019-08-07 17:51 by Volhout
PicomiteVGA PETSCII ROBOTS
 
Poppy

Guru

Joined: 25/07/2019
Location: Germany
Posts: 486
Posted: 07:56am 07 Aug 2019
Copy link to clipboard 
Print this post

Hi guys, thanks for your help.


Now after your pass I can read the "1N5819" and I have not recognized up to now that there are even more minor changes in tracks.

Apparently it is D2, though we do only have a top view, so this all makes sense to me now.






Andre ... such a GURU?
 
CaptainBoing

Guru

Joined: 07/09/2016
Location: United Kingdom
Posts: 2171
Posted: 07:56pm 07 Aug 2019
Copy link to clipboard 
Print this post

they allow the device to be run from either USB power or via the DC input jack and 7805. The diode on each power source blocks power from the other source being fed back through it... and the large currents that would likely flow
 
Poppy

Guru

Joined: 25/07/2019
Location: Germany
Posts: 486
Posted: 08:17pm 07 Aug 2019
Copy link to clipboard 
Print this post

Thanks!


Currently I am just powering my CMM through the USB by an diy USB-A to USB-B-Cable, very flexible and a common USB-Power-Adaptor.

This works best for me not getting anything hot.





Andre ... such a GURU?
 
Grogster

Admin Group

Joined: 31/12/2012
Location: New Zealand
Posts: 9877
Posted: 10:50pm 08 Aug 2019
Copy link to clipboard 
Print this post

Hallo Poppy.

D1 prevents damage to the board due to reverse-polarity applied to the DC socket, D2 and D3 form a simple diode OR gate, so that in the event of being powered by external DC, D2 will pass the power, and D3 will block it. When powered by USB, D3 will pass the power and D2 will block it.

The idea is to prevent the external DC being fed back into the USB port 5v rail when powered externally, and to prevent the USB 5v from being fed back into the OUTPUT of the voltage regulator(not good!) if you are using USB power.
Smoke makes things work. When the smoke gets out, it stops!
 
Print this page


To reply to this topic, you need to log in.

The Back Shed's forum code is written, and hosted, in Australia.
© JAQ Software 2026