Home
JAQForum Ver 24.01
Log In or Join  
Active Topics
Local Time 14:02 03 May 2026 Privacy Policy
Jump to

Notice. New forum software under development. It's going to miss a few functions and look a bit ugly for a while, but I'm working on it full time now as the old forum was too unstable. Couple days, all good. If you notice any issues, please contact me.

Forum Index : Microcontroller and PC projects : PICOMITE: GPIO booster....

Author Message
Grogster

Admin Group

Joined: 31/12/2012
Location: New Zealand
Posts: 9942
Posted: 06:10am 27 Oct 2021
Copy link to clipboard 
Print this post

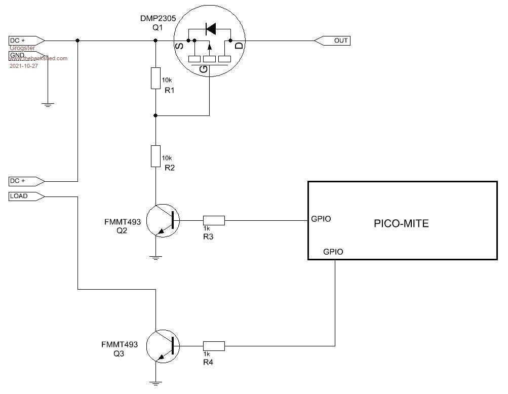
I note that the PicoMite is rather limited with respect to what kind of current it can handle on its I/O pins.  The manual states(page 10) 12mA max, preferably 5mA or so.

Therefore, I was thinking of making a simple and small PCB that would provide BOTH a basic NPN low-side switch, and also a MOSFET high-side driver.





This is the first draft of what I was thinking about.
There would be several identical circuits on the one PCB, with standard 2.54mm pins allowing for easy integration on a PCB or use on a prototyping breadboard.

Q1 would provide a simple ON/OFF MOSFET high-side driver allowing you to switch on and off loads with respect to ground up to 3A @ up to 20v input.  R1 & R2 set the potential on the gate of the MOSFET and this MOSFET cannot exceed a Gs of 8v, so you would be limited to an absolute maximum input supply voltage for the load of 16v.  Generally, 9-13.8v is more common, but you could easily enough change R1 and R2 to allow for higher input voltages if required.

Q2 would provide a simple low-side NPN switch.  This could also be a MOSFET rather then a BiPolar, but as I have both the DMP2305 and FMMT493 in stock in the hundreds...

Q1, Q2 and Q3 are all SOT-23, so very small.
The FMMT493 NPN transistor can switch up to 100v and can pass up to 1A

Ideally, I would prefer an N-Ch MOSFET for Q3, and am having a look around for something, but there are THOUSANDS of MOSFET devices to choose from, so.....does anyone have any suggestions?
Must be SOT-23.
Must be able to pass at least a few amps.

What is the general thoughts of the forum about a module like this for the PICOMITE?
Edited 2021-10-27 16:11 by Grogster
Smoke makes things work. When the smoke gets out, it stops!
 
Mixtel90

Guru

Joined: 05/10/2019
Location: United Kingdom
Posts: 8796
Posted: 06:41am 27 Oct 2021
Copy link to clipboard 
Print this post

It's specialised and Tinine might love you for it.  :)
Whether there would be a big sale for it I'm not too sure.
I suspect 1A per channel would be more than adequate for most people. Possibly even half that.

If you want to aim at the industrial control market then it has to handle at least 32V (a 24v battery system on trickle charge) as a minimum. It's good to aim for 36V. High side switches tend to predominate too.
Mick

Zilog Inside! nascom.info for Nascom & Gemini
Preliminary MMBasic docs & my PCB designs
 
Grogster

Admin Group

Joined: 31/12/2012
Location: New Zealand
Posts: 9942
Posted: 06:51am 27 Oct 2021
Copy link to clipboard 
Print this post

I'd welcome any suggestions Tinine might be willing to submit.

I'm not interested in selling this - I would make the PCB files available for free to anyone who wanted to make their own.  I will sell it if there is demand enough, but for the most part, I was just wanting to give a freebee to help the PicoMite with respect to outputs.
Smoke makes things work. When the smoke gets out, it stops!
 
Mixtel90

Guru

Joined: 05/10/2019
Location: United Kingdom
Posts: 8796
Posted: 07:16am 27 Oct 2021
Copy link to clipboard 
Print this post

For beginners a simple high side driver of 100mA or so (with some sort of overload protection - could be common to all channels if they are all capable of operating it. Resettable fuse?) would be fine. They can hang lots of LEDs and relays on it and the output is logical to the input i.e. pin(1)=1 gives a high output to switch a light on.

Some inputs from potential dividers (or something) would be nice so that they can be connected to 5v safely. You probably don't need 5v outputs for most experimenters. that could be something else - a level shifter board.
Edited 2021-10-27 17:20 by Mixtel90
Mick

Zilog Inside! nascom.info for Nascom & Gemini
Preliminary MMBasic docs & my PCB designs
 
Solar Mike
Guru

Joined: 08/02/2015
Location: New Zealand
Posts: 1204
Posted: 08:05am 27 Oct 2021
Copy link to clipboard 
Print this post

  Grogster said  ..I'd welcome any suggestions...


I use these for 3.3 volt drive applications, there are better ones around but you pay more for lower on resistance and higher DS voltages.


Si2302DDS.pdf
FDN337N.pdf


Cheers
Mike
 
Tinine
Guru

Joined: 30/03/2016
Location: United Kingdom
Posts: 1646
Posted: 11:19am 27 Oct 2021
Copy link to clipboard 
Print this post

  Mixtel90 said  For beginners a simple high side driver of 100mA or so (with some sort of overload protection - could be common to all channels if they are all capable of operating it. Resettable fuse?) would be fine. They can hang lots of LEDs and relays on it and the output is logical to the input i.e. pin(1)=1 gives a high output to switch a light on.

Some inputs from potential dividers (or something) would be nice so that they can be connected to 5v safely. You probably don't need 5v outputs for most experimenters. that could be something else - a level shifter board.


Ahem...Micrel 2981?
 
Mixtel90

Guru

Joined: 05/10/2019
Location: United Kingdom
Posts: 8796
Posted: 12:13pm 27 Oct 2021
Copy link to clipboard 
Print this post

Yeah. Why not? (I'm sure I've seen that mentioned before somewhere...  ;) )
8-channels and you could probably put one on a piggy-back board for a PicoMite. As it'll switch up to 500mA and 50v it's pretty bomb-proof too.
Mick

Zilog Inside! nascom.info for Nascom & Gemini
Preliminary MMBasic docs & my PCB designs
 
Tinine
Guru

Joined: 30/03/2016
Location: United Kingdom
Posts: 1646
Posted: 12:53pm 27 Oct 2021
Copy link to clipboard 
Print this post

AKA: UDN2981 at Aliexpress.

 
matherp
Guru

Joined: 11/12/2012
Location: United Kingdom
Posts: 11263
Posted: 01:16pm 27 Oct 2021
Copy link to clipboard 
Print this post

Check Pimoroni and Waveshare. Depending on application they have lots of I/F boards of various types - relays, motor driver etc.
Edited 2021-10-27 23:17 by matherp
 
Grogster

Admin Group

Joined: 31/12/2012
Location: New Zealand
Posts: 9942
Posted: 11:14pm 27 Oct 2021
Copy link to clipboard 
Print this post

Thanks for all the suggestions.

I am intrigued by the UDN2981, which I had not heard of, so I will get its datasheet and have a read.

Will also check Pimoroni and Waveshare.  If others have already done it, there is little point in me reinventing the wheel.

EDIT: Unavailable till June next year at Element14, Mouser and RS don't even know what a UDN2981 is.  Element14 says the 2981 is no longer manufacturered, but the 2982 is - that's the one available in SOIC June next year.

I seem to recall someone else on the forums reccomending another high-side driver IC for a huge LED display board I was building a while back....

....searching for part number....

TBD62783 8-channel source driver.pdf

RS have these for two bucks each in DIL, but as I have a handful of them here from the large LED board thing, I can use some of those to play with on a PicoMite.

Problem solved.  Idea aborted.    
Edited 2021-10-28 09:41 by Grogster
Smoke makes things work. When the smoke gets out, it stops!
 
Tinine
Guru

Joined: 30/03/2016
Location: United Kingdom
Posts: 1646
Posted: 12:10am 28 Oct 2021
Copy link to clipboard 
Print this post

@Grogster

It appears that MC bought Micrel...or something? Anyway they are MIC2981 here and UDN2981 on Aliexpress. I posted a video here, a few weeks ago where I pumped 1700mA through a pair of them.

RS link...

Mouser link...

Farnell link...


2981.pdf
 
Grogster

Admin Group

Joined: 31/12/2012
Location: New Zealand
Posts: 9942
Posted: 12:20am 28 Oct 2021
Copy link to clipboard 
Print this post

Thanks, Tinine.

Yeah, I was looking for the UDN part number.
I was unaware of the change to MIC.
No wonder I could not find them easily.

In any event, as I have some of the Toshiba TBD chips here anyway, I will play with them.  They all seem to be half-a-dozen of one and six of the other anyway. (IE: they all do the same thing, essentially)

I want to play with driving motors/relays/solenoids, but there is no way the PicoMite IO pins can handle that without buffering.  

EDIT: Could you please link me to the thread where you did the video?  I would like to see it.
Edited 2021-10-28 10:21 by Grogster
Smoke makes things work. When the smoke gets out, it stops!
 
Tinine
Guru

Joined: 30/03/2016
Location: United Kingdom
Posts: 1646
Posted: 03:54am 28 Oct 2021
Copy link to clipboard 
Print this post

It was in that ridiculously long thread...you probably got sick of seeing it

Part-1...

Part-2...

The dreaded thread...  

Edit: Hmmm, the links aren't playing for me....let me get to my desktop
Edited 2021-10-28 13:56 by Tinine
 
Tinine
Guru

Joined: 30/03/2016
Location: United Kingdom
Posts: 1646
Posted: 04:46am 28 Oct 2021
Copy link to clipboard 
Print this post

Ah, works on this device....I guess it was a touch over 1000mA, not 1700mA

Nice device though and I plan to use them as my standard.


Edited 2021-10-28 14:47 by Tinine
 
Mixtel90

Guru

Joined: 05/10/2019
Location: United Kingdom
Posts: 8796
Posted: 07:48am 28 Oct 2021
Copy link to clipboard 
Print this post

I see Farnell aren't expecting the DIL MIC2981 until April next year.
Mick

Zilog Inside! nascom.info for Nascom & Gemini
Preliminary MMBasic docs & my PCB designs
 
Tinine
Guru

Joined: 30/03/2016
Location: United Kingdom
Posts: 1646
Posted: 09:23am 28 Oct 2021
Copy link to clipboard 
Print this post

Yeah, it's really messed-up. This Aliexpress vendor has 99,000 lots of 5.

Gonna grab some and run them through my test rig, I think.



 
Grogster

Admin Group

Joined: 31/12/2012
Location: New Zealand
Posts: 9942
Posted: 05:29am 29 Oct 2021
Copy link to clipboard 
Print this post

  Mixtel90 said  I see Farnell aren't expecting the DIL MIC2981 until April next year.


Still better then NOVEMBER 2022 for the ARM chips in the CMM2.  They are available on AliExpress and eBay also, but I also get the feeling they are probably also clones.

I've been bitten by clones and fakes a few times now, so I generally will ONLY buy from reliable parts houses now.

BTW @ Tinine - thanks for the links, I will look them up.
Smoke makes things work. When the smoke gets out, it stops!
 
Print this page


To reply to this topic, you need to log in.

The Back Shed's forum code is written, and hosted, in Australia.
© JAQ Software 2026