Home
JAQForum Ver 24.01
Log In or Join  
Active Topics
Local Time 11:48 13 Feb 2026 Privacy Policy
Jump to

Notice. New forum software under development. It's going to miss a few functions and look a bit ugly for a while, but I'm working on it full time now as the old forum was too unstable. Couple days, all good. If you notice any issues, please contact me.

Forum Index : Microcontroller and PC projects : PicoMiteVGA: My prototype build...

Author Message
Grogster

Admin Group

Joined: 31/12/2012
Location: New Zealand
Posts: 9870
Posted: 06:18am 11 Feb 2022
Copy link to clipboard 
Print this post

Hi all.

I have finally finished building and testing my new PM VGA prototype board.



 







Everything went smoothly, and the VGA output from the PM is very stable and crisp.
An amazingly fantastic use of the otherwise unused 2nd core in the RP2040 chip.  
Edited 2022-02-11 16:21 by Grogster
Smoke makes things work. When the smoke gets out, it stops!
 
Volhout
Guru

Joined: 05/03/2018
Location: Netherlands
Posts: 5678
Posted: 07:38am 11 Feb 2022
Copy link to clipboard 
Print this post

Hi Grogster,

Any schematics for this board ? You are trickle charging the lead acid battery ?
What is your audio output circuit ?  This looks like something I would build for myself... so that is why I am asking.

Regards,

Volhout
PicomiteVGA PETSCII ROBOTS
 
CaptainBoing

Guru

Joined: 07/09/2016
Location: United Kingdom
Posts: 2171
Posted: 08:03am 11 Feb 2022
Copy link to clipboard 
Print this post

 
Grogster

Admin Group

Joined: 31/12/2012
Location: New Zealand
Posts: 9870
Posted: 08:04am 11 Feb 2022
Copy link to clipboard 
Print this post

Have had quite a few glassed of wine tonight, so sorry if this is mis-spelt.

- No schematic yet, as this is just a prototype so not even sure if it will go past this point.  Well, I have a scribbled version, but not in the CAD yet.

- Yes, I am trickle-charging the gel-cell via the 22R five watt WW resistor.

- Audio output as per Peter's PM schematic.  Nothing different there EXCEPT I have added a couple of output coupling capacitors on the audio lines to provide DC isolation to any amplifier stage I plug it into.

EDIT: Trying to attach a less-fuzzy PCB image.  This might not be possible, as the forum software squeezes images.

EDIT: Image deleted.  That did not work.
Edited 2022-02-11 18:09 by Grogster
Smoke makes things work. When the smoke gets out, it stops!
 
Mixtel90

Guru

Joined: 05/10/2019
Location: United Kingdom
Posts: 8534
Posted: 08:12am 11 Feb 2022
Copy link to clipboard 
Print this post

Very nice indeed, Grogster. :)
Mick

Zilog Inside! nascom.info for Nascom & Gemini
Preliminary MMBasic docs & my PCB designs
 
lew247

Guru

Joined: 23/12/2015
Location: United Kingdom
Posts: 1708
Posted: 08:36am 11 Feb 2022
Copy link to clipboard 
Print this post

  Grogster said  
EDIT: Trying to attach a less-fuzzy PCB image.  This might not be possible, as the forum software squeezes images.

EDIT: Image deleted.  That did not work.


If you use imgbb.com and post it here as a web link it won't resize to upload the picture
when you've uploaded the picture choose this



then use this to share the picture link here

 
flasherror
Senior Member

Joined: 07/01/2019
Location: United States
Posts: 159
Posted: 11:19am 11 Feb 2022
Copy link to clipboard 
Print this post

Neat looking board - what are the PCB dimensions? From the shape it's probably designed to fix some type of enclosure with the battery etc?

I have been thinking about using that same RS232 module - did you cross connect RS232 module TX to Pico RX etc or connect "straight" i.e. RX to Pico RX?
I cannot find a schematic for this module and have had an experience where an RS485 module did NOT need to be cross connected since the pin labelling was from the MCU's point of view (i.e. connect RX to MCU RX, TX to MCU TX).
Edited 2022-02-11 21:21 by flasherror
 
phil99

Guru

Joined: 11/02/2018
Location: Australia
Posts: 2999
Posted: 12:05am 12 Feb 2022
Copy link to clipboard 
Print this post

Tx/Rx inconsistency is annoying, SPI uses MOSI and MISO to eliminate it. For serial I use TX-> & Rx<- or <-Tx & ->Rx, the data flow arrow being more important than the designation.
 
Grogster

Admin Group

Joined: 31/12/2012
Location: New Zealand
Posts: 9870
Posted: 01:13am 12 Feb 2022
Copy link to clipboard 
Print this post

@ lew247 - Excellent idea.  I will check that out some more.  Standard JPG images upload and resize fine here, but CAD images - even if I upload as a GIF - get resized and compressed, making them fuzzy.  I don't care, really, cos as you mention - there are other ways to do it, so.....

@ flasherror - I just used the MAX3232 datasheet to find out which pins were connected to the pin-header.  These little RS232 modules use pins 11,12,13 & 14 only.  I have a schematic for that module on file.  If you want a copy, let me know here and I can upload it.  On those little modules, TXD is INPUT(from PicoMite) and RXD is OUTPUT(to PicoMite), so it is with respect to the DB9 connector.  No level-correction on this one, as being a MAX3232, you can run it at 3v3, so I just run it from the PicoMite 3v3 output pin, and directly connect between the module and the PicoMite COM1 pins.

I TOTALLY agree with you on the confusion with serial TX and RX lines.  Something that I really like about SPI is the way that CAN'T happen, so long as you know what MISO and MOSI mean!

I can't remember how many times I have said to myself: "TXD and RXD with respect to.....which end was it now?"

With my own designs, I usually adopt(steal!) the Sparkfun labelling method, and use TXO and RXI type labels.  TXO - Transmit out, RXI - Receive in.  That CAN be the other way around also(TXI and RXO), but at least that last letter tells you which direction the data should be flowing.  But you can still get it wrong with a moments inattention!  

EDIT: Forgot to answer your dimensions question.  It is 240mm x 60mm, designed to fit into a specific box with battery, yes.  I will post a photo here later, of it inside its box.

@ phil99 - Agree with everything you said there.  
Edited 2022-02-12 11:15 by Grogster
Smoke makes things work. When the smoke gets out, it stops!
 
Grogster

Admin Group

Joined: 31/12/2012
Location: New Zealand
Posts: 9870
Posted: 01:22am 12 Feb 2022
Copy link to clipboard 
Print this post

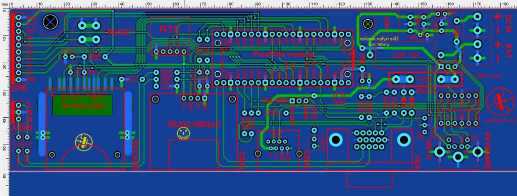
CAD drawing external link test:

ADD IMAGE button method:



This method does not seem to work, despite pasting in the public link.

This is the link I tried to use for the ADD IMAGE button:
https://www.dropbox.com/s/2a4sdmleyxea44e/PM_PT_GIF.gif?dl=0

ADD HYPERLINK method:

PicoMiteVGA Prototype CAD image
Edited 2022-02-12 11:27 by Grogster
Smoke makes things work. When the smoke gets out, it stops!
 
Grogster

Admin Group

Joined: 31/12/2012
Location: New Zealand
Posts: 9870
Posted: 03:49am 12 Feb 2022
Copy link to clipboard 
Print this post

Prototype inside its box:








Batteries not yet connected at the 0v point.
I'm using 2x 6v gel-cell batteries in series mainly due to lack of space inside the box.
Smoke makes things work. When the smoke gets out, it stops!
 
Amnesie
Guru

Joined: 30/06/2020
Location: Germany
Posts: 746
Posted: 11:59am 12 Feb 2022
Copy link to clipboard 
Print this post

This is a really cool design, I like the idea of the RS232 COM port because you can cover quite long distances! Does it work properly with the picoMite? I am planning to use it, too. For what application do you plan to use this device within this box? Looks interesting.

- Daniel
Edited 2022-02-12 22:03 by Amnesie
 
Tinine
Guru

Joined: 30/03/2016
Location: United Kingdom
Posts: 1646
Posted: 12:26pm 12 Feb 2022
Copy link to clipboard 
Print this post

At the risk of being flamed for not being cheap I have been using the Pico ATX power supplies.

They can be had with 12v or 24v inputs and provide +5v, +3.3v, +12, -12v.

I need the +/-12v for my +/- 10v DACs.





Craig
 
flasherror
Senior Member

Joined: 07/01/2019
Location: United States
Posts: 159
Posted: 03:54pm 12 Feb 2022
Copy link to clipboard 
Print this post

  Grogster said  I just used the MAX3232 datasheet to find out which pins were connected to the pin-header.  These little RS232 modules use pins 11,12,13 & 14 only.  I have a schematic for that module on file.  If you want a copy, let me know here and I can upload it.


If it's no trouble could you upload? I have not found an exact schematic for this module.
 
Grogster

Admin Group

Joined: 31/12/2012
Location: New Zealand
Posts: 9870
Posted: 08:44am 13 Feb 2022
Copy link to clipboard 
Print this post

OK, yes, I will find and upload.  Watch this thread.
Smoke makes things work. When the smoke gets out, it stops!
 
Grogster

Admin Group

Joined: 31/12/2012
Location: New Zealand
Posts: 9870
Posted: 11:36pm 13 Feb 2022
Copy link to clipboard 
Print this post

Here you go:


EDIT: Image sqeezed so much it is almost impossible to read.

Here is an external link to it:

Little blue module schematic link...
Edited 2022-02-14 09:49 by Grogster
Smoke makes things work. When the smoke gets out, it stops!
 
Grogster

Admin Group

Joined: 31/12/2012
Location: New Zealand
Posts: 9870
Posted: 04:58am 14 Feb 2022
Copy link to clipboard 
Print this post

  Amnesie said  This is a really cool design, I like the idea of the RS232 COM port because you can cover quite long distances! Does it work properly with the picoMite? I am planning to use it, too. For what application do you plan to use this device within this box? Looks interesting.

- Daniel


Sorry - forgot to answer this question.  

Yes, RS232 port works fine with the PicoMite.  The important thing is that you use a module based on the MAX3232 chip.  The MAX232 does not run from less then 5v, but the 3232 runs down to 3v minimum, so it is happy at 3v3.

I needed an RS323 COM port, as this will be connected to a pager transmitter that has an RS232 interface, so will not work with CMOS 3v3 or TTL 5v.

The little blue module converts the 3v3 from the PicoMite to RS232 level, and also 'Down-converts' the RS232 replies to 3v3 for the PicoMite to read.

COM2 is a standard TTL(5v) interface for a receiver module.  It is level-shifted to 3v3 for the PicoMite via the Level Corrector module.
Smoke makes things work. When the smoke gets out, it stops!
 
Amnesie
Guru

Joined: 30/06/2020
Location: Germany
Posts: 746
Posted: 09:18am 15 Feb 2022
Copy link to clipboard 
Print this post

Hello Grogster,

thank you for the hint for the "MAX3232 chip" and NOT the MAX232! This has saved me some time :)
 
Print this page


To reply to this topic, you need to log in.

The Back Shed's forum code is written, and hosted, in Australia.
© JAQ Software 2026