Home
JAQForum Ver 24.01
Log In or Join  
Active Topics
Local Time 04:26 11 Feb 2026 Privacy Policy
Jump to

Notice. New forum software under development. It's going to miss a few functions and look a bit ugly for a while, but I'm working on it full time now as the old forum was too unstable. Couple days, all good. If you notice any issues, please contact me.

Forum Index : Microcontroller and PC projects : Oh dear - he's at it again... Waveshare 2.8-Zero

Author Message
Mixtel90

Guru

Joined: 05/10/2019
Location: United Kingdom
Posts: 8515
Posted: 08:30am 06 May 2023
Copy link to clipboard 
Print this post

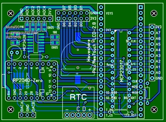
The problem with the Waveshare 2.8 LCD display is that, in spite of IO being spare, you can't connect to it very easily. I thought I'd do something about that. And add a bit just for fun. The only problem is that you have to use I2C for everything. :)

2x 8-bit GPIO ports
4x 16-bit ADC inputs
2x 12-bit DAC outputs
RTC
Space for a separate, accessible RTC battery

All on a piggy-back PCB that the display plugs into (or onto if you prefer).

I think I should add a 3V3 regulator for the GPIO though. The Zero has a 500mA regulator but the display, which is the one that I'm using, is only 300mA.



Nothing is checked properly. No proper design yet. This is just another "I wonder how much I can squeeze in?" project.  :)

.
Mick

Zilog Inside! nascom.info for Nascom & Gemini
Preliminary MMBasic docs & my PCB designs
 
Quazee137

Guru

Joined: 07/08/2016
Location: United States
Posts: 602
Posted: 09:32am 06 May 2023
Copy link to clipboard 
Print this post

There ya go now do one for thwill's game project using the RP2040 Zero.

 Quazee137
 
JohnS
Guru

Joined: 18/11/2011
Location: United Kingdom
Posts: 4224
Posted: 10:05am 06 May 2023
Copy link to clipboard 
Print this post

Which Pico would it need?

John
 
Mixtel90

Guru

Joined: 05/10/2019
Location: United Kingdom
Posts: 8515
Posted: 10:13am 06 May 2023
Copy link to clipboard 
Print this post

It's the Waveshare RP2040-Zero and, unfortunately, all the necessary pins for VGA aren't available. It would use the normal PicoMite firmware as it's driving the LCD display. It would have to be either non-plug-in or use turned pin connectors as it has to fit underneath the display.

The 40-pin arrangement is 2off 20x1 male headers. The Waveshare display has female headers as it expects a Pico to be plugged into it. This PCB replaces the Pico. :)
.
Mick

Zilog Inside! nascom.info for Nascom & Gemini
Preliminary MMBasic docs & my PCB designs
 
Quazee137

Guru

Joined: 07/08/2016
Location: United States
Posts: 602
Posted: 10:18am 06 May 2023
Copy link to clipboard 
Print this post

He is using a 14 pin LCD with SD card.
 
 see thread

 Quazee137
 
thwill

Guru

Joined: 16/09/2019
Location: United Kingdom
Posts: 4339
Posted: 10:53am 06 May 2023
Copy link to clipboard 
Print this post

Thanks @Quazee137, but I believe I've got this in hand, I'm working on my new prototype and @bigmik is going to make me a PCB. Obviously everyone is free to design their own PCBs and I believe @Mixtel90 already posted a PCB for a hand-held inspired (?) by mine at the beginning of the year.

The real issue here is not PCBs, it is sufficient software to make those PCBs worth building .

Best wishes,

Tom
MMBasic for Linux, Game*Mite, CMM2 Welcome Tape, Creaky old text adventures
 
Mixtel90

Guru

Joined: 05/10/2019
Location: United Kingdom
Posts: 8515
Posted: 11:04am 06 May 2023
Copy link to clipboard 
Print this post

"The real issue here is not PCBs, it is sufficient software to make those PCBs worth building."

Very true!
Mick

Zilog Inside! nascom.info for Nascom & Gemini
Preliminary MMBasic docs & my PCB designs
 
stanleyella

Guru

Joined: 25/06/2022
Location: United Kingdom
Posts: 2719
Posted: 01:27pm 06 May 2023
Copy link to clipboard 
Print this post

  Mixtel90 said  "The real issue here is not PCBs, it is sufficient software to make those PCBs worth building."

Very true!


Another reason not to make pcbs is non permanent. As a hobby, for me nothing pic or rpi is permanent, even robots. If something works I try something else.
I'm sorry to mention the price of ready made items from China now, which was an incentive to build your own devices many years ago to save money.
 
Mixtel90

Guru

Joined: 05/10/2019
Location: United Kingdom
Posts: 8515
Posted: 03:01pm 06 May 2023
Copy link to clipboard 
Print this post

A lot depends on what you want, Stan. The majority of modern chips are no longer available to fit breadboards of any sort - as a minimum you have to put them onto carrier boards. Also, if you want to use high speed stuff then breadboards are a strict no-no. You can't get them reliable over a couple of MHz simply because of capacitance between the connector strips and between the leads connecting them. The same goes for stripboard. You have to lay out very carefully as the frequency goes up and cut all unused lengths of strip (and sometimes the ones on each side). You can never produce an earthed isolation ring round a 40MHz crystal oscillator on a breadboard or stripboard. Certainly, if you want to produce something that someone else can copy (or you may want more than one of them yourself) then PCBs are the only sensible way if there are more than a dozen components. It's not just a matter of cost.

The board that's the subject of this thread was designed with a specific objective in mind. If you have one of those displays then you are probably frustrated at not being able to connect to the pins that Waveshare have left unused. The display is fine initially, but it's problematical if you want to put it to use, which is a pity. It's against my nature to throw out a good display because the original designer made it difficult to use.

I (mostly) don't design a PCB just for the sake of doing it. They may sometimes start out that way, but they almost all end up with a specific objective that would be awkward (or even impossible) to do on breadboard or stripboard. Whether you approve of there being so many different designs is immaterial to me - I'm not designing them for you as I know you prefer to mess with breadboard etc. :)
Mick

Zilog Inside! nascom.info for Nascom & Gemini
Preliminary MMBasic docs & my PCB designs
 
JohnS
Guru

Joined: 18/11/2011
Location: United Kingdom
Posts: 4224
Posted: 03:26pm 06 May 2023
Copy link to clipboard 
Print this post

  Mixtel90 said  If you have one of those displays then you are probably frustrated at not being able to connect to the pins that Waveshare have left unused.

Pins unused on the display?

Sorry, I'm lost but what pins & what are they for?

John
 
Mixtel90

Guru

Joined: 05/10/2019
Location: United Kingdom
Posts: 8515
Posted: 03:38pm 06 May 2023
Copy link to clipboard 
Print this post

When you plug a Pico into the Waveshare display (it plugs into a socket on the back)  only the pins needed for the LCD, touch, SDcard and Reset button are connected. Waveshare haven't left any sort of header to give the user access to the rest, which are simply unused.
Mick

Zilog Inside! nascom.info for Nascom & Gemini
Preliminary MMBasic docs & my PCB designs
 
stanleyella

Guru

Joined: 25/06/2022
Location: United Kingdom
Posts: 2719
Posted: 03:56pm 06 May 2023
Copy link to clipboard 
Print this post

I buy lots of devices from ebay and cheap out buy buying the kit version, not the welded version and it's a pcb with the component positions and values printed and it's a doddle to build but think is it worth the effort for saving a few quid... and the human error possibility.
I'm from a time when there were free cad pcb designer software programs , seetrax ?
But getting the pcb design onto copper board and etching was a big deal then drilling holes.. yawn.
Now it seems many options for getting 5 boards from gerber file made for £5 each, which is amazing!
I find the forum guys pcbs interesting but most are vga and I found I didn't use vga so used it for non vga.. but can still use the vga keyboard.
My glcd picomite vero boards are more stable than bread board but still very adaptable. I've cut unused track to reduce capacitance.
 
JohnS
Guru

Joined: 18/11/2011
Location: United Kingdom
Posts: 4224
Posted: 03:57pm 06 May 2023
Copy link to clipboard 
Print this post

Oh! It's Pico pins that are unused. I thought you meant display board pins and wondered what else it had.

Makes sense to bring them out to pins/connector(s). Weird they didn't.

John
 
Print this page


To reply to this topic, you need to log in.

The Back Shed's forum code is written, and hosted, in Australia.
© JAQ Software 2026