Home
JAQForum Ver 24.01
Log In or Join  
Active Topics
Local Time 05:50 10 Feb 2026 Privacy Policy
Jump to

Notice. New forum software under development. It's going to miss a few functions and look a bit ugly for a while, but I'm working on it full time now as the old forum was too unstable. Couple days, all good. If you notice any issues, please contact me.

Forum Index : Microcontroller and PC projects : High Spec RP2040 Game PCB

     Page 1 of 3    
Author Message
matherp
Guru

Joined: 11/12/2012
Location: United Kingdom
Posts: 10931
Posted: 04:35pm 26 Sep 2023
Copy link to clipboard 
Print this post

I've hacked together a schematic for a PCB to support the 8-bit parallel ILI9341 display.

The design is completely self-contained - no external modules and all parts are in-stock at LCSC/JLC. Definitely not one to hand-solder

Comments appreciated before I spend any time laying out a PCB.

The layout of the schematic is a mess as I should have done all the power circuitry first but instead cut and pasted the working RP2040 circuit from the VGA board.


57d568ea-1766-4e07-acd7-01a577a3f59b.pdf

Edited 2023-09-27 02:36 by matherp
 
JohnS
Guru

Joined: 18/11/2011
Location: United Kingdom
Posts: 4224
Posted: 05:53pm 26 Sep 2023
Copy link to clipboard 
Print this post

What sort of cost is it likely to be from JLCPCB?  (For... 5?)

Intended for 3.2" display? Or 2.8"? Or... ?

Thoughts about its use as a GameMite v2? (Maybe question for Tom et al)

John
 
Mixtel90

Guru

Joined: 05/10/2019
Location: United Kingdom
Posts: 8512
Posted: 06:14pm 26 Sep 2023
Copy link to clipboard 
Print this post

Is that display connector right? I found a parallel ILI9341 display with a 34-pin connector and it's not like that. Or I'm misreading something....   :)
Mick

Zilog Inside! nascom.info for Nascom & Gemini
Preliminary MMBasic docs & my PCB designs
 
NPHighview

Senior Member

Joined: 02/09/2020
Location: United States
Posts: 216
Posted: 12:50am 27 Sep 2023
Copy link to clipboard 
Print this post

Peter - Do you see the W25Q128JVSIQ as a viable alternative to or addition to a micro-SD card socket? Or does the ILI9341 use all the necessary interface lines?

Do I understand your motivation correctly that this display, and parallel wiring, will allow for BitBLT operations without using framebuffer & layer, and allow full-color operations?

It's incredible what you've done in this environment. Thank you!

- Steve
Live in the Future. It's Just Starting Now!
 
matherp
Guru

Joined: 11/12/2012
Location: United Kingdom
Posts: 10931
Posted: 06:54am 27 Sep 2023
Copy link to clipboard 
Print this post

  Quote  Do you see the W25Q128JVSIQ as a viable alternative to or addition to a micro-SD card socket?


The display has a card slot and this is wired in the schematic
 
matherp
Guru

Joined: 11/12/2012
Location: United Kingdom
Posts: 10931
Posted: 07:05pm 27 Sep 2023
Copy link to clipboard 
Print this post

Shamelessly copying off Tom and BigMik


 
Mixtel90

Guru

Joined: 05/10/2019
Location: United Kingdom
Posts: 8512
Posted: 08:15am 28 Sep 2023
Copy link to clipboard 
Print this post

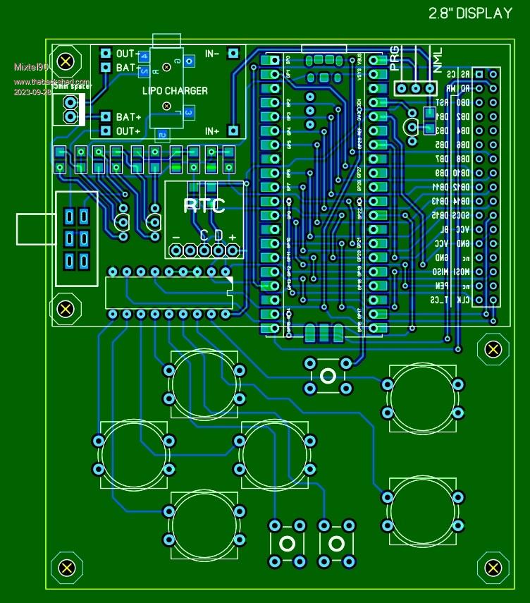
Very Low Spec (VLS) version - just playing last night. This is a machete hack of Peter's circuit. I definitely prefer his approach. :)



Major differences:
Uses a surface mount Pico
Mounting pillars are at least 15mm, with long tail connector for display, to give battery space (stuck beneath display on sticky pads). Wrong battery connector shown.
Uses the SMPS on the Pico but simply shuts it down when charging.
Link selects whether SMPS will shut down, used for programming when USB supply is needed.
Uses a charger & protection module from ebay.
Audio output is crude, headphones only, fixed volume.
No expansion connector
Backlight is on GP28
RTC would require major modification (remove battery & connector. Fit on wires - probably other way round and over expander chip to give more space for battery. RTC battery would be under PCB, like audio jack).
Apologies for the 1206 resistors and caps. :)

I probably won't take this idea any further, but it was fun for a few hours. :)
Edited 2023-09-28 18:17 by Mixtel90
Mick

Zilog Inside! nascom.info for Nascom & Gemini
Preliminary MMBasic docs & my PCB designs
 
matherp
Guru

Joined: 11/12/2012
Location: United Kingdom
Posts: 10931
Posted: 11:15am 28 Sep 2023
Copy link to clipboard 
Print this post

Just costed the PCB at JLC and for 5 fully built the price is GBP114 + any relevant tax and shipping
 
Mixtel90

Guru

Joined: 05/10/2019
Location: United Kingdom
Posts: 8512
Posted: 12:34pm 28 Sep 2023
Copy link to clipboard 
Print this post

I assume the display isn't included in that price but the connector is?

(I realize now that my version is actually VLSI - Very Low Spec Indeed. :) )
Edited 2023-09-28 22:35 by Mixtel90
Mick

Zilog Inside! nascom.info for Nascom & Gemini
Preliminary MMBasic docs & my PCB designs
 
Volhout
Guru

Joined: 05/03/2018
Location: Netherlands
Posts: 5665
Posted: 07:04pm 28 Sep 2023
Copy link to clipboard 
Print this post

Maybe one comment on both designs (and Tom's Game*Mite).
According the 8bit guy the PETSCII ROBOTS game is not playable with a NES controller, it requires a SNES controller (more buttons).

Not that you would have to design a hardware platform specific for this (not even close to being finished) game development, but there may be an option to sneak in some (2) extra buttons (you basically need 2 X-Y clusters, and few control keys.)

The missing keys could connect to the expansion header though...An extra cluster to the right, on a separate board, connecting to the expansion header... I also see a great opportunity for a larger speaker right of the LCD... (slightly larger housing).

Volhout
Edited 2023-09-29 05:16 by Volhout
PicomiteVGA PETSCII ROBOTS
 
Mixtel90

Guru

Joined: 05/10/2019
Location: United Kingdom
Posts: 8512
Posted: 09:24pm 28 Sep 2023
Copy link to clipboard 
Print this post

Not on mine. It's the bargain basement "Own Brand" version. If you are *really* lucky you can use START as a shift key to double up on all the others. After all, it's of no use once the game is running, and you've got two thumbs (probably). :)

Actually, I've never seen the game or even heard of it. This thread is my introduction to it. I've never been interested in playing arcade-style games so I've simply not bothered. I would certainly never consider playing anything with more than six buttons - that's way over my head. lol

The current arrangement used by Peter and myself can handle up to 8 buttons/switches in total as it uses a single i2c input expander. I suppose a second chip could be added if there's more board area. Tom's arrangement could be similarly expanded to make it SNES. Or use the 8 inputs for two 4-way pads and put the control keys on a resistor chain on an ADC input?
Edited 2023-09-29 07:26 by Mixtel90
Mick

Zilog Inside! nascom.info for Nascom & Gemini
Preliminary MMBasic docs & my PCB designs
 
Mixtel90

Guru

Joined: 05/10/2019
Location: United Kingdom
Posts: 8512
Posted: 06:23pm 29 Sep 2023
Copy link to clipboard 
Print this post

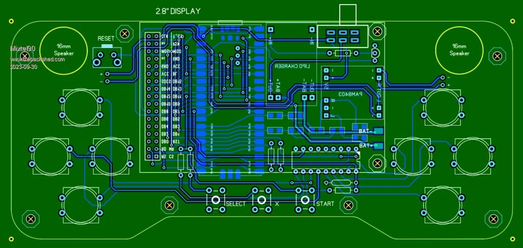
Oh, go on...  I had to see if I could do something like that! Note that this isn't a work in progress, merely an experiment. I stole the basic concept from the Atari Lynx, if anyone remembers that.



The board is 160mm by 64mm, so not too big or heavy for a largish pocket.

I couldn't fit the RTC on this time as I included an audio amp (fixed max output volume because the speakers are tiny). Speakers are hot-glued into holes in the PCB. Sound will be pretty ropy, but fine for bangs and crashes. :)

It should manage at least a 1Ah battery. Most things are surface mounted on the underside of the PCB so that the battery can be fitted between the display and the main PCB..

====================================

EDIT:
If anyone else is crazy enough to attempt this, the SD card slot is obscured by the RH button pad. It *might* just about be possible to use it to load games into A:. but I'm doubtful.

A few mods done:
Buttons moved upward to give better (I think) handling.
Micro SD card connector added (SMD. sorry).
Speakers moved downwards slightly to stiffen rear edge.
RTC and separate battery added. This requires modifying the RTC module to make it almost SMD. Not horrendously difficult.
Edited 2023-09-30 20:35 by Mixtel90
Mick

Zilog Inside! nascom.info for Nascom & Gemini
Preliminary MMBasic docs & my PCB designs
 
matherp
Guru

Joined: 11/12/2012
Location: United Kingdom
Posts: 10931
Posted: 10:22am 30 Sep 2023
Copy link to clipboard 
Print this post

Mick

I really like that layout. I've ordered a couple of my design. Once I get them back I can check all the new elements of circuitry - particularly the power section which is all new to me. Assuming all OK I think I will modify it to your layout and then release the gerbers into the wild. Can you let me have the outline as a dxf?
 
Mixtel90

Guru

Joined: 05/10/2019
Location: United Kingdom
Posts: 8512
Posted: 10:40am 30 Sep 2023
Copy link to clipboard 
Print this post

I can't export as DXF from SL6, unfortunately. :(
BMP, JPG, EMF, GIF and Gerber, of course.
Mick

Zilog Inside! nascom.info for Nascom & Gemini
Preliminary MMBasic docs & my PCB designs
 
Mixtel90

Guru

Joined: 05/10/2019
Location: United Kingdom
Posts: 8512
Posted: 12:21pm 30 Sep 2023
Copy link to clipboard 
Print this post

This should work, Peter. I redrew it on CAD.

pergame-2 outline.zip

===========================

Another slight mod. GP27 was sitting there all alone and I felt sorry for it. Now it lights the red half of a Red/Green LED, turning off the green half that indicates Power On.

Here endeth the design. I've run out of pins now. :)
Edited 2023-09-30 22:40 by Mixtel90
Mick

Zilog Inside! nascom.info for Nascom & Gemini
Preliminary MMBasic docs & my PCB designs
 
matherp
Guru

Joined: 11/12/2012
Location: United Kingdom
Posts: 10931
Posted: 12:38pm 30 Sep 2023
Copy link to clipboard 
Print this post

Perfect - thanks
 
Mixtel90

Guru

Joined: 05/10/2019
Location: United Kingdom
Posts: 8512
Posted: 07:35pm 30 Sep 2023
Copy link to clipboard 
Print this post

Couldn't resist....
Added a headphone socket and drew a circuit. :)

pargame prelim.zip

=====================

EDIT:
And another slight tweak. I've managed to add another RC stage to the audio filter. I hope you enjoy soldering 1206 SMD bits. :)
Edited 2023-10-01 18:39 by Mixtel90
Mick

Zilog Inside! nascom.info for Nascom & Gemini
Preliminary MMBasic docs & my PCB designs
 
matherp
Guru

Joined: 11/12/2012
Location: United Kingdom
Posts: 10931
Posted: 06:14pm 11 Oct 2023
Copy link to clipboard 
Print this post

It works  

Demo here

Speakers out of a defunct laptop

Just a couple of silk screen omissions and the switch was connected incorrectly. Otherwise everything works pretty much perfectly out of the box. The charging/battery protection and load sharing all seems to work but need a soak test.
At the moment the digital pot is upside down so &HFF is off and &H00 is full volume. In addition I need to lower the audio signal before the pot as currently the amp clips at only 33% volume.

CLS
I2C2 write &H20,0,2,6,&HFF 'set pullups on all inputs
I2C2 write &H20,0,2,1,&HFF 'Invert all outputs for positive logic
I2C2 write &H20,0,2,2,&HFF 'Set interrupt on change for all inputs
I2C2 write &H20,0,2,5,0    'Set control register to defaults
I2C2 write &H28,0,2,16,&HD0 'Set left channel to max usable volume
I2C2 write &H28,0,2,0,&HD0 'Set right channel to max usable volume
Play modfile "B:/gslinger"
SetPin gp22,intl,myint 'set up an interrupt  for the port expander
FRAMEBUFFER create
FRAMEBUFFER write f
Do
 r=Rnd *255
 g=Rnd *255
 b=Rnd*255
 Circle Rnd*MM.HRes,Rnd*MM.VRes,Rnd*60,,,0,RGB(r,g,b)
 FRAMEBUFFER blit f,n,0,MM.Info(FONTHEIGHT),0,MM.Info(FONTHEIGHT),MM.HRes,MM.VRes-MM.Info(FONTHEIGHT)
Loop
'
Sub myint
 Do While Pin(gp22)=0 'clear any H/W interrupts that may happen while still processing
   I2C2 write &H20,1,1,9
   I2C2 read &H20,0,1,a%
   process a%
 Loop
End Sub

Sub process(a%)
 Local b%=MM.Info(FONTWIDTH)
 I2C2 write &H20,1,1,9
 I2C2 read &H20,0,1,a%
 FRAMEBUFFER write n
 If a% And 1 Then
   Text 0,0,"Up    "
 Else
   Text 0,0,"      "
 EndIf
 If a% And 2 Then
   Text 6*b%,0,"Down  "
 Else
   Text 6*b%,0,"      "
 EndIf
 If a% And 4 Then
   Text 18*b%,0,"Right "
 Else
   Text 18*b%,0,"      "
 EndIf
 If a% And 8 Then
   Text 12*b%,0,"Left  "
 Else
   Text 12*b%,0,"      "
 EndIf
 If a% And 16 Then
   Text 24*b%,0,"Select"
 Else
   Text 24*b%,0,"      "
 EndIf
 If a% And 32 Then
   Text 30*b%,0,"Start "
 Else
   Text 30*b%,0,"      "
 EndIf
 If a% And 64 Then
   Text 39*b%,0,"B  "
 Else
   Text 39*b%,0,"      "
 EndIf
 If a% And 128 Then
   Text 36*b%,0,"A  "
 Else
   Text 36*b%,0,"   "
 EndIf
 FRAMEBUFFER write f
End Sub






Latest schematic

5314d765-309d-4781-98ea-4117f78ea136.pdf
Edited 2023-10-12 04:25 by matherp
 
Mixtel90

Guru

Joined: 05/10/2019
Location: United Kingdom
Posts: 8512
Posted: 08:17pm 11 Oct 2023
Copy link to clipboard 
Print this post

Nice, Peter. I'm guessing that that's for the 3.2" display? The 2.8" one that I found had no fixing holes at the connector end (not enough height for them).
Mick

Zilog Inside! nascom.info for Nascom & Gemini
Preliminary MMBasic docs & my PCB designs
 
matherp
Guru

Joined: 11/12/2012
Location: United Kingdom
Posts: 10931
Posted: 08:38am 21 Oct 2023
Copy link to clipboard 
Print this post

I've had a change of approach since receiving the prototypes and decided to make the board completely compatible with Tom and Mick's

So:



This does away with everything I2C and reverts to their basic idea and will be completely S/W compatible, i.e. Tom's code will run completely unchanged.

The functional difference are stereo audio with manual volume control, no switch needed for charging as proper load sharing circuit incorporated, 3.2" 8-bit parallel display (this one)

Price fully built from JLC GBP123 for 5 including DHL 2-4 day shipping.

Schematic:
f94094e4-b4f1-4589-8a8f-b02ffff7ad69.pdf
 
     Page 1 of 3    
Print this page
The Back Shed's forum code is written, and hosted, in Australia.
© JAQ Software 2026