Home
JAQForum Ver 24.01
Log In or Join  
Active Topics
Local Time 08:13 10 Feb 2026 Privacy Policy
Jump to

Notice. New forum software under development. It's going to miss a few functions and look a bit ugly for a while, but I'm working on it full time now as the old forum was too unstable. Couple days, all good. If you notice any issues, please contact me.

Forum Index : Microcontroller and PC projects : LEO II LCD - ILI9341 experimenter's board

     Page 1 of 2    
Author Message
Mixtel90

Guru

Joined: 05/10/2019
Location: United Kingdom
Posts: 8512
Posted: 12:55pm 16 Oct 2023
Copy link to clipboard 
Print this post

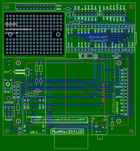
This has a bit of a history. Tom has commented that my PicoMite Backpack was one of the inspirations for his Game*Mite design. I was looking at the Game*Mite the other day (I've been programming on it) and wondered what it would be like as a multi-purpose testbed. Then I realised that, up until now, I haven't done anything quite like that. Stan has been looking at alternatives to PCBs and he uses the ILI9341 so I figured that would be a good approach so...

This design is a right mongrel.  :)

It's designed around the 2.8" SPI version of the ILI9341. It may be possible to use the 3.2" version but I've not got the dimensions for that so don't hold me to it.

It's heavily based on the Game*Mite, using identical GPn pins for the display, SD card and expansion port. One of the GND pins is now AGND.

GP20 and GP21 can be switched between the IO port and stereo audio out (audio uses a simple single-stage filter. Probably OK for 35R headphones).

The keypad GPn pins are now on a second 2x7 header with a similar layout. In theory you could plug some buttons into this and run the Game*Mite software.

There is space for a LM4040 analogue voltage reference.

A "sea of holes" area can be covered by a 170-pin breadboard, so the system can be either temporary or permanent. This is provided with a header carrying 3V3 and GND.

You can fit a battery charger and LiPo battery, using USB-C as the charging port. While charging the PicoMite is switched off automatically. A link can override this. This system is not quite the same as the Game*Mite system. It's impossible to get a feed into the VBUS pin so battery, USB-C and micro USB can all be connected simultaneously if you really want to get confused.



I'll post Gerbers if anyone is interested.
Mick

Zilog Inside! nascom.info for Nascom & Gemini
Preliminary MMBasic docs & my PCB designs
 
stanleyella

Guru

Joined: 25/06/2022
Location: United Kingdom
Posts: 2719
Posted: 02:44pm 16 Oct 2023
Copy link to clipboard 
Print this post

Very nice design. I would have gone for a simpler board like a poundland usb rechargeable li ion battery for battery use.. they were £1.
You use 2 sd card headers and 1 lcd header,
I used 1 sd card header and 2  lcd headers. doh! all the needless soldering and I did that an another board as I have  2 ili sizes both 320x240.
 
Mixtel90

Guru

Joined: 05/10/2019
Location: United Kingdom
Posts: 8512
Posted: 03:09pm 16 Oct 2023
Copy link to clipboard 
Print this post

This isn't supposed to be a simple board. It's a multi-purpose PCB and you fit it out with what you want. Something like my PicoMite Backpack design, but with all the terminals accessible from the front.

It's easy to make a little board for a specific display, but you soon find that you need to either build them on veroboard or have lots of variations with slight changes. Also, remember that the cost of five 50mm x 50mm boards is the same as five 100mm x 100mm boards from JLCPCB. You gain nothing by making them smaller and simpler apart from bench space.

There's only one SD card header needed on that board. You can fit it in either position depending on whether the display is 2.8" or 3.2" (untested).

This design replaces the breadboard stage if you fix the 170-pin breadboard down with screws. You can develop the circuit on it, remove the breadboard then solder the components into that area to make a proper system.

You can leave all the battery system off if you don't need it. You can use a flat LiPo battery or an external one if you wish as the connector is easy to get to. You could leave the charger off (fit some links) and simply connect a 5V power bank to the battery terminals.
Edited 2023-10-17 01:18 by Mixtel90
Mick

Zilog Inside! nascom.info for Nascom & Gemini
Preliminary MMBasic docs & my PCB designs
 
JohnS
Guru

Joined: 18/11/2011
Location: United Kingdom
Posts: 4224
Posted: 03:19pm 16 Oct 2023
Copy link to clipboard 
Print this post

  Mixtel90 said  It may be possible to use the 3.2" version but I've not got the dimensions for that

Which dimensions would you need?

(I have a board and there may well be info where I got it.)

John
 
Mixtel90

Guru

Joined: 05/10/2019
Location: United Kingdom
Posts: 8512
Posted: 03:27pm 16 Oct 2023
Copy link to clipboard 
Print this post

At the moment I've no dimensions at all. I need to model it in SL6 to see if it will fit. I've not looked around on the web yet, just gone off Tom's dimension to get the position of the SD connector. There may be a collision with the breadboard (it should *just* clear it).

EDIT:
It looks like it will fit. The top edge of the display just overlaps the lower edge of the breadboard.
Edited 2023-10-17 01:44 by Mixtel90
Mick

Zilog Inside! nascom.info for Nascom & Gemini
Preliminary MMBasic docs & my PCB designs
 
stanleyella

Guru

Joined: 25/06/2022
Location: United Kingdom
Posts: 2719
Posted: 06:51pm 16 Oct 2023
Copy link to clipboard 
Print this post

While I like pcbs I think people cut their teeth with perforated copper strip board.
I don't build permanent boards but ili9341 for a general purpose board then it's an
ili9341 board... which is a great board to play with as it is well supported but why a display on a general purpose board when a terminal will display values?
I was thinking of a logic level converter for arduino hardware and linear 5v and 3.3v supply for noise reduction and 5v power.
my vero efforts. The last no room for the psu like other 2.

 
Mixtel90

Guru

Joined: 05/10/2019
Location: United Kingdom
Posts: 8512
Posted: 07:27pm 16 Oct 2023
Copy link to clipboard 
Print this post

A terminal will display values, yes. Sometimes you need the graphic capabilities of the LCD though - and touch. It all depends on *exactly* what you want. As you know, vero is very flexible but it can be insanely hard work, If you wanted 20 identical boards then forget it, It'll take you a week just fault-finding them unless they are very simple.

You decide *exactly* what you want then choose the construction method that works best. Only you can decide that. :)

For long-term reliability or for high frequencies or for operation under arduous conditions veroboard isn't suitable. At best you can spray it with a conformal coating. It's fine for what it was designed for - low to medium frequency (up to a few MHz) development.
Edited 2023-10-17 05:39 by Mixtel90
Mick

Zilog Inside! nascom.info for Nascom & Gemini
Preliminary MMBasic docs & my PCB designs
 
stanleyella

Guru

Joined: 25/06/2022
Location: United Kingdom
Posts: 2719
Posted: 10:24pm 16 Oct 2023
Copy link to clipboard 
Print this post

As a dev board what you want is the prob. Allow for every thing a hobbyist might try with no mind reading abilities then hard to design sir :) Leave all doors open.
If it's not for a hobbyist....
 
Mixtel90

Guru

Joined: 05/10/2019
Location: United Kingdom
Posts: 8512
Posted: 07:17am 17 Oct 2023
Copy link to clipboard 
Print this post

You never really know what you'll want sometimes. :) That's why I've designed this in this way. It can be a development board or a final assembly depending on what you include. You can even change it from one to the other. :)

As a final assembly IDC ribbon cable(s) could be used for the IO. That allows connection to, say, an external relay board. The display is the highest point, I think, so it could probably be fitted behind a front panel cutout with the IO cables plugged in.

As a dev board the back is flat so easy to use on the bench, with all IO available from the top (without cluttering the display with link wires).

Stuff I would like to have included:
Linear regulator - only really important for audio as fitting a LM4040 will help with ADC inputs.
RTC - Handy during dev work. I'm sure something could be done but I've not found a way yet.
More of a "Should I?" - should the "sea of holes" pads be ready linked to mimic the breadboard?

Incidentally, it will now accept either the 2.8" or 3.2" displays and has fixing hole positions for both (but one corner of the 3.2" is unsupported if you have the breadboard fitted).
Mick

Zilog Inside! nascom.info for Nascom & Gemini
Preliminary MMBasic docs & my PCB designs
 
bigmik

Guru

Joined: 20/06/2011
Location: Australia
Posts: 2979
Posted: 08:29am 17 Oct 2023
Copy link to clipboard 
Print this post

Hi Mick, (the other one), All,

I have packed up for the evening but the size of the 3.2” display can be found in the images on This Page

I have an image stored away I can post tomorrow but I do remember the spacing between the 14 pin TFT header and the 4 pin SD header was 3.319” . Your spacing looks correct.

As to the RTC, there is 11mm under the TFT module when using standard male/female headers.
You can always directly solder an RTC module to the area under the TFT module or if the module you chose has pins on one edge only fit R/A headers so the module will be very flat 3-4mm max. And the TFT will ‘fly’ over the top of the RTC.

Kind Regards,

Mick (the big one)
Mick's uMite Stuff can be found >>> HERE (Kindly hosted by Dontronics) <<<
 
Mixtel90

Guru

Joined: 05/10/2019
Location: United Kingdom
Posts: 8512
Posted: 08:36am 17 Oct 2023
Copy link to clipboard 
Print this post

Cheers, Mick (the big one). :)

Now got display as a macro.

The RTC is a headache. I can have either a RTC or a battery, but not both. As the main use for it is probably for time/date stamping files during development I don't feel too bad about it being a temporary lash-up. After all, it's only four wires.
Edited 2023-10-17 19:53 by Mixtel90
Mick

Zilog Inside! nascom.info for Nascom & Gemini
Preliminary MMBasic docs & my PCB designs
 
PhilP

Newbie

Joined: 25/01/2017
Location: United Kingdom
Posts: 36
Posted: 10:13am 17 Oct 2023
Copy link to clipboard 
Print this post

I am a great fan of Veroboard and I like the cerebral challenge of wiring a circuit without planning tools - it is very satisfying. However I agree that PCBs are quick an easy to use if you have one. I have had several designs produced by JLCPCB using other people's Gerber files (I can't get my head around producing my own PCB designs). This works very well - cheap and quickish. However I have yet to find any Gerbers for a general purpose Picomite Backpack which supports a 5 inch parallel display. I bought the display last year and have been putting off wiring it up on veroboard as I would have to cut the track between the holes to separate the two rows of 20 pins. The idea of using Veroboard is possible but having a PCB would be great.  It probably wouldn't make sense to have to on all generic dev board though.
 
LouisG
Senior Member

Joined: 19/03/2016
Location: Australia
Posts: 130
Posted: 11:05am 17 Oct 2023
Copy link to clipboard 
Print this post

@ Philp

Am also interested in a Picomite PCB design that accommodates the SSD1963.
5" or 7". Needn't necessarily be backpack style.

... Louis
 
Mixtel90

Guru

Joined: 05/10/2019
Location: United Kingdom
Posts: 8512
Posted: 11:27am 17 Oct 2023
Copy link to clipboard 
Print this post

Generally the parallel displays aren't a brilliant match to the PicoMite as they use a lot of IO pins. If you are willing to accept that then it's possible. Whether the SSD1963 is a sensible target now that it has gone much more expensive I'm not as sure.

What sort is your display, Philip?
Mick

Zilog Inside! nascom.info for Nascom & Gemini
Preliminary MMBasic docs & my PCB designs
 
PhilP

Newbie

Joined: 25/01/2017
Location: United Kingdom
Posts: 36
Posted: 12:48pm 17 Oct 2023
Copy link to clipboard 
Print this post

Mick - it is an SD1963-5 800x480 - it was a lot cheaper when I bought it. Yes I realise that a lot of pins will be used up but I feel it will be worth it to get a bigger display. I may be able to multiplex some additional I/O if needed.
Phil
 
Mixtel90

Guru

Joined: 05/10/2019
Location: United Kingdom
Posts: 8512
Posted: 12:56pm 17 Oct 2023
Copy link to clipboard 
Print this post

Ok, I'll sort something out.  :)
Mick

Zilog Inside! nascom.info for Nascom & Gemini
Preliminary MMBasic docs & my PCB designs
 
stanleyella

Guru

Joined: 25/06/2022
Location: United Kingdom
Posts: 2719
Posted: 04:55pm 17 Oct 2023
Copy link to clipboard 
Print this post

  Mixtel90 said  
Stuff I would like to have included:
Linear regulator - only really important for audio as fitting a LM4040 will help with ADC inputs.
RTC - Handy during dev work. I'm sure something could be done but I've not found a way yet.
More of a "Should I?" - should the "sea of holes" pads be ready linked to mimic the breadboard?
.

Never used holes. ready linked to mimic the breadboard seems more familiar. it's a small area though.
linear regs, just a thought, 3.3v for noise, 3.3v enable to ground.
also an ili 480x320 is same pins as 320x240 but sd card pins further away from lcd pins.
Edited 2023-10-18 03:22 by stanleyella
 
Mixtel90

Guru

Joined: 05/10/2019
Location: United Kingdom
Posts: 8512
Posted: 06:21pm 17 Oct 2023
Copy link to clipboard 
Print this post

1 - ready linked pins are less versatile but you need to blob or wire them underneath. Single holes let you pack things closer. The board is smaller than some but the power rails are separate. Also you don't need holes for the power supply or display.

2 - problem with linear reg is that I can't switch it off if using a battery. The switch is only rated at 100mA so I don't want to use it to switch the load current. At the moment it just shuts down the SMPS.

3 - it won't fit then. :) Making the board bigger than 100mm x 100mm will put the price up quite a bit.
Mick

Zilog Inside! nascom.info for Nascom & Gemini
Preliminary MMBasic docs & my PCB designs
 
Mixtel90

Guru

Joined: 05/10/2019
Location: United Kingdom
Posts: 8512
Posted: 06:57pm 17 Oct 2023
Copy link to clipboard 
Print this post

@ Philip & Louis

Something like this? It's designed to fit behind the 4.3" display so is covered by the larger ones. Some sort of support might be needed for the free end. The only GPn pins not brought out directly are GP20 and GP21, which are used for the I2C interface.




Mick

Zilog Inside! nascom.info for Nascom & Gemini
Preliminary MMBasic docs & my PCB designs
 
JohnS
Guru

Joined: 18/11/2011
Location: United Kingdom
Posts: 4224
Posted: 08:44pm 17 Oct 2023
Copy link to clipboard 
Print this post

  PhilP said  Mick - it is an SD1963-5 800x480 - it was a lot cheaper when I bought it. Yes I realise that a lot of pins will be used up but I feel it will be worth it to get a bigger display. I may be able to multiplex some additional I/O if needed.
Phil

How about using it with an Armmite?

(STM32F4)

John
 
     Page 1 of 2    
Print this page
The Back Shed's forum code is written, and hosted, in Australia.
© JAQ Software 2026