Home
JAQForum Ver 24.01
Log In or Join  
Active Topics
Local Time 22:24 27 Apr 2026 Privacy Policy
Jump to

Notice. New forum software under development. It's going to miss a few functions and look a bit ugly for a while, but I'm working on it full time now as the old forum was too unstable. Couple days, all good. If you notice any issues, please contact me.

Forum Index : Microcontroller and PC projects : PicoGAME 4

     Page 1 of 2    
Author Message
Mixtel90

Guru

Joined: 05/10/2019
Location: United Kingdom
Posts: 8781
Posted: 04:34pm 18 Nov 2023
Copy link to clipboard 
Print this post

PicoGAME 3 sank in a sea of apathy (and because I ran out of money!) so here's the beginnings of another attempt.

Same box because I like it.
Single DB9 and a standard size SD card socket on the front.
CP 48x2 audio
Optional PAM amplifier, but you'll need to fit a volume knob on the front.
No RTC this time as I've run out of I2C ports.
PCB designed to accept surface mount Pico or sockets for Pico or YD-RP2040
In theory it can be put into the case without having cutouts in the sides apart from a small hole for the Reset button.
Purely optional side entry position for the power connection.
I'm not anticipating powering the Pico from its USB all the time, although it can be done if there's no case.

DB9 connections:

1 - Latch2         IC2 SCL   GP15
2 - Data           I2C SDA   GP12
3 - Latch1         I2C2 SDA  GP14
4 - Clock          I2C SCL   GP13
5 - ADC0           Direct connection
6 - VCC            Controller supply voltage
7 - /LV            VCC= approx 4.5V when open, 3V1 when low
8 - GND
9 - /ADAP (ADC1)   Via 470R


Design aims to get as much versatility as possible. To this end an external adapter PCB can be plugged in to get two controllers if required.

The general idea is that, on initialisation, Latch1 and Latch2 are set high. A I2C message is sent on I2C1. If there is no response then a NES or SNES controller is assumed. /ADAP can then be tested. If it is low then there are two controllers connected.

If a response to the I2C message is received then it may be a Wii controller. A custom I2C flash ROM could be used to identify other devices. Once again, /ADAP can indicate one or two controllers. In the case of I2C the two Latch lines become I2C2 for the second controller (all Wii controllers have the same fixed address (0x52), I'm told).

Additionally, up to two "paddle" controllers can be used. One uses ADC0 and two of the digital inputs for buttons, the other uses /ADAP (ADC1) and the other two buttons./LV must be low to limit the input voltage to 3V3.

Note that any Wii controllers will always need an adapter as they need to connect /LV to GND to get a 3v3 supply. The NES and SNES controllers use 5V.as level shifters are incorporated.

Still at the ideas stage, but I've done an early PCB drawing to see if things will fit. :)
Mick

Zilog Inside! nascom.info for Nascom & Gemini
Preliminary MMBasic docs & my PCB designs
 
stanleyella

Guru

Joined: 25/06/2022
Location: United Kingdom
Posts: 2807
Posted: 05:20pm 18 Nov 2023
Copy link to clipboard 
Print this post

PicoGAME 3 sank in a sea of apathy (and because I ran out of money!) so here's the beginnings of another attempt.

Pico is normally cheap?? No-ones got wii controllers.
 
Mixtel90

Guru

Joined: 05/10/2019
Location: United Kingdom
Posts: 8781
Posted: 05:27pm 18 Nov 2023
Copy link to clipboard 
Print this post

Wii controllers aren't expensive compared to some. This offers them as an option yway, you don't need them.
Classic on ebay
Motion plus on ebay

What *proper* controller would you prefer? Bare PCB or stripboard doesn't count.
Edited 2023-11-19 03:28 by Mixtel90
Mick

Zilog Inside! nascom.info for Nascom & Gemini
Preliminary MMBasic docs & my PCB designs
 
Mixtel90

Guru

Joined: 05/10/2019
Location: United Kingdom
Posts: 8781
Posted: 11:27am 20 Nov 2023
Copy link to clipboard 
Print this post

I drew the circuit yesterday but then had an idea... should I incorporate the VS1053 module instead of the MCP48x2 chip? To do that there would be compromises, I think:

If a plug-in Pico or a YD-RP2040 was to be used then a microSD card would be needed.
To keep the full size SD a surface mounted Pico would have to be used.

Personally I rather like the idea. I would like to be able to keep a plug-in Pico module though - without going over a 100x100 PCB. It might be worth the effort.
Mick

Zilog Inside! nascom.info for Nascom & Gemini
Preliminary MMBasic docs & my PCB designs
 
matherp
Guru

Joined: 11/12/2012
Location: United Kingdom
Posts: 11249
Posted: 11:35am 20 Nov 2023
Copy link to clipboard 
Print this post

  Quote  No-ones got wii controllers.


Firmware support for the Wii controller is built into the CMM2 and lots of people have got them.
 
Mixtel90

Guru

Joined: 05/10/2019
Location: United Kingdom
Posts: 8781
Posted: 11:37am 20 Nov 2023
Copy link to clipboard 
Print this post

I haven't at the moment, but it doesn't mean that I wouldn't get one. :)
Mick

Zilog Inside! nascom.info for Nascom & Gemini
Preliminary MMBasic docs & my PCB designs
 
Mixtel90

Guru

Joined: 05/10/2019
Location: United Kingdom
Posts: 8781
Posted: 09:53pm 20 Nov 2023
Copy link to clipboard 
Print this post

Yes, it fits. :)

Same PCB size and case.
VS1053 audio
Optional PAM8403 stereo amplifier (you need to sort out your own sockets & volume control)
Standard size SD card socket
Single DB9 controller socket
Handles one WII controller or one NES/SNES controllers
RTC
Plug-in Pico or YD-RP2040 or a surface-mounted Pico

DB9 connections:

          NES      WII
1        LATCH2     nc
2        DATA       nc
3        LATCH1     ns
4        CLOCK      nc
5          nc     I2C SCL
6          5V       nc
7          nc       3V3
8          GND      GND
9          nc     I2C SDA


Obviously some sort of adapter is needed for a WII controller. There is no PCB space for a socket.
An adapter is needed if two NES/SNES controllers are used. They have separate Latch signals.

Latch1 and Latch2 are ADC inputs so, in theory, a X-Y analogue joystick or two paddles with two buttons each could be used, but detection isn't automatic.

.
Edited 2023-11-21 07:59 by Mixtel90
Mick

Zilog Inside! nascom.info for Nascom & Gemini
Preliminary MMBasic docs & my PCB designs
 
vegipete

Guru

Joined: 29/01/2013
Location: Canada
Posts: 1168
Posted: 01:19am 21 Nov 2023
Copy link to clipboard 
Print this post

Since the purpose of standards is to create more standards, how about using a 1/8 tip-ring-ring-sleeve jack/plug for the I2C connection?
Visit Vegipete's *Mite Library for cool programs.
 
Mixtel90

Guru

Joined: 05/10/2019
Location: United Kingdom
Posts: 8781
Posted: 08:08am 21 Nov 2023
Copy link to clipboard 
Print this post

hehe...
Believe it or not I considered putting the outputs from the PAM amplifier on one of these. :)

I'll change the VGA connector to RJ45 8P8C, I think. It's smaller, you can get cheap converters very easily and it would give me more board space. I2Cis better on a 6P6C connector, or even a 6P4C.  Only half joking. I did this on PicoGAME 3 (unreleased). :) Actually, I like VGA on a RJ45. The leads are cheap and can be more flexible. I tried it over about 3m and there were no problems. And there *is* a sort of standard for it, which is why you can buy ready-made converters. :)
Mick

Zilog Inside! nascom.info for Nascom & Gemini
Preliminary MMBasic docs & my PCB designs
 
Mixtel90

Guru

Joined: 05/10/2019
Location: United Kingdom
Posts: 8781
Posted: 10:29am 22 Nov 2023
Copy link to clipboard 
Print this post

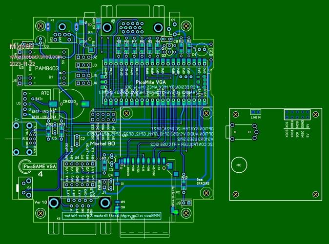
There's a layout now. Circuit not quite right at the moment.



I've squeezed a WII controller socket in on the LH side but it's dimensions are intelligent guesswork as I can't find a drawing and I've not got a controller or a socket. The enclosure wall may be too thick, requiring quite a large cutout. The I2C connections appear on the D9 connector as well as here.

The VLS1053 is connected using a female-female Dupont loom or something similar. Audio can come from the jack or from wires tacked on underneath. They connect to either J2 (direct output) or J3 (via volume control to PAM8403). A volume control pair can be plugged into J4 and J5 but I'm not sure where you could mount it. The VLS1053 is mounted on 5mm spacers but only 3 can be used as one corner is over the top of the SD card socket.

Resistors can be either through-hole or 0603. The Pico can be surface mounted or plug-in. A YD-RP2040 can be used instead.

When the RTC battery goes flat take it off, connect the BAT+ wire to it and fit a CR1220. :)

GP26 was left so I connected it, via R12, to a socket near the front for an LED mounted in an awkward spot over the fixing screw. :).

=========================

EDIT:
Circuit diagram:
Circuit.pdf
.
Edited 2023-11-23 00:38 by Mixtel90
Mick

Zilog Inside! nascom.info for Nascom & Gemini
Preliminary MMBasic docs & my PCB designs
 
Volhout
Guru

Joined: 05/03/2018
Location: Netherlands
Posts: 5861
Posted: 08:24am 23 Nov 2023
Copy link to clipboard 
Print this post

Why not place the VLS1053 connector such that you can plug the board directly on top?
(upside down), preferably so that the audio connector and SD card and controller interface connector are in the front panel.

Volhout
Edited 2023-11-23 18:25 by Volhout
PicomiteVGA PETSCII ROBOTS
 
Mixtel90

Guru

Joined: 05/10/2019
Location: United Kingdom
Posts: 8781
Posted: 08:47am 23 Nov 2023
Copy link to clipboard 
Print this post

I seriously considered that, and I think I could do it. However, I've not got one and I can't find a drawing that gives the connector position (or anything other than the overall size). There's no chance of getting stuff on the front panel unless I get rid of the D9 connector. I could get the WII connector next to it, or a 6P6C RJ. TBH I wouldn't mind doing that. ;)
Mick

Zilog Inside! nascom.info for Nascom & Gemini
Preliminary MMBasic docs & my PCB designs
 
matherp
Guru

Joined: 11/12/2012
Location: United Kingdom
Posts: 11249
Posted: 08:52am 23 Nov 2023
Copy link to clipboard 
Print this post

There is the other  version of the VS1053 which is available at a good price and has an "easier" header. It has a SDcard on the bottom which we can't use as it connects to the same SPI as the VS1053 but it can be ignored
 
Mixtel90

Guru

Joined: 05/10/2019
Location: United Kingdom
Posts: 8781
Posted: 09:30am 23 Nov 2023
Copy link to clipboard 
Print this post

Thanks Peter, I'll try that. It looks as though it might be easier. No-one seems to give even an overall size though. lol

========================

EDIT:
It looks like this one will fit. Jack sockets on the front. Took the amp and stuff out as it's no longer needed - this seems to drive headphones or a line out. Managed to keep the D9 connector on the front too.

I'm assuming that the CS pin will be for the SD card, so not connecting that. You can't get to it anyway.

Incidentally this is how I got the size:
Grab the largest photo off the web.
Convert to JPG.
Insert into NanoCAD as a raster image.
Trace over it, putting a line between the positions of the end terminals.
Draw a precise line of 22.86mm (9x25.4)
Scale the tracing by reference so that the line between the terminal ends matches the reference line length. The board size is now scaled to full size (well, as accurate as the photo).
Measure the scaled tracing and convert it to a Makro for SL6.
Edited 2023-11-24 01:10 by Mixtel90
Mick

Zilog Inside! nascom.info for Nascom & Gemini
Preliminary MMBasic docs & my PCB designs
 
vegipete

Guru

Joined: 29/01/2013
Location: Canada
Posts: 1168
Posted: 04:38pm 23 Nov 2023
Copy link to clipboard 
Print this post

  Mixtel90 said  Incidentally this is how I got the size:
Grab the largest photo off the web.
Convert to JPG.
Insert into NanoCAD as a raster image.
[snip]

You can do all of this directly in Sprint Layout. Import the image, where it sits as (part of) the background, draw, say, a set of 0.1 spaced pads, then adjust the scaling until it lines up as well as possible.
Visit Vegipete's *Mite Library for cool programs.
 
Mixtel90

Guru

Joined: 05/10/2019
Location: United Kingdom
Posts: 8781
Posted: 04:57pm 23 Nov 2023
Copy link to clipboard 
Print this post

I couldn't see how to import an image....   :(
Mick

Zilog Inside! nascom.info for Nascom & Gemini
Preliminary MMBasic docs & my PCB designs
 
Martin H.

Guru

Joined: 04/06/2022
Location: Germany
Posts: 1447
Posted: 06:14pm 23 Nov 2023
Copy link to clipboard 
Print this post

I have 3 spare PCBs laying aroud from the last version :-D
'no comment
 
Mixtel90

Guru

Joined: 05/10/2019
Location: United Kingdom
Posts: 8781
Posted: 07:47pm 23 Nov 2023
Copy link to clipboard 
Print this post

I have several others too. lol

I enjoy the challenge though. :)

In all the turmoil of rearranging it again it seems to have grown a two-position link to select SEGA or Atari mode for the DB9 connector now...
Mick

Zilog Inside! nascom.info for Nascom & Gemini
Preliminary MMBasic docs & my PCB designs
 
thwill

Guru

Joined: 16/09/2019
Location: United Kingdom
Posts: 4367
Posted: 07:51pm 23 Nov 2023
Copy link to clipboard 
Print this post

I think I have 4 x v2.0 unpopulated PCBs and a stock of components to go with them. I still think you got it "spot on" with that iteration.

Best wishes,

Tom
MMBasic for Linux, Game*Mite, CMM2 Welcome Tape, Creaky old text adventures
 
Mixtel90

Guru

Joined: 05/10/2019
Location: United Kingdom
Posts: 8781
Posted: 08:39pm 23 Nov 2023
Copy link to clipboard 
Print this post

TBH I like the V2.0 too. That's why it's lasted so long. :)

This time around I'm playing with the VLS1053 and the WII controller - I did everything else on V2.0. :)
Mick

Zilog Inside! nascom.info for Nascom & Gemini
Preliminary MMBasic docs & my PCB designs
 
     Page 1 of 2    
Print this page
The Back Shed's forum code is written, and hosted, in Australia.
© JAQ Software 2026