Home
JAQForum Ver 24.01
Log In or Join  
Active Topics
Local Time 20:14 09 Feb 2026 Privacy Policy
Jump to

Notice. New forum software under development. It's going to miss a few functions and look a bit ugly for a while, but I'm working on it full time now as the old forum was too unstable. Couple days, all good. If you notice any issues, please contact me.

Forum Index : Microcontroller and PC projects : Not a backpack - mini-Click

Author Message
Mixtel90

Guru

Joined: 05/10/2019
Location: United Kingdom
Posts: 8510
Posted: 09:30am 15 Jan 2024
Copy link to clipboard 
Print this post

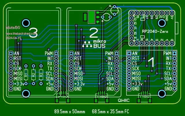
I'm on a roll. This idea only came to mind late yesterday afternoon. How much stuff can you hang on a 'Zero? It has the wrong pins for VGA and there's not much left from a SPI LCD so I left the display off. No expansion port either this time - I used all available pins.
The 'Zero has no RUN pin so the RST line is connected to GP29 and held low by R3 during boot. Software sets up GP29, pulls it high then waits for the modules to boot before continuing. There is a reset button onboard as a manual alternative.
There is an onboard WS2812 on GP16.
Once again, pairs of PWM pins are used for PWM and INT on each Click module.
All output 3V3 comes from a 800mA regulator.
Power is via USB-C connector on the 'Zero.
This is a small board. You can get two out of a 100mm x 100mm piece. 5 pieces gets you 10 boards which you can then daisychain over QWIIC I2C connectors. :)


Mick

Zilog Inside! nascom.info for Nascom & Gemini
Preliminary MMBasic docs & my PCB designs
 
Print this page


To reply to this topic, you need to log in.

The Back Shed's forum code is written, and hosted, in Australia.
© JAQ Software 2026