Home
JAQForum Ver 24.01
Log In or Join  
Active Topics
Local Time 16:42 09 Feb 2026 Privacy Policy
Jump to

Notice. New forum software under development. It's going to miss a few functions and look a bit ugly for a while, but I'm working on it full time now as the old forum was too unstable. Couple days, all good. If you notice any issues, please contact me.

Forum Index : Microcontroller and PC projects : TFT-Zero - just for fun. :)

Author Message
Mixtel90

Guru

Joined: 05/10/2019
Location: United Kingdom
Posts: 8509
Posted: 10:21am 07 Feb 2024
Copy link to clipboard 
Print this post

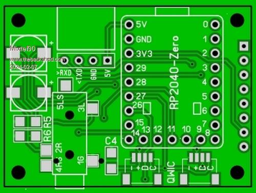
A little backpack to play with. It's probably not of much use, but very gimmicky. :)





The display is SPI, despite it's labelling saying SCL and SDA. Note that you need the 8-pin version with CS.

Expansion is via USB and two QWIC sockets. The console connection needs an external USB-ttl converter.

Audio output is the usual PWM system, but there are 220uF capacitors to keep DC off the headphones.

It's intended that the RP2040-Zero and the display are mounted using only male header pins. That keeps the depth right down. If this is done you will need to fit PCB spacers at the opposite end of the display or it could get broken.

The SMD resistors and caps are 1206 size, so not bad to solder.
Mick

Zilog Inside! nascom.info for Nascom & Gemini
Preliminary MMBasic docs & my PCB designs
 
Print this page


To reply to this topic, you need to log in.

The Back Shed's forum code is written, and hosted, in Australia.
© JAQ Software 2026