Home
JAQForum Ver 24.01
Log In or Join  
Active Topics
Local Time 23:08 07 Feb 2026 Privacy Policy
Jump to

Notice. New forum software under development. It's going to miss a few functions and look a bit ugly for a while, but I'm working on it full time now as the old forum was too unstable. Couple days, all good. If you notice any issues, please contact me.

Forum Index : Microcontroller and PC projects : PicoGAME HDMI - a natural progression

     Page 1 of 3    
Author Message
Mixtel90

Guru

Joined: 05/10/2019
Location: United Kingdom
Posts: 8505
Posted: 08:21pm 09 Nov 2024
Copy link to clipboard 
Print this post

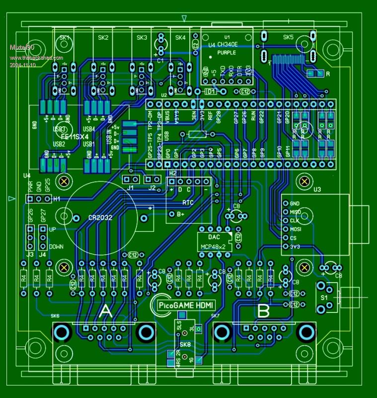
This is the one you've been waiting for. lol

It's PicoGAME 2 revisited. About as compatible as I can manage, given that there are less pins available. I've tried to create something that's a natural progression from that.



It fits the Hammond 1593 enclosure again, and is smaller than 100mm x 100mm.

Controller ports:

Port A is almost identical. The Fire input is now GP28 as GP14 is no longer available.

Port B can't use a joystick or analogue inputs, but it can use NES/SNES controllers with common Latch and Clock signals, it has its own Data pin. Also, System I2C is now on the pins that would usually have analogue connections so it's very easy to make an adapter for a WII controller. I think these changes will suit most people, but there just aren't enough pins to do everything.

The RTC is now a fixture and, in fact, is providing 19K pull-ups for System I2C. There's space for a nice big battery when the time comes to take the little yellow one off. :)

I thought I'd have a change and put the DAC in this time. I think that will let me get away with not fitting a linear regulator, which is a bit superfluous unless you have some user GPIO. It also means that you can choose your sound quality. :) The RP2350 has the horsepower to handle it.

The only nasty thing to solder is the HDMI socket. There's not a lot I can do about that as there's no room for the Adafruit module.

There was no room for an LED either! However, a 3-pin header will let you connect one in several different ways, including as a replacement for the Heartbeat LED. There is room to mount it in a holder above the audio socket on the front panel.

At the moment the pic shows the USB hub mounted upside down on wires with a L bent on the end to "surface" mount it. This is an idea I came up with to make them more easily removable in the event of a problem.

Comments welcome before I get the circuit diagram and BOM sorted out.
Mick

Zilog Inside! nascom.info for Nascom & Gemini
Preliminary MMBasic docs & my PCB designs
 
javavi

Guru

Joined: 01/10/2023
Location: Ukraine
Posts: 528
Posted: 08:49pm 09 Nov 2024
Copy link to clipboard 
Print this post

What is this Pico2 module (RP2350) with 44 pins, can you provide a link to it?
 
Mixtel90

Guru

Joined: 05/10/2019
Location: United Kingdom
Posts: 8505
Posted: 09:02pm 09 Nov 2024
Copy link to clipboard 
Print this post

It's a normal Pico 2 but instead of fitting it with 20 pins on each side use 22. Then wire the extra pins to the TP pads underneath using Kynar, wire wrap wire or similar. If you put two 22 pin socket strips on the PCB you can just plug it in as usual. The extra pins stick out at the USB end.

Note, when using a system with USB the socket on the Pico is only ever used for installing or upgrading MMBasic. You don't need easy access to it, so the additional pins don't matter - they don't get in the way.

You can still plug these modified Pico 2s into a breadboard or plug an ordinary one in if you don't want to use the extra connections for some reason.
Mick

Zilog Inside! nascom.info for Nascom & Gemini
Preliminary MMBasic docs & my PCB designs
 
javavi

Guru

Joined: 01/10/2023
Location: Ukraine
Posts: 528
Posted: 09:12pm 09 Nov 2024
Copy link to clipboard 
Print this post

I would still, for the sake of continuity with the previous PicoGame1, include the ability to connect a VGA connector, or at least make pins on the board so that it could be connected with wires.
 
Mixtel90

Guru

Joined: 05/10/2019
Location: United Kingdom
Posts: 8505
Posted: 09:21pm 09 Nov 2024
Copy link to clipboard 
Print this post

No. I won't do it on this one. It would mean fitting PS2 as well, with the associated level shifting. The Pico 2 doesn't need that.

You *can* fit a VGA interface by using a HDMI plug, but the resistor values will all need to be changed. It simply isn't worth the hassle. I actually tried this approach on Alpha, using an add-on board that plugged onto the main one to give a VGA connection. I wasn't happy with it as it took up way too much board space. I never tried that one at 1280.

I've no intention of making this 100% compatible. People who want that can still build the PicoGAME 2. :)

Have a look at PicoTower for a design that includes VGA. It's still in design, but that bit's done.
Mick

Zilog Inside! nascom.info for Nascom & Gemini
Preliminary MMBasic docs & my PCB designs
 
phil99

Guru

Joined: 11/02/2018
Location: Australia
Posts: 2974
Posted: 09:29pm 09 Nov 2024
Copy link to clipboard 
Print this post

  Quote  include the ability to connect a VGA connector
The board looks full!
You could make an extra board with VGA socket and resistors and wire it to the top of the Pico pins.
It can even be done on Vero board by drilling holes for the middle row of VGA pins between the tracks. My PicoMiteVGA is on Vero, easy to do.
 
Mixtel90

Guru

Joined: 05/10/2019
Location: United Kingdom
Posts: 8505
Posted: 09:39pm 09 Nov 2024
Copy link to clipboard 
Print this post

What's the point though?
Everyone wanted HDMI when we only had VGA. lol
There's a tested VGA/PS2 version that only differs in what sort of keyboard you connect.

This board is full enough. I've gone to a lot of trouble getting the HDMI traces not too far off the same lengths and I don't feel like messing that up now.

PicoTower will probably have something like Port A, with HDMI and easily convertible HDMI/VGA (like Javavi's drawing). That's a different project though.
Mick

Zilog Inside! nascom.info for Nascom & Gemini
Preliminary MMBasic docs & my PCB designs
 
Grogster

Admin Group

Joined: 31/12/2012
Location: New Zealand
Posts: 9867
Posted: 10:31pm 09 Nov 2024
Copy link to clipboard 
Print this post

I smell "Design by committee" creeping in....  

Good one, Mick - stick to your guns.  

There are SO MANY different PicoMite board versions now, I have lost track of them all!  
Smoke makes things work. When the smoke gets out, it stops!
 
Mixtel90

Guru

Joined: 05/10/2019
Location: United Kingdom
Posts: 8505
Posted: 10:45pm 09 Nov 2024
Copy link to clipboard 
Print this post

Hehe....
I like having the limitation of a fixed amount of PCB area. That's why I start with the case & PCB sizes and work inwards from that. It's self-regulating. :)
Mick

Zilog Inside! nascom.info for Nascom & Gemini
Preliminary MMBasic docs & my PCB designs
 
Mixtel90

Guru

Joined: 05/10/2019
Location: United Kingdom
Posts: 8505
Posted: 06:47pm 10 Nov 2024
Copy link to clipboard 
Print this post

@ javavi

I've had another look at the possibility of dual video boards. It's possible, but definitely not on this build. It would be based on a system that has the same pinouts as the Adafruit DVI module, but with a VGA socket mounted on it. The main board would have no video capability by default, you would have to add one of the two boards. That makes a mess of the rear panel though. :(

The problem with this build is that I want to keep compatibility with the PicoGAME 2, yet add USB and keep the family resemblance. I have to find space for the USB sockets as well as the controller sockets . I'm out of space on the front and the back hasn't got enough space, even by piggy-backing it over the USB-C socket.

The best arrangement would be one where the rear of the Pico faces the video module, like PicoTower (which I think has possibilities even with limited back panel space) but with the Pico mounted further forward. I'll have a think about this for a future project if it's of interest. There wouldn't be a lot of front panel space, I don't think. What sort of a system have you got in mind?

========================

Project updates:
I've now use GP22 as CS for the DAC and GP23 as the Data line for Port B. This is to avoid the risk of the pull-down resistor on GP23 enabling the DAC. I'd added a pull-up anyway, but just making sure.
The USB data lines are now isolated by a DIP switch instead of jumpers. A third way on the switch disables the above pull-up should it not be wanted for some reason.
Changed the power supply arrangement. The USB hub is now not powered while updating the firmware. It wouldn't be working anyway. :)
Quite a few minor trace layout changes for efficiency and, in a couple of cases, just to make them prettier. :)
Edited 2024-11-11 04:56 by Mixtel90
Mick

Zilog Inside! nascom.info for Nascom & Gemini
Preliminary MMBasic docs & my PCB designs
 
javavi

Guru

Joined: 01/10/2023
Location: Ukraine
Posts: 528
Posted: 06:45pm 11 Nov 2024
Copy link to clipboard 
Print this post

  Mixtel90 said  I've had another look at the possibility of dual video boards. It's possible, but definitely not on this build.

There are two more ways to get other types of video outputs:
1) Put a PLC pin comb on the HSTX Pico2 pins and thus make it possible to connect external connectors.
This solution is used on the "Murmulator" boards and makes it possible to connect an external VGA, LCD and even Composite Video module in addition to the soldered HDMI connector.


2) A passive VGA adapter cord can be made from a piece of HDMI cable by simply adding a few resistors.
 
Mixtel90

Guru

Joined: 05/10/2019
Location: United Kingdom
Posts: 8505
Posted: 07:48pm 11 Nov 2024
Copy link to clipboard 
Print this post

It's not going to happen on this design, sorry. It's the sort of thing that needs to be implemented at the start, not at the end.

The PicoGAME 2 is fully VGA compatible and I'm not going to redo that in the same way.
The PicoGAME SPGA is another VGA design, but using the PGA2350 and providing a GPIO port.

I'm not going to attempt to make something like the Murmulator. There's no point, it's been done. :)

I'll have another look at it when I've managed to get a Adafruit module. I need one to get fixing centres etc. before I can even consider it. Also, I'm not going to move the Pico and everything else to get enough space to do it at this stage.

Have you looked at the PicoTower design? Is there a problem with that?
.
Edited 2024-11-12 05:50 by Mixtel90
Mick

Zilog Inside! nascom.info for Nascom & Gemini
Preliminary MMBasic docs & my PCB designs
 
Volhout
Guru

Joined: 05/03/2018
Location: Netherlands
Posts: 5660
Posted: 05:54am 12 Nov 2024
Copy link to clipboard 
Print this post

I like the murmulator design for HDMI and VGA.

Volhout
PicomiteVGA PETSCII ROBOTS
 
matherp
Guru

Joined: 11/12/2012
Location: United Kingdom
Posts: 10928
Posted: 07:29am 12 Nov 2024
Copy link to clipboard 
Print this post

I don't understand the desire to perpetuate VGA. I only created a VGA version for the RP2350 because it was "free" i.e. no effort. There are lots of boards available for VGA on the RP2040 and my assumption is that screen use on the RP2350 would be via HDMI which has much more capability so why keep inventing the VGA wheel?
 
Mixtel90

Guru

Joined: 05/10/2019
Location: United Kingdom
Posts: 8505
Posted: 09:41am 12 Nov 2024
Copy link to clipboard 
Print this post

Agreed. :)
HDMI saves me a bit of PCB space too. :)

To some degree I can see a point. If a board is designed to take both then there's a possibility of building it with either a Pico (or some clone or other) or Pico 2. However, HDMI and USB belong together now. I'm unhappy about a design with USB (which most people want) and VGA (which is getting very long in the tooth now).

Boards designed as emulators from the start have different approaches. The Murmulator is really nice, but it isn't a PicoMite. The PicoMite isn't designed to be able to emulate anything - the hardware is largely incompatible unless you are C programming, and then it isn't a PicoMite. I don't believe there's a comfortable crossover area.

Then there's my grotty monitor that doesn't like the higher resolution HDMI modes from the Pico. :(  I wonder if that (or something similar) is why it was on ebay in the first place?
Mick

Zilog Inside! nascom.info for Nascom & Gemini
Preliminary MMBasic docs & my PCB designs
 
stanleyella

Guru

Joined: 25/06/2022
Location: United Kingdom
Posts: 2719
Posted: 07:32pm 12 Nov 2024
Copy link to clipboard 
Print this post

The 2350 pico 2 board was announced on the forum, then who first mentioned the olimex 2040 dev board which I bought for £11 but £17 tax, postage.
works with 2350 (sound needs a link) but simple audio filter and 3.5 jack socket and sd card and hdmi socket and easy to connect serial usb to ttl converter for programming if using usb,hdmi.
I usually use perforated strip board but for the joy of soldering and buying the bits £17 was better :)

"I'm unhappy about a design with USB (which most people want) and VGA (which is getting very long in the tooth now)."

do most people want usb? with mouse now, use any usb kb and game controllers.. maybe.

"I don't understand the desire to perpetuate VGA. I only created a VGA version for the RP2350 because it was "free" i.e. no effort. There are lots of boards available for VGA on the RP2040 and my assumption is that screen use on the RP2350 would be via HDMI which has much more capability so why keep inventing the VGA wheel?"

well you gave us vga mode 3 which is very nice. the hdmi mode 4,5 I not used really.
vga monitors were £5 in charity shops.
I got a pc vga connected to 42" tv and mkv,mp4 play full screen and look the same as hdmi from android box.
 
Mixtel90

Guru

Joined: 05/10/2019
Location: United Kingdom
Posts: 8505
Posted: 07:55pm 12 Nov 2024
Copy link to clipboard 
Print this post

Until USB and HDMI appeared for the Pico there were posts complaining that PS2 keyboards and VGA monitors were becoming harder to find. Now we have both and there are complaints that we don't need either and we should have kept the original systems. ;)

The decision has finally been made.
Games should support HDMI video, USB keyboards and the "generic" USB game controller.

The PicoMite makes a poor emulator platform. That's no problem because it doesn't emulate anything. :) If someone wants to write their own emulator platform to run on the PicoMite hardware then that's fine. They'll have to be prepared for the hardware changing though - just as they do on a Raspberry Pi.

Oh, and I've never seen a VGA monitor for £5 in a charity shop. AFAIK they aren't allowed to sell them unless they have been PAT tested now, and it costs a lot more than £5 for the test unless it's a fake label provided by a cowboy. We did find a poor quality TV for £10 though, with the remote missing. It has VGA and HDMI though, although the overscan is so bad that they are virtually useless. :)
.
Edited 2024-11-13 05:58 by Mixtel90
Mick

Zilog Inside! nascom.info for Nascom & Gemini
Preliminary MMBasic docs & my PCB designs
 
stanleyella

Guru

Joined: 25/06/2022
Location: United Kingdom
Posts: 2719
Posted: 08:45pm 12 Nov 2024
Copy link to clipboard 
Print this post

Mick, vga monitors were £5 from registered charity shops like catwell. some git with a pat sticks a safe sticker on. most vga use external no ground switch mode adaptor, like laptops.
I found 14" tvs don't have vga like they don't have scart anymore.
so hdmi is the future? can't run 2350 hdmi as fast as 2350 vga.
2350 not enough mem probs using modes and frame layers
 
Mixtel90

Guru

Joined: 05/10/2019
Location: United Kingdom
Posts: 8505
Posted: 09:01pm 12 Nov 2024
Copy link to clipboard 
Print this post

The 2350 isn't as fast in HDMI as it is in VGA at the same resolution, with the same number of colours and layers is it? It might be slower at higher resolutions or with more colours, but that's normal - there are more bits to move round. You have to compare like with like.

I had a charity shop refuse a child's PC keyboard "because it plugs into something and it has to be PAT tested..." They have a special breed of idiot in some of these places. :(

.
Edited 2024-11-13 07:05 by Mixtel90
Mick

Zilog Inside! nascom.info for Nascom & Gemini
Preliminary MMBasic docs & my PCB designs
 
stanleyella

Guru

Joined: 25/06/2022
Location: United Kingdom
Posts: 2719
Posted: 10:32pm 12 Nov 2024
Copy link to clipboard 
Print this post

I know you guys got board designs so sorry posting olimex but it works even with the sockets it uses. I used long leg female headers for pico for pin access.
this is usb hdmi with usb to ttl for win programming. I recommend it.


 
     Page 1 of 3    
Print this page
The Back Shed's forum code is written, and hosted, in Australia.
© JAQ Software 2026