Home
JAQForum Ver 24.01
Log In or Join  
Active Topics
Local Time 09:47 08 Feb 2026 Privacy Policy
Jump to

Notice. New forum software under development. It's going to miss a few functions and look a bit ugly for a while, but I'm working on it full time now as the old forum was too unstable. Couple days, all good. If you notice any issues, please contact me.

Forum Index : Microcontroller and PC projects : Output buffering

Author Message
PhenixRising
Guru

Joined: 07/11/2023
Location: United Kingdom
Posts: 1712
Posted: 01:36pm 21 Nov 2024
Copy link to clipboard 
Print this post

Obviously there is the optocoupler method but that requires mAmps/output.

Would it be prudent to have the PicoMite drive a ULN2003LV (LV=3.3V compatible) to offload the optocoupler load? Thinking along the lines of keeping the PicoMite as cool as possible.

Only downside is that this particular device is SM.

Or transistors?


uln2003lv.pdf
 
Mixtel90

Guru

Joined: 05/10/2019
Location: United Kingdom
Posts: 8508
Posted: 02:20pm 21 Nov 2024
Copy link to clipboard 
Print this post

N-channel MOSFETs with a pull-down resistor and a Vgs of 1V or so are a good choice but are usually SMD unless you are happy with about 300mA loads. The BS170 is available as TO92, can handle up to 800mW or so (500mA 60V but not both at once!). Vgs is 3V max but 2V1 typical. They are also very cheap. The 2N7000 is similar spec but lower power dissipation. You don't really need a gate resistor with small MOSFETS but it does no harm and reduces the chances of RF instability.

Transistors are ok but it depends on your load. They have more power dissipation than a MOSFET and are often more likely to be in a linear area of their curve, which is inefficient for switching. Darlingtons like the DIP ULN packages have a fairly poor Vce drop unless you are switching 12V or more.
Mick

Zilog Inside! nascom.info for Nascom & Gemini
Preliminary MMBasic docs & my PCB designs
 
matherp
Guru

Joined: 11/12/2012
Location: United Kingdom
Posts: 10928
Posted: 02:28pm 21 Nov 2024
Copy link to clipboard 
Print this post

If you are building for commercial and can stand a few coppers of extra expense there are optocouplers with very low current drive

e.g HCPL-4701 40uA for turn on
 
circuit
Senior Member

Joined: 10/01/2016
Location: United Kingdom
Posts: 295
Posted: 02:41pm 21 Nov 2024
Copy link to clipboard 
Print this post

I use Micromite/Picomite devices significantly for control systems with opto-relays and therefore I have a lot of outputs running simultaneously that would potentially overload the total output current of the chip.  I buffer the outputs to opto-relays using DMOS chips, the TBD62083APG. The APG version of the chip works just fine with 3.3v. And... they are through-hole mounting - DIP18. They can switch up to 50v output with a datasheet max of 500mA.    

TBD62083
 
NPHighview

Senior Member

Joined: 02/09/2020
Location: United States
Posts: 216
Posted: 03:39pm 21 Nov 2024
Copy link to clipboard 
Print this post

Circuit, do you connect the COMMON pin on the TBD62083APG in your application? I see from the data sheet and Usage Consideration docs that sometimes it's shown as connected (i.e. motor drivers to suppress reverse EMF), and sometimes not (LED drivers, i.e. for optocouplers).

Also, it looks like (from Mouser, at least) that it's approaching end of life. Do you have a successor in mind?

Thanks!
Live in the Future. It's Just Starting Now!
 
Mixtel90

Guru

Joined: 05/10/2019
Location: United Kingdom
Posts: 8508
Posted: 04:04pm 21 Nov 2024
Copy link to clipboard 
Print this post

All DIP package things are approaching end of life I think. :(
Mick

Zilog Inside! nascom.info for Nascom & Gemini
Preliminary MMBasic docs & my PCB designs
 
Andy-g0poy
Regular Member

Joined: 07/03/2023
Location: United Kingdom
Posts: 83
Posted: 06:44pm 21 Nov 2024
Copy link to clipboard 
Print this post

N Channel mosfets 2N7000 are common in to92

You can fide them by the 100 lots on ebay etc. for not much. Obviously test before use. But I've never had a problem with them.

The normal big names also stock them and a price of course.

As Mick says Through hole is reducing so it is worth getting used to working with SMD
The 2n7000 is in the SO-23 package. That is small, but the pin spacing is 1.5mm so it's not that bad. You can also get adapter boards to concert from SMD to through hole  for all sorts of packages.

Andy
 
PhenixRising
Guru

Joined: 07/11/2023
Location: United Kingdom
Posts: 1712
Posted: 08:42pm 21 Nov 2024
Copy link to clipboard 
Print this post

Great replies. Many thanks to all.

When it comes to buffers, I want them to be replaceable by a shop floor technician. Maybe I'll have to someday put SMDs on DIP carriers. I supply a "care package" anyway so no big deal.

The HCTL optocouplers are nice  
Cost not a problem...it's where the rubber meets the road.
I'll grab some but I think I'll also grab some of the AE ones and maybe we can put together some kind of a stress test to compare  

Thanks again guys...you out-did Copilot this time  
 
Canada_Cold
Regular Member

Joined: 11/01/2020
Location: Canada
Posts: 52
Posted: 01:31am 22 Nov 2024
Copy link to clipboard 
Print this post

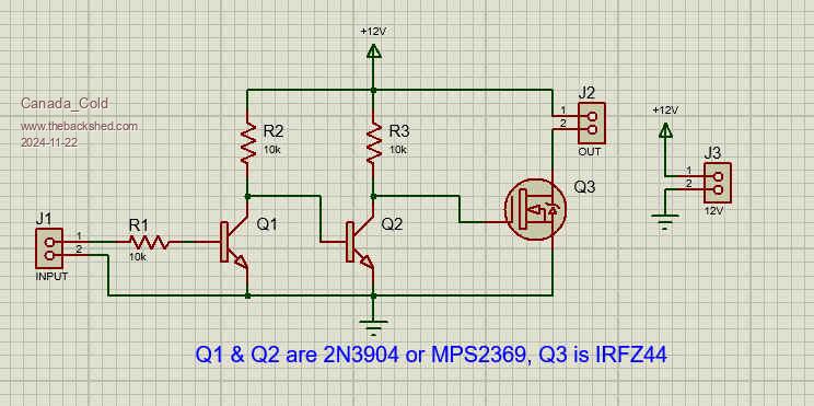
Hi PhenixRising,

I don't know what your power requirements are, however, for medium power (up to a few amps) I use the following ckt.


 
Volhout
Guru

Joined: 05/03/2018
Location: Netherlands
Posts: 5660
Posted: 06:39am 22 Nov 2024
Copy link to clipboard 
Print this post

Phenix,

For "fast" low current optocouplers, I use TLP2745 (5kV) or TLP2345 (2.5kV).
They are SMT but very solderable. Digital opto's, but can also operate at 30V when desired. These can directly drive (*) mosfets (push-pull outputs).

Volhout

(*)For very fast switching they need support of a gate driver.
Edited 2024-11-22 16:39 by Volhout
PicomiteVGA PETSCII ROBOTS
 
circuit
Senior Member

Joined: 10/01/2016
Location: United Kingdom
Posts: 295
Posted: 09:27pm 22 Nov 2024
Copy link to clipboard 
Print this post

  NPHighview said  Circuit, do you connect the COMMON pin on the TBD62083APG in your application? I see from the data sheet and Usage Consideration docs that sometimes it's shown as connected (i.e. motor drivers to suppress reverse EMF), and sometimes not (LED drivers, i.e. for optocouplers).

Also, it looks like (from Mouser, at least) that it's approaching end of life. Do you have a successor in mind?

Thanks!


Yes, I do connect the COMMON pin but I have never thought otherwise.  I now see that the COMMON pin is important for inductive loads where it offers diode protection, but clearly where there is no back EMF its use may be superfluous.  

Mouser lists two versions of the device; one is listed as end-of-life but the next in the list is TBD62083APG(ZHZW) and listed as available to order.  The device is listed at Farnell as available; a largish stock and no mention of impending doom!  The chip is, after all, barely seven years old.  I do, however, have a large stock of them just in case...

Incidentally, I also use this chip the other way around to buffer inputs, effectively acting as a level shifter.  The input can then feed eight chip inputs on 3.3v whilst on the other side it can be set up for anything up to 30 volts.  Really useful for 12v sensors/switches and so forth as well as 5v to 3.3.
 
Print this page


To reply to this topic, you need to log in.

The Back Shed's forum code is written, and hosted, in Australia.
© JAQ Software 2026