Home
JAQForum Ver 24.01
Log In or Join  
Active Topics
Local Time 20:20 22 Jan 2026 Privacy Policy
Jump to

Notice. New forum software under development. It's going to miss a few functions and look a bit ugly for a while, but I'm working on it full time now as the old forum was too unstable. Couple days, all good. If you notice any issues, please contact me.

Forum Index : Microcontroller and PC projects : New Sub forum on The Back Shed

     Page 1 of 3    
Author Message
bigmik

Guru

Joined: 20/06/2011
Location: Australia
Posts: 2977
Posted: 02:39am 13 May 2016
Copy link to clipboard 
Print this post

Hi All,

I just wish to let you all know that Gizmo has created a new sub forum for PCB manuafacture and design.

PCB forum

I have started a thread for Autotrax Dex Q & A ... We can share our own parts and help each other in the learning process.

One thing I would like to do is create a PCB design using Dex and show all the steps to do that.. I might make video clips for all/some steps depending on how it pans out...

Has anyone got a small design that they wish to offer up for me to use as a demonstration? I will also include all of the GERBERS and the project itself for anyone to use and edit as they see fit..

If you have a design, please pm me or reply here with some details...

I am looking for something relatively simple (we don't want to over complicate things do we) but comply with these prerequisites..

PCB to be 50mm x 50mm maximum size.
At least 6 parts/ headers to connect with each other.
Not be too complex
To be something appealing or interesting to the group in general

Now, my free time Is erratic at best so don't except miracles overnight, it might also take me a month or more to get it done.

Also can anyone recommend a good screen capture program that is free.

Anyway I am open to ideas.

Regards,

Mick

Edited by bigmik 2016-05-14
Mick's uMite Stuff can be found >>> HERE (Kindly hosted by Dontronics) <<<
 
kiiid

Guru

Joined: 11/05/2013
Location: United Kingdom
Posts: 671
Posted: 02:59am 13 May 2016
Copy link to clipboard 
Print this post

Hi Mick,
I am happy to offer you my "ELLO 1" SBC, which is exactly 50x50 board with two chips on it. It is currently in Altium. Let me know if that works for you


http://rittle.org

--------------
 
bigmik

Guru

Joined: 20/06/2011
Location: Australia
Posts: 2977
Posted: 03:23am 13 May 2016
Copy link to clipboard 
Print this post

Thanks Kon,

Knowing your boards they would be rather complex, I intend to try to keep it simple, as a training guide. I will consider it though, Have you got a link to a picture of it? I have a couple of mine that I am happy to use but I don't really want to create a reproduction of an existing board as the tracks/vias will no doubt be, at least, slightly different from my production units.. It would be very difficult to EXACTLY emulate an existing board. Also I tend to try to compress my board real estate to keep the PCB small, that does take some effort to do (maybe not with Altium) and I do not wish to complicate it by pushing and shoving too many tracks..

I am sort of visualising THP parts and not SMD (although that isn't a deal killer) something like, One or two ICs, an LED or 2, maybe a voltage Reg and 4 Caps and a couple of resistors with 1 or 2 headers.. That is a guide only though.

I have in mind putting a Disk ceramic (because they lend themselves to the task quite well) on board to demonstrate some tricks you can do with textures in 3D. See the attached picture.




or simply




Kind Regards,

Mick








Mick's uMite Stuff can be found >>> HERE (Kindly hosted by Dontronics) <<<
 
JohnS
Guru

Joined: 18/11/2011
Location: United Kingdom
Posts: 4215
Posted: 03:41am 13 May 2016
Copy link to clipboard 
Print this post

  bigmik said   Also can anyone recommend a good screen capture program that is free.

Apart from PrtSc (Print Screen) there's Shift+PrtSc (do I mean Alt+PrtSc?) as I expect you know, then lots of things can import the result.

I'm sure there are programs besides GIMP (which can capture, resize, edit, save, etc).

JohnEdited by JohnS 2016-05-14
 
kiiid

Guru

Joined: 11/05/2013
Location: United Kingdom
Posts: 671
Posted: 04:04am 13 May 2016
Copy link to clipboard 
Print this post

Hi Mick, this is my original post with more details about that little SBC

I understand your thoughts about T/H vs SMT, however if you need this one someday, just let me know
http://rittle.org

--------------
 
Geoffg

Guru

Joined: 06/06/2011
Location: Australia
Posts: 3335
Posted: 05:49am 13 May 2016
Copy link to clipboard 
Print this post

Good news on the PCB forum. I bought Autotrax Dex in the backshed sale and now have to learn it.

For a demo PCB you could use the Micromite LCD Backpack as featured in Silicon Chip (the PCB copyright is mine and I placed the design in the public domain). Less than a dozen components and reasonably simple (just three vias). If you are interested I can send you the Eagle source (for whatever that is worth), schematics, parts list, etc.



Geoff Graham - http://geoffg.net
 
MicroBlocks

Guru

Joined: 12/05/2012
Location: Thailand
Posts: 2209
Posted: 05:52am 13 May 2016
Copy link to clipboard 
Print this post

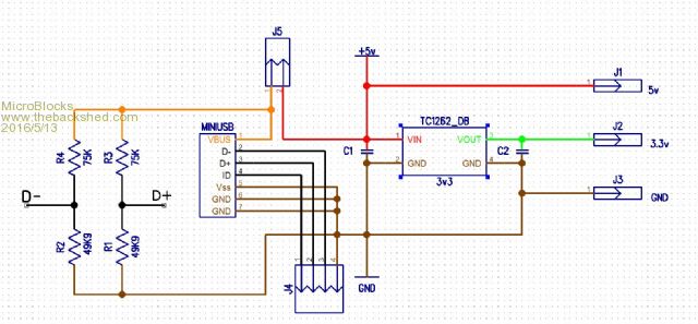
What about this one:



And i made it look like this (without the later added resistors):




Better replace the regulator with one of your favorites. :)


I also added a topic for collecting specific uMite parts.Edited by MicroBlocks 2016-05-14
Microblocks. Build with logic.
 
bigmik

Guru

Joined: 20/06/2011
Location: Australia
Posts: 2977
Posted: 04:42pm 13 May 2016
Copy link to clipboard 
Print this post

Hi All,

@Kiiid,

Thank you for the offer of your SBC board but I feel it is way too difficult for a demo to introduce DEX to the newbies.. Also I have never done a 4 layer board either so I would have to teach myself the processes involved.

@JohnS,

I have never heard of ALT(or shift) prt srcn.. Can one of those capture video?

@Geoff,

Re. The forum, Yes! I asked Glenn about a DEX support forum and he has come up with a more generic form which includes PCB manufacture (I assume CNC milling, etching photo developing etc etc.) Which is great and I feel well needed to try to keep like threads together, it will also be for other programs out there.

As to your board, YES I think that would suit very well indeed.. I would like to try to do it in a 50 x 50 mm format which I am sure I can do. It is the sort of design I was looking for.. Are you able to PM or email me a schematic for it please as I do not subscribe any more to SC magazine.?

@MicroBlocks,

Yes I will accept your board too it is perfect for an introduction into SMD design.. I am thinking to change it slightly to allow it to plug into a bread board and possibly cater for your pinout VReg and an alternate (my current choice the AMS1117-3v3) or alternatively use the AMS chip.. (why??? 2 reasons I use them and they work well and secondly I have 100's of them)


Thank you all, I think I have the design(s) I can use.. I now need to work out how to capture video easilly (and cheaply). I am thinking of creating a step by step description with pictures and maybe a video clip every now and then to demonstrate me doing what I have just shown.. Well that is the idea anyway.

Kind Regards,

Mick



Mick's uMite Stuff can be found >>> HERE (Kindly hosted by Dontronics) <<<
 
Grogster

Admin Group

Joined: 31/12/2012
Location: New Zealand
Posts: 9850
Posted: 04:46pm 13 May 2016
Copy link to clipboard 
Print this post

  JohnS said  
  bigmik said   Also can anyone recommend a good screen capture program that is free.

Apart from PrtSc (Print Screen) there's Shift+PrtSc (do I mean Alt+PrtSc?) as I expect you know, then lots of things can import the result.

I'm sure there are programs besides GIMP (which can capture, resize, edit, save, etc).

John


That's EXACTLY how I do ALL my screen captures - Print Screen button - PrtScn.
I then use IfanView to edit, crop etc the image. Open IfanView, select EDIT/PASTE and the image is dropped in there - dead easy. IfanView is free.

EDIT: Opps - I think you mean video capture, not just a screenshot. Oh well....Edited by Grogster 2016-05-15
Smoke makes things work. When the smoke gets out, it stops!
 
bigmik

Guru

Joined: 20/06/2011
Location: Australia
Posts: 2977
Posted: 05:04pm 13 May 2016
Copy link to clipboard 
Print this post

Hi Grogs,

YES! I mean video capture.. I use prt scn then photoshop for pictures but I would like to do a video clip if I can ..

Mick
Mick's uMite Stuff can be found >>> HERE (Kindly hosted by Dontronics) <<<
 
MM_Wombat
Senior Member

Joined: 12/12/2011
Location: Australia
Posts: 139
Posted: 06:14pm 13 May 2016
Copy link to clipboard 
Print this post

Hi BigMik,

I used BB Flashback Express, which is free, available from Their Website . I gave the link to the pricing page.

You can record Full Screen, Windowed or a region. It saves it off as its own .fbr (flashback recording) file. When you view it, you can select the export from the files menu, and export it to Flash or any other AVI codec you have installed on your computer.

I did this small video of me scrolling the Chrome window, whilst viewing this link.

BigMikTest.avi

Regards
MMWombat
Keep plugging away, it is fun learning
But can be expensive (if you keep blowing things up).

Maximite, ColourMaximite, MM+
 
centrex

Guru

Joined: 13/11/2011
Location: Australia
Posts: 320
Posted: 06:21pm 13 May 2016
Copy link to clipboard 
Print this post

A bit off topic but where does windows put the result when you hit shift print scrn.
Thanks
Cliff
 
Grogster

Admin Group

Joined: 31/12/2012
Location: New Zealand
Posts: 9850
Posted: 06:32pm 13 May 2016
Copy link to clipboard 
Print this post

@ centrex - The clipboard. If you press Print Screen on another screen image, if there was already one in the clipboard, it will be replaced by your most recent Print Screen keypress.Edited by Grogster 2016-05-15
Smoke makes things work. When the smoke gets out, it stops!
 
TassyJim

Guru

Joined: 07/08/2011
Location: Australia
Posts: 6436
Posted: 06:38pm 13 May 2016
Copy link to clipboard 
Print this post

Print-Screen captures the full screen, Alt-Print-screen captures the currently active window.
In both cases, the image is put into the clipboard.

Shift-Print-screen is often the same as Print-screen but it might depend on the keyboard.

Jim

VK7JH
MMedit
 
centrex

Guru

Joined: 13/11/2011
Location: Australia
Posts: 320
Posted: 06:54pm 13 May 2016
Copy link to clipboard 
Print this post

Thanks for the info, I will have a look!
Back to PCB's
Cliff
 
bigmik

Guru

Joined: 20/06/2011
Location: Australia
Posts: 2977
Posted: 08:14pm 13 May 2016
Copy link to clipboard 
Print this post

Thank You MM_Wombat,

I will have a play with that program, it looks good, I assume you can have a higher resolution?

Mick
Mick's uMite Stuff can be found >>> HERE (Kindly hosted by Dontronics) <<<
 
JohnS
Guru

Joined: 18/11/2011
Location: United Kingdom
Posts: 4215
Posted: 08:45pm 13 May 2016
Copy link to clipboard 
Print this post

PrtSc etc won't do video (well, would do one frame).

I suppose there must be free recorders, though I've never looked for one.

Maybe ffmpeg or one of its related programs?

JohnEdited by JohnS 2016-05-15
 
MM_Wombat
Senior Member

Joined: 12/12/2011
Location: Australia
Posts: 139
Posted: 10:19pm 13 May 2016
Copy link to clipboard 
Print this post

@ Bigmik

I captured the original fbr @ 10 fps, but you can select more, for better quality.

Yes, I had the codec set to 1500 Kbps. it defaulted to 3000 on the 720p, or 6000 on the 1080p, using the DivX 6.9 codec.

I had to upgrade my version to the latest version 5, as I was using version 4.

I re-authoured the videos, using the same source fbr file. The first file is the default 720p @ 3000kbps( 2.6 Mb ), and the second is the same fbr authoured to flash ( 6.66 Mb), and could be embedded in a web page.

BigMikTest@3000Kbps

BigMikTest_Flash

They look better if you download them to your computer.
You can upload your files to YouTube as well.

MM_Wombat

Keep plugging away, it is fun learning
But can be expensive (if you keep blowing things up).

Maximite, ColourMaximite, MM+
 
Clockmanfr

Guru

Joined: 23/10/2015
Location: France
Posts: 437
Posted: 10:43pm 13 May 2016
Copy link to clipboard 
Print this post

Hi Bigmick,

Firstly thanks for your previous help, things have now progressed.

If you recall I recently posted on this forum and asked for help regards getting CAD with DXF files to a PCB format and eventually Gerber files for PCB manufactures specs.

If the Moderators here wish, please move my old post into the New PCB section.

I can finish off the story, where a Non PCB guy, me, but Mechanical Engineer with CAD software, got his large unusual structural boards to be manufactured.

The first pair of preliminary boards are made and now under test.

I purchased the 'Sprint', 'Dax' and 'Target' PCB software, but only one would do what I wanted.

The story might help others? .....



Everything is possible, just give me time.

3 HughP's 3.7m Wind T's (14 years). 5kW PV on 3 Trackers, (10 yrs). 21kW PV AC coupled SH GTI's. OzInverter created Grid. 1300ah 48v.
 
bigmik

Guru

Joined: 20/06/2011
Location: Australia
Posts: 2977
Posted: 01:11am 14 May 2016
Copy link to clipboard 
Print this post

Thanks MM_Wombat,

That looks perfect...

@ClockmanFr,

That is up to Gizmo as he manages this site.


Kind Regards,

Mick
Mick's uMite Stuff can be found >>> HERE (Kindly hosted by Dontronics) <<<
 
     Page 1 of 3    
Print this page
The Back Shed's forum code is written, and hosted, in Australia.
© JAQ Software 2026