Home
JAQForum Ver 24.01
Log In or Join  
Active Topics
Local Time 23:52 26 Apr 2026 Privacy Policy
Jump to

Notice. New forum software under development. It's going to miss a few functions and look a bit ugly for a while, but I'm working on it full time now as the old forum was too unstable. Couple days, all good. If you notice any issues, please contact me.

Forum Index : Microcontroller and PC projects : pic32MZ EF 100 pin board sn-7x

     Page 1 of 2    
Author Message
isochronic
Guru

Joined: 21/01/2012
Location: Australia
Posts: 689
Posted: 01:38am 31 Dec 2016
Copy link to clipboard 
Print this post

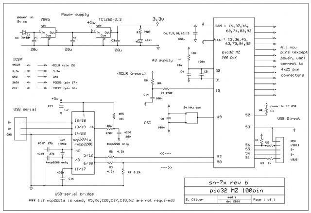
I have polished off the prototype so this is the "goer"
stage, it is a simple board that supplies a MZ EF (100 pins)
and its anciliaries, simple power supply for 12v operation,
and direct usb and also usb-serial bridge comms.

The prototype worked OK but using the pcb to dissipate a watt of heat
is probably always going to be marginal in aus conditions, so the
initial regulator has been changed to a old warhorse 7805 TO-220
so it can be bolted to a metal case etc. Also the 24 Mhz crystal is
dropped in favour of a silicon oscillator which can be left off if wanted.

Also the usb-serial bridge was a little dated so a mcp2221a can
now be used, which requires a lot less components around it
(no crystal needed) and installs automatically in win10. The pcb accommodates either.



A quick photo with a sd card size adapter for size comparison :




and a schematic




[I have not changed the USB-direct so I guess it would run MMbasic to a
USB console as before.]


and some tiny thumbnail electride code runs during a "first light":




Electride 2.0
PIC32MZ EF

G, S, R, L ?

>L
PROGRAM temperaturedouble
DOUBLE celsius, fahr, step
INTEGER*4 i
FORMAT (2F12.4,/)
step = 20.0
fahr = 0.0
DO 10 i = 1, 11
fahr = fahr + step
celsius = 5.0 * ( fahr - 32.0 ) / 9.0
WRITE (6,0) fahr, celsius
10 CONTINUE
END

Run..

20.0000 -6.6667
40.0000 4.4444
60.0000 15.5556
80.0000 26.6667
100.0000 37.7778
120.0000 48.8889
140.0000 60.0000
160.0000 71.1111
180.0000 82.2222
200.0000 93.3333
220.0000 104.4444

^
...

PROGRAM defaultformat
C
INTEGER*1 a
INTEGER*2 b
INTEGER*4 c
REAL d
DOUBLE e
CHARACTER*1 f
CHARACTER*15 g
a = 32
b = 4321
c = 1222333444
d = 1.123456
e = 1.12345678
f = 'Y'
g = 'Hello, world'
PRINT *, "start"
PRINT *, "a = ", a
PRINT *, "b = ", b
PRINT *, "c = ", c
PRINT *, "d = ", d
PRINT *, "e = ", e
PRINT *, "f = ", f
PRINT *, "g = ", g
PRINT *, "finish"
END
\

start
a = 32
b = 4321
c = 1222333444
d = 1.123456
e = 1.12345678
f = Y
g = Hello, world
finish




These pcbs can be panelised 2 to the 4x4" format so they are very
inexpensive in bulk.
Edited by chronic 2017-01-01
 
JohnS
Guru

Joined: 18/11/2011
Location: United Kingdom
Posts: 4304
Posted: 01:44am 31 Dec 2016
Copy link to clipboard 
Print this post

Plans for selling them pre-built?

Who/what/where/when/price?

John
 
robert.rozee
Guru

Joined: 31/12/2012
Location: New Zealand
Posts: 2508
Posted: 02:40am 31 Dec 2016
Copy link to clipboard 
Print this post

looks like a really nice clean design i assume the pinouts don't preclude running the "mmbasic-extreme" code that is currently being worked on by others?


might i offer a few suggestions:

1. retain the footprints for a standard 24MHz crystal and capacitors, as these may be much easier to obtain for some folks.

2. try to place the TO220 regulator at the edge of the board, so the body of the regulator can hang off the side and attach to a heatsink that is clear of the board. some users may also wish to wire in one of the cheap ebay china boost regulator boards, in which case a 3-pin header would likely be used.

3. allow 5v power to be derived from either USB connector (if this is not already possible). adding schottky diodes to steer the power should (in theory) introduce no real problems, or just have a jumper to select between the 3 possible 5v sources (7805, serial USB, direct USB).

4. place extra traces to the USB bridge chip so that a PIC16F1455 that runs peter mather's implementation of ascii ICSP firmware can be fitted. this entails just connecting up three more traces (PGD, PGD, MCLR) and providing a space to fit a 2-pin jumper or small momentary switch. this means the PIC32MZ can be programmed over the serial USB connection using pic32prog - no need to use a pickit2/3.

5. given the recent announcements, make a 144-pin version also available!


cheers,
rob :-)Edited by robert.rozee 2017-01-01
 
isochronic
Guru

Joined: 21/01/2012
Location: Australia
Posts: 689
Posted: 06:15pm 31 Dec 2016
Copy link to clipboard 
Print this post

>Who/what/where/when/price?

What do you think a fair price would be ?
(and is there a groat-to-greenback exchange rate ? )
The components would probably cost about au$25-30 retail

>extreme/crystal/reg/5v/traces

It uses 57/58 as tx/rx serial so it should be ok.
The prototype had provision for a crystal, I will bring it back
as an option.
The regulator leads can be folded 90deg so a shallow metal case can
act as the heatsink.
5v from usb would be a good option.
I considered at length the traces so a 1455 could be used where the 2221a
is. A three wire lead from the 1455 to the pickit3/icsp connector
would work, I would be able to put a pad next to the 1455 for the mclr
and the other two go to the i/o resistor pads.
BUT in general I think the pickit3 is excellent value and very effective,
and the MZ has two banks of flash so it is only a matter of time before
a self-programming via usb is implemented anyway, so it is mulling
at this stage.
144 pins ?? not likely..and the ELLO looks so good..then again the MZ DA is
supposed to be due.. arrrgh!...happy new year anyway!!!


** edit **
I tried it 1/1/2017, and I can confirm that the explore100 extreme software
does indeed install and runs the usb console prompt. So
the usb-client wiring and 24 MHz oscillator are good to go as well.

Edited by chronic 2017-01-04
 
isochronic
Guru

Joined: 21/01/2012
Location: Australia
Posts: 689
Posted: 03:17pm 02 Jan 2017
Copy link to clipboard 
Print this post

-Component list for sn-7x rev b-

C1,C2,C3 Cap 20 uF uncritical 3528
C5,C6,C7, Cap 0.1 uF ceramic bypass 0805
C8,C11,C12,
C14,C15

C16 Cap 470 nF ceramic 0805
C19 Cap 1.0 uF ceramic 0805

D1 Diode 1A D0214AC
LED1 Led Green 1206

R1 Res 330 Ohm 0805/0603
R2,R4 Res 6.2 K for serial 0603
R3 Res 4.3 K for serial 0603
R8 Res 10 K for /MCLR 0603
R9 Res 470 Ohm for /MCLR 0603

IC1 IC pic32MZEF 100 pin tqfp/14mm
IC2 IC MCP2221a tssop
VR1 Regr 7805 5V TO-220
VR2 Regr TC1262-3.3 3.3v SO-223
X1 IC Oscillator 24 MHz
eg Abracon ASDMB-24.000MHz-LC-T

-Assorted hardware-
1 Barrel socket for powerlead
1 pin header, 6 pin RA, for ICSP/pickit3
4 26-pin sockets or pin headers (use dual-row 13 pin, remove a pin)
2 USB mini-B smd connectors

-Optionals-
[ For clean A/D measurements ]
R7 Res 10 Ohm AD supply (replaces link) 0603
C4 Cap 10 uF AD supply filter 0805
[ Direct USB ]
U1 Res 100 K Pullup (not required?) 0603
U3 Res 1 K USB power sense 0603

[also mcp2200 anciliaries if used instead of 2221a.]

Pcb's can be made by oshpark or pcbway, both are pretty reasonable.

Edited by chronic 2017-01-04
 
JohnS
Guru

Joined: 18/11/2011
Location: United Kingdom
Posts: 4304
Posted: 01:00am 04 Jan 2017
Copy link to clipboard 
Print this post

I don't have much input on price except the obvious one that it's easy to buy pre-built very cheap boards - some with less speed/memory/etc, some with more. At the low end, maybe Arduino or various STM8/STM32, at the middle maybe RPi Zero, then maybe A20 and RPi 3.

If Microchip charge a lot for their PIC32MZ CPUs then I see no way for MZ boards to compete, so I suppose Microchip will have to cut their prices or get very few sales.

MMBasic users are a very small market so I suppose choosing MZ may just mean accepting whatever price Microchip charge until (if?) they realise what the price needs to be.

John
 
isochronic
Guru

Joined: 21/01/2012
Location: Australia
Posts: 689
Posted: 03:26am 04 Jan 2017
Copy link to clipboard 
Print this post

I think it is the other way round. Given the hype and actuality of
arduino, Pi, etc, microchip can name the price and still sell
a lot - mainly to corporate and government..with a dozen or so billion chip sales overall, I don't think a few hobbyists will be much of a factor
 
isochronic
Guru

Joined: 21/01/2012
Location: Australia
Posts: 689
Posted: 04:38am 04 Jan 2017
Copy link to clipboard 
Print this post

the pcb -






 
WhiteWizzard
Guru

Joined: 05/04/2013
Location: United Kingdom
Posts: 2966
Posted: 07:05am 04 Jan 2017
Copy link to clipboard 
Print this post

Stuart,

A nice PCB layout there! What are the PCB dimensions in mm please?

WW
 
WhiteWizzard
Guru

Joined: 05/04/2013
Location: United Kingdom
Posts: 2966
Posted: 07:14am 04 Jan 2017
Copy link to clipboard 
Print this post

Stuart,

I forgot to mention that I would like to offer to sell this PCB on micromite.org (assuming you are ok with that). Also part/full assembled modules for those unable to solder SMD.

Hopefully this will help give this nice MicroMite design more exposure beyond TBS.

WW

 
isochronic
Guru

Joined: 21/01/2012
Location: Australia
Posts: 689
Posted: 12:21pm 04 Jan 2017
Copy link to clipboard 
Print this post

Thanks ! Dimensions are just under 50x75 mm,
I retain the copyright of course but apart from that, the design
is free for use up to the first 100, , I'll review
things at that stage. Go for it !
 
isochronic
Guru

Joined: 21/01/2012
Location: Australia
Posts: 689
Posted: 10:41pm 08 Jan 2017
Copy link to clipboard 
Print this post

I should point out, it is intended as a fairly generic
board, and should run a range of MZ software.

The USB wiring should also support USB hosting vie USB "on-the-go", so
theoretically USB client devices could be plugged in using an
cable/socket adaptor. I am starting a separate USB thread for that.
 
isochronic
Guru

Joined: 21/01/2012
Location: Australia
Posts: 689
Posted: 06:21pm 09 Jan 2017
Copy link to clipboard 
Print this post

Using the MZ A-D converter - a quick trial, looking at the 32 kHz from a
RTC chip and displaying in TeraTerm -




It shows about ten cycles of 32 kHz, ie about a third of a millisecond,
using 256 points, which points to about 3 x 1000 x 256 = ca 750000
measurements/sec. (12 bits too..good stuff !!)

It is taking a short cut though , ie no USB. To synchronize with the USB
maintenance will be quite involved so that will have to wait for a while.

(ed)
The "zadacq" routine is just a loop getting measurements and loading the array
of 16-bit integers. The rest is initializing, screen, etc.

eg


PROGRAM sdistoburstMZ

INTEGER*2 dat(256)
CALL tekinit ( )
CALL tekrect ( )
CALL acquiredat ( dat )
CALL tekplot ( dat )
PRINT *,

END

SUBROUTINE acquiredat ( acdat )
ZADACQ acdat
RETURN
END

...





Edited by chronic 2017-01-29
 
isochronic
Guru

Joined: 21/01/2012
Location: Australia
Posts: 689
Posted: 12:53pm 28 Jan 2017
Copy link to clipboard 
Print this post



BTW I have a few spare boards (they have slight cosmetic imperfection
in the silkscreen), if anyone wants one PM etc.
 
bigmik

Guru

Joined: 20/06/2011
Location: Australia
Posts: 2980
Posted: 02:43pm 28 Jan 2017
Copy link to clipboard 
Print this post

GDay Stu, All,

I can confirm these look a very nice board (I have 2 but yet to build them)

I think that this board could benefit from a daughter board to bring out suitable headers for various connectors, for example a 40 pin header for the 5"/7" displays and a 14pin for the SPI displays. As well as ps2 connectors etc.

Do you have plans for such a board? I am considering doing one for it but I do not want to step on your toes if you have plans for such a board..

As I have mentioned before I have been looking at a MuP 100 but I wasn't able to fit all I wanted into a 50 x 50 board ( I was over confident and too cocky I think .. It. Just will not fit ) .

What do you think Stu?

Regards,

Mick
Mick's uMite Stuff can be found >>> HERE (Kindly hosted by Dontronics) <<<
 
isochronic
Guru

Joined: 21/01/2012
Location: Australia
Posts: 689
Posted: 03:47pm 28 Jan 2017
Copy link to clipboard 
Print this post

That's a good idea, it would give flexibility too. My interest is mainly
the analog side - the MZ A/D converter is phenomenal. I am looking at the analog setup to try to decide which to use.. it looks like there are 5 dedicated A/D converters accessing a few pins each, and another shared that is more spread out. I am thinking of a small shielded analog board with buffers/opamps etc, but that would be separate from digital.
It would be good to keep port B and the PMD ports as complete sets. Apart from that I haven't progressed the digital i/o side at all (and haven't keep up with the
info needed), if you do that it would be great . Have a bash ! Edited by chronic 2017-01-30
 
bigmik

Guru

Joined: 20/06/2011
Location: Australia
Posts: 2980
Posted: 05:28pm 29 Jan 2017
Copy link to clipboard 
Print this post

GDay Stu,

I might just do that.. I think, at least at this stage, it might be the best approach for me to do a daughter board for the sn-7x.

Kind Regards,

Mick
Mick's uMite Stuff can be found >>> HERE (Kindly hosted by Dontronics) <<<
 
isochronic
Guru

Joined: 21/01/2012
Location: Australia
Posts: 689
Posted: 02:03pm 30 Jan 2017
Copy link to clipboard 
Print this post

To float an idea, it would be good maybe to put multiple-I2Cs and/or SD adapters on a active buffer card which could then use spi for a fast burst transfer to the main board?
I had been toying with the use of (sound of being dragged over broken glass)
an arduino variant, but I guess a micromite would be well suited as well (?)

edit - in other words, splitting the processor function from the anciliaries. Eg A "fast bridge" would handle fast digital io
like lcd updates, and a "slow bridge" to collate the slow i2c and sd card
data flow in buffers.

Edited by chronic 2017-02-05
 
isochronic
Guru

Joined: 21/01/2012
Location: Australia
Posts: 689
Posted: 01:00am 04 Feb 2017
Copy link to clipboard 
Print this post

I have been asked if the usb-serial connection can use a pic1455
instead of a mcp2221a -

I *think* the mcp2221a is based on a pic16f1455 or very similar,
with proprietary microchip code running on it. The price is very similar.
So, as far as the serial comms are concerned, it should be OK.
As an experiment I built one of Micks Mup3, (not bad Mick!) using a 1455
(and with software that usually ran via a mcp220/2221) and it seems ok. There is a difference in that the 1455 serial -> pic line seems to default to low at least until comms establish, whereas other chips ('2221a, etc) set it high as a default.

The main difference is, the '2221a does not have the programming code.
Personally I think a finished reliable pcb should not require reprogramming
routinely, it is like building a Ferrari and then adding an engine crane to it so the engine can be replaced easily !!
 
WhiteWizzard
Guru

Joined: 05/04/2013
Location: United Kingdom
Posts: 2966
Posted: 01:14am 04 Feb 2017
Copy link to clipboard 
Print this post

  chronic said  . . . it is like building a Ferrari and then adding an engine crane to it so the engine can be replaced easily !!


Oh, a bit like this you mean . . .


 
     Page 1 of 2    
Print this page
The Back Shed's forum code is written, and hosted, in Australia.
© JAQ Software 2026