Home
JAQForum Ver 24.01
Log In or Join  
Active Topics
Local Time 10:42 20 Feb 2026 Privacy Policy
Jump to

Notice. New forum software under development. It's going to miss a few functions and look a bit ugly for a while, but I'm working on it full time now as the old forum was too unstable. Couple days, all good. If you notice any issues, please contact me.

Forum Index : Microcontroller and PC projects : Arduino Battery Voltage Controlled Relays

     Page 1 of 2    
Author Message
Madness

Guru

Joined: 08/10/2011
Location: Australia
Posts: 2498
Posted: 01:28am 09 Feb 2017
Copy link to clipboard 
Print this post

I am starting this thread to help gpalterpower build an Arduino based device to switch his hot water heater on and disconnect a grid tie inverter when the voltage is getting too high on his solar battery bank.

Here is a list of parts that are required, these are from suppliers that I have chosen after a quick search of AliEpress, you may find better quality and or cheaper if you do enough searching.

Arduino Uno I know a Nano will do the job for about 1 dollar less but the Uno is easier to learn for a newbie
Prototyping Shield
Solid State Relay 2 off required
Heat Sink For SSR 2 Off required
1 30K 0.5W resistor
1 5k 0.5W resistor
1 10k 0.5W resistor
1 120 Ohm 5W resistor
1 5.6V 1W Zener diode
1 TIP35C TRANSISTOR
1 100uf 63V electrolytic capacitor
1 100nf Ceramic Disc Capacitor, 50V
1 Monolithic Ceramic Chip Capacitor 10UF 50V

I think that is everything, this includes the voltage regulator to run it off the battery bank voltage. Only hardware change needed for different battery voltages is 30K resistor.

12V 15K
24V 30K
48V 60K

What we are setting out to do is turn on the SSR at a preset voltage in the Arduino to turn the hot water system and then at another slightly higher level turn off the GTI Inverter that is back feeding charge into the batteries via the DC off grid inverter. This can be programmed for any voltage level and also will include time delays for turn off and to turn back on to avoid rapid switching.

Using an SSR will also allow the ability to use pulse width modulation to turn it on and off rapidly at a controlled rate to regulate the battery voltage at a set level rather hard on or off and causing voltage fluctuations.Edited by Madness 2017-02-10
There are only 10 types of people in the world: those who understand binary, and those who don't.
 
Madness

Guru

Joined: 08/10/2011
Location: Australia
Posts: 2498
Posted: 01:59am 09 Feb 2017
Copy link to clipboard 
Print this post

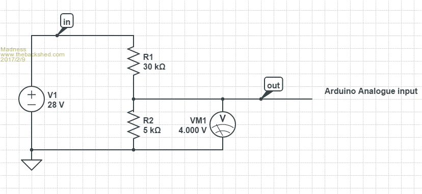
Here is the first part of the circuit




There are only 10 types of people in the world: those who understand binary, and those who don't.
 
panky

Guru

Joined: 02/10/2012
Location: Australia
Posts: 1117
Posted: 12:53pm 09 Feb 2017
Copy link to clipboard 
Print this post

@Madness

Looks like an interesting project. With the regulator to supply power to the Arduino, you may have to do it in a couple of steps to keep the voltage drop across the regulator down as 28V down to 5V leaving 23V across the regulator will limit the current you can draw without over reaching the power capabilities of the regulator. Maybe a 28V to 15V reg that then feeds a 5V reg?

Are you intending to have any form of display on the system? If so, the Micromite family may be worth considering in lieu of the Arduino - it can do evrything the Arduino can as far as analogue inputs and it is much simpler to program a really nice display with all the built in LCD panel display commands using the inbuilt Basic interpreter. There are versions with an Arduino shield interface - see the CircuitGizmos site - so a relay shield could be used.

Lots of help here on the Back Shed for design and implimentation. We are a bit biased here toward the Micromite and MMBasic but which ever way you go, good luck with the project and by all means ask questions.

Doug.

... almost all of the Maximites, the MicromMites, the MM Extremes, the ArmMites, the PicoMite and loving it!
 
gpalterpower

Senior Member

Joined: 19/07/2009
Location: Australia
Posts: 175
Posted: 09:08pm 09 Feb 2017
Copy link to clipboard 
Print this post

Thanks Madness,
Next time I go to town Ill pick the parts up from Autobarn.


Marcus
if it aint broke dont fix it!!
 
Madness

Guru

Joined: 08/10/2011
Location: Australia
Posts: 2498
Posted: 10:33pm 09 Feb 2017
Copy link to clipboard 
Print this post

  panky said   @Madness

Looks like an interesting project. With the regulator to supply power to the Arduino, you may have to do it in a couple of steps to keep the voltage drop across the regulator down as 28V down to 5V leaving 23V across the regulator will limit the current you can draw without over reaching the power capabilities of the regulator. Maybe a 28V to 15V reg that then feeds a 5V reg?

Are you intending to have any form of display on the system? If so, the Micromite family may be worth considering in lieu of the Arduino - it can do evrything the Arduino can as far as analogue inputs and it is much simpler to program a really nice display with all the built in LCD panel display commands using the inbuilt Basic interpreter. There are versions with an Arduino shield interface - see the CircuitGizmos site - so a relay shield could be used.

Lots of help here on the Back Shed for design and implimentation. We are a bit biased here toward the Micromite and MMBasic but which ever way you go, good luck with the project and by all means ask questions.

Doug.


Hi Doug,

I am going to use the same circuit as Oztules for the power supply in the Ozinverter control board. It has no problem delivering 5V from a 48 volt battery bank which is quite often up near 60 volts while charging.

As for micromites, I have no experience with them other than with fly spray. The Arduino's are cheap at around $5 so I don't see that you would save much any way. A display can be added, but at this point I am just trying to keep it simple as Marcus is a complete newbie to microcontrollers.
There are only 10 types of people in the world: those who understand binary, and those who don't.
 
MicroBlocks

Guru

Joined: 12/05/2012
Location: Thailand
Posts: 2209
Posted: 11:05pm 09 Feb 2017
Copy link to clipboard 
Print this post

I think the fact that it has to be simple is a huge point for a micromite as the language to control stuff is so much easier for a 'newbie'.
I use arduino's often and they surely get the job done, it is just the development environment and the language (C/C++) that can be very steep for a beginner.

Microblocks. Build with logic.
 
Madness

Guru

Joined: 08/10/2011
Location: Australia
Posts: 2498
Posted: 12:24am 10 Feb 2017
Copy link to clipboard 
Print this post

Feel free to go ahead if you want I am just doing this to help him out in the way I know. I was going to write the code to do the job so all he has to do is upload it. I have not found the Arduino difficult, but please go ahead and do it with your micromites if you want to I did not realise that this is micromite forum.
There are only 10 types of people in the world: those who understand binary, and those who don't.
 
Clockmanfr

Guru

Joined: 23/10/2015
Location: France
Posts: 437
Posted: 12:36am 10 Feb 2017
Copy link to clipboard 
Print this post

Hi Madness,

Just you carry on with the Arduino. I will make one from your instructions.

I will point folk who ask me to here, most are absolute beginners, so don't worry about giving to much info, more info the better.

My philosophy .... keep it simple, make it robust, and keep it cost effective.


Everything is possible, just give me time.

3 HughP's 3.7m Wind T's (14 years). 5kW PV on 3 Trackers, (10 yrs). 21kW PV AC coupled SH GTI's. OzInverter created Grid. 1300ah 48v.
 
Madness

Guru

Joined: 08/10/2011
Location: Australia
Posts: 2498
Posted: 02:41am 10 Feb 2017
Copy link to clipboard 
Print this post

Okay here is the full circuit diagram, hopefully there are no mistakes.









This should all fit on the prototyping shield as per post 1. However the 2 SSR's will be seperate and you will need to allow room for a heatsink for the TIP35c.

I will also include a Serial 2X16 LCD display in the code, but it will work just the same with no display.

I will work on the code and then it will be ready to use when you have built the PCB.

I have made a PDF of the circuit that wil be easier to read.
2017-02-10_124644_Arduino_dump_controller.pdf

Edited by Madness 2017-02-11
There are only 10 types of people in the world: those who understand binary, and those who don't.
 
gpalterpower

Senior Member

Joined: 19/07/2009
Location: Australia
Posts: 175
Posted: 05:27pm 10 Feb 2017
Copy link to clipboard 
Print this post

Thanks Madness,

Was looking at the required parts thru Ali Express. Im just going thru ebay as I have a pay pal account there. Seems Ali Express dosent deal with PP.

Is this compatible. http://r.ebay.com/36f0lL. Do I need a lead for the board?

Marcus ps Thanks for the PDF.
if it aint broke dont fix it!!
 
Madness

Guru

Joined: 08/10/2011
Location: Australia
Posts: 2498
Posted: 06:48pm 10 Feb 2017
Copy link to clipboard 
Print this post

Hi Marcus,

So long as you have the right USB cable already that is fine, once you have it up and running you won't need it then. The Arduino will run off the USB but the circuit I have given you provides power directly from your battery bank.

You do need the USB cable to upload the programme to the Arduino.

The Arduino in the Ebay link is fine, would not hurt to get a couple as once you start playing with them you will find other things to do with it. Warning it can become addictive.
There are only 10 types of people in the world: those who understand binary, and those who don't.
 
gpalterpower

Senior Member

Joined: 19/07/2009
Location: Australia
Posts: 175
Posted: 02:40pm 11 Feb 2017
Copy link to clipboard 
Print this post

Madness,
I did notice that some came with a cable but it seemed they had a different output port other that a USB.

Like this one http://r.ebay.com/Q8c3xL . would this be better? Slightly more more expensive but would be here way sooner.

Marcus
if it aint broke dont fix it!!
 
johnmc
Senior Member

Joined: 21/01/2011
Location: Australia
Posts: 282
Posted: 12:24pm 12 Feb 2017
Copy link to clipboard 
Print this post

Good day,

Thanks Madness.
I am rounding up the parts required for the Arduino voltage control.
Cheers john

johnmc
 
JackS
Newbie

Joined: 04/03/2009
Location: New Zealand
Posts: 8
Posted: 05:14am 24 Apr 2018
Copy link to clipboard 
Print this post

Hi guys
Any updates? how did it work out?
Anybody try this circuit with PWM?
This looks like what I have been looking for
 
panky

Guru

Joined: 02/10/2012
Location: Australia
Posts: 1117
Posted: 06:00am 24 Apr 2018
Copy link to clipboard 
Print this post

Hi,

I too would be interested in how it all turned out? Also I would be very interested to see a full system diagram if that is possible?

Nice work.

panky
... almost all of the Maximites, the MicromMites, the MM Extremes, the ArmMites, the PicoMite and loving it!
 
George65
Guru

Joined: 18/09/2017
Location: Australia
Posts: 308
Posted: 06:37am 24 Apr 2018
Copy link to clipboard 
Print this post


If anyone is looking for a pre-built unit, I got a couple of these

Voltage monitors

and have been using them to control my Hot water heater from the solar with a GTI.

The unit monitors the line voltage in the circuit and when it hits a pre set level which is above the normal Voltage indicating the GTI is pumping power back into the grid, the unit activates and turns on the heater.

I am using it with a PWN controller atm and all is working perfectly. You could use this with a relay if you wanted to go direct without the PWM as the monitor is only rated for 6 amps so a relay will in most cases be required to drive the element at full power.

The unit has a hysteresis so when the voltage drops from the load of the heater it does not drop out again and keep switching on and off. The upper, lower and hysteresis levels are all configurable so you can set the thing anywhere you may need. There are different models to cover different voltages.

Very happy with the way these things are working and every bit as good as the units 20X more expensive I have seen for controlling water heaters.

If you are like me and have trouble with putting together Arduino or other electronic setups, These could be a solution even if as cheap as the DIY alternative.

 
Madness

Guru

Joined: 08/10/2011
Location: Australia
Posts: 2498
Posted: 06:59am 24 Apr 2018
Copy link to clipboard 
Print this post

  JackS said   Hi guys
Any updates? how did it work out?
Anybody try this circuit with PWM?
This looks like what I have been looking for


If you look here at this charge controller it will do PWM control of hot water systems etc running off 48VDC. You can buy 48V water heater elements on Aliexpress and other solar suppliers. There are PCBs that I am just about to get made and will also include RS485 which is handy if you want to control something up to 1,200M away.


What are you actually want to do Jack?Edited by Madness 2018-04-25
There are only 10 types of people in the world: those who understand binary, and those who don't.
 
JackS
Newbie

Joined: 04/03/2009
Location: New Zealand
Posts: 8
Posted: 09:03am 24 Apr 2018
Copy link to clipboard 
Print this post

Hi Madness
Thank you for your quick response. I'm after Dump controllers for 24 & 48 volt to prevent overcharging my Nicad batteries with Hydro, solar & a back up diesel driven smart drive if that makes any sense
This looks like something I might be able to build even though I've never done anything with a micro before
Unfortunately Ill be heading back home tomorrow & won't have internet for a few weeks
 
Madness

Guru

Joined: 08/10/2011
Location: Australia
Posts: 2498
Posted: 12:28pm 24 Apr 2018
Copy link to clipboard 
Print this post

The charge controller could be reconfigured as a dump controller, however do you need to dump power or if you reduce the incoming power with PWM will there be a problem?
There are only 10 types of people in the world: those who understand binary, and those who don't.
 
JackS
Newbie

Joined: 04/03/2009
Location: New Zealand
Posts: 8
Posted: 07:50pm 24 Apr 2018
Copy link to clipboard 
Print this post

I don't want to run the pelton wheel unloaded as the RPM And open circuit voltage go higher than I want
I like the idea of using the excess power from the hydro & solar for water heating.
120 volt water heating elements should work as a load 7.2r about 500 watt @60v for a 2kw 120v element judging buy my experiments with 240 volt elements
 
     Page 1 of 2    
Print this page
The Back Shed's forum code is written, and hosted, in Australia.
© JAQ Software 2026