Home
JAQForum Ver 24.01
Log In or Join  
Active Topics
Local Time 09:31 08 May 2026 Privacy Policy
Jump to

Notice. New forum software under development. It's going to miss a few functions and look a bit ugly for a while, but I'm working on it full time now as the old forum was too unstable. Couple days, all good. If you notice any issues, please contact me.

Forum Index : Microcontroller and PC projects : 1455 USB serial/ICSP module...

Author Message
Grogster

Admin Group

Joined: 31/12/2012
Location: New Zealand
Posts: 9954
Posted: 03:45pm 27 Oct 2017
Copy link to clipboard 
Print this post

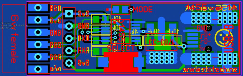
Here is my latest creation:









The board size is 43mm x 15mm - slightly smaller then an Arduino Nano.

The board incorporates the wonderful 1455 USB interface in a TSSOP chip, 3v3 regulator, USB socket, ICSP connection, serial connection, 3v3 and 5v outputs for powering external things.

The idea with the ICSP is that you solder a 6-way female header to the top or bottom of the board, and reinforce that with some epoxy if you feel the need. The edge-connector pads also have standard 2.54mm holes in them if you wanted to solder wires on instead, or perhaps make use of a long-legged female(header).

This is designed to be an expansion of the ASCII ICSP by Rob, that used the Nano module piggy-backed on an adaptor board. As with his module, this one plugs directly into your PIC32 project ICSP header.

What I really love about the 1455 interface is that not only is it your ICSP, but it also works as a USB-Serial adaptor too, so you get both in the one little chip.
The 1455 is faster to program PIC32 chips too then the Arduino units using the same pic32prog.exe programmer.(with no disrespect to the ASCII ICSP)

Please note that this is not quite finished yet - I need to provide PGD and PGC pads for initial programming of the 1455 chip....

I will be getting some of these when done though, so it might appeal to others.
I will post the Gerbers here when I am done, so others can get them made if they want. Apart from the regulator, which is SOT-223, all other components are 0805 size.

EDIT: Oh, and yes - the USB D+ and D- kinda need to be done at some point....Edited by Grogster 2017-10-29
Smoke makes things work. When the smoke gets out, it stops!
 
panky

Guru

Joined: 02/10/2012
Location: Australia
Posts: 1126
Posted: 04:34pm 27 Oct 2017
Copy link to clipboard 
Print this post

@G

Mode LED?

panky

... almost all of the Maximites, the MicromMites, the MM Extremes, the ArmMites, the PicoMite and loving it!
 
Grogster

Admin Group

Joined: 31/12/2012
Location: New Zealand
Posts: 9954
Posted: 04:39pm 27 Oct 2017
Copy link to clipboard 
Print this post

Yep. On the 1455 interface, one LED is used, and it can indicate different modes of operation, as well as doubling as a power-on LED too.
Smoke makes things work. When the smoke gets out, it stops!
 
GoodToGo!

Senior Member

Joined: 23/04/2017
Location: Australia
Posts: 188
Posted: 07:26pm 27 Oct 2017
Copy link to clipboard 
Print this post

Your skill set never ceases to amaze me Grogs.
Nice work mate

GTG!
...... Don't worry mate, it'll be GoodToGo!
 
Grogster

Admin Group

Joined: 31/12/2012
Location: New Zealand
Posts: 9954
Posted: 02:45pm 28 Oct 2017
Copy link to clipboard 
Print this post

Thanks.

I have almost finished this board, so will upload some new images and a ZIP file of the Gerbers and drill data soon-ish for anyone who is interested in getting any made.

Smoke makes things work. When the smoke gets out, it stops!
 
CircuitGizmos

Guru

Joined: 08/09/2011
Location: United States
Posts: 1427
Posted: 08:19am 29 Oct 2017
Copy link to clipboard 
Print this post

I made target power an option on the CG boards. That way there is no contention if your target has power. If your target isn't powered, the 1703 regulator might not be able to supply enough current for it.



http://circuitgizmos.com/gizmo-store/#!/USB-to-3-3V-serial-interface-with-PIC32-programming-capability/p/73229839
Micromites and Maximites! - Beginning Maximite
 
robert.rozee
Guru

Joined: 31/12/2012
Location: New Zealand
Posts: 2514
Posted: 01:39pm 29 Oct 2017
Copy link to clipboard 
Print this post

i'd strongly recommend providing for a pullup on RxI. i believe this should be a part of all 1455 designs as otherwise random noise can be picked up by the 1455's uart.


cheers,
rob :-)
 
Grogster

Admin Group

Joined: 31/12/2012
Location: New Zealand
Posts: 9954
Posted: 02:58pm 29 Oct 2017
Copy link to clipboard 
Print this post

Good point. Will do.
Smoke makes things work. When the smoke gets out, it stops!
 
Grogster

Admin Group

Joined: 31/12/2012
Location: New Zealand
Posts: 9954
Posted: 04:32am 20 Nov 2017
Copy link to clipboard 
Print this post

UPDATE:

First one!







All programmed and working like a charm. This version of the PCB does away with the 10k pullup on pin4 of the 1455, and places it instead on RXI as per Rob's earlier suggestion, and that seems to be working fine.

Loopback test to GFXterm works fine, but I have not yet used it to program a PIC32 chip, but plan to try that tonight.

The 1455 interface is MUCH faster then the Arduino Nano ASCII ICSP - perhaps Rob can elaborate on why that is, but there you go. Not raining on the ASCII ICSP that uses the Nano though - it has served me very well.

If anyone is interested in a Constructor's Pack for this, please post here and I can upload a zip file with Gerbers, drill data, layout file and layout viewer.Edited by Grogster 2017-11-21
Smoke makes things work. When the smoke gets out, it stops!
 
Bill7300
Senior Member

Joined: 05/08/2014
Location: Australia
Posts: 159
Posted: 04:49am 20 Nov 2017
Copy link to clipboard 
Print this post

Yes, please upload the Constructor's Pack, Grogs. It will probably become a Micromite classic.
Bill
 
Grogster

Admin Group

Joined: 31/12/2012
Location: New Zealand
Posts: 9954
Posted: 05:04am 20 Nov 2017
Copy link to clipboard 
Print this post

Here you go then:

1455 Interface Unit 1A - Constructors Pack. (3.7MB)

This contains Gerbers, layout file, layout file viewer, and BOM.
I think that is everything needed.
Smoke makes things work. When the smoke gets out, it stops!
 
vegipete

Guru

Joined: 29/01/2013
Location: Canada
Posts: 1168
Posted: 11:11pm 20 Nov 2017
Copy link to clipboard 
Print this post

  Grogster said  I think that is everything needed.
'1455 firmware? Drivers? Or links to the newest ones?
Visit Vegipete's *Mite Library for cool programs.
 
Bill7300
Senior Member

Joined: 05/08/2014
Location: Australia
Posts: 159
Posted: 12:11am 21 Nov 2017
Copy link to clipboard 
Print this post

I got a strange 404 message when I tried to download the Package, something about about not permitting me to download twice. I only tried the once. I'll try again later.
Bill
 
Grogster

Admin Group

Joined: 31/12/2012
Location: New Zealand
Posts: 9954
Posted: 12:26am 21 Nov 2017
Copy link to clipboard 
Print this post

@ Pete - good point! I will add that to the Constructors pack and re-post a link.

@ Bill - Not sure why that should be. Dropbox usually lets you download.

I will upload the new package to my website and link there instead.

Stay tuned.
Smoke makes things work. When the smoke gets out, it stops!
 
Grogster

Admin Group

Joined: 31/12/2012
Location: New Zealand
Posts: 9954
Posted: 12:40am 21 Nov 2017
Copy link to clipboard 
Print this post

OK, here you are - uploaded at my website now, so it should be there forever.
...or for as long as my website exists.

1455 Constructors Pack

I have put it right at the very top of the page, so you should see it no problems.

I have added the HEX file, the BAS updater example, and also PIC32PROG.EXE and Rob's awesome little GUI for pic32prog to the ZIP file, so I hope everything is there now!
Smoke makes things work. When the smoke gets out, it stops!
 
Bill7300
Senior Member

Joined: 05/08/2014
Location: Australia
Posts: 159
Posted: 01:02am 22 Nov 2017
Copy link to clipboard 
Print this post

Thanks Grogs, got it without problem from your website.
Bill
Bill
 
Grogster

Admin Group

Joined: 31/12/2012
Location: New Zealand
Posts: 9954
Posted: 12:23am 23 Nov 2017
Copy link to clipboard 
Print this post

Cool. It's probably better hosted there anyway, I was just being lazy using Dropbox.
Smoke makes things work. When the smoke gets out, it stops!
 
Print this page


To reply to this topic, you need to log in.

The Back Shed's forum code is written, and hosted, in Australia.
© JAQ Software 2026