Solar Mike Guru
 Joined: 08/02/2015 Location: New ZealandPosts: 1204 |
| Posted: 09:28pm 16 Mar 2026 |
Copy link to clipboard |
 Print this post |
|
At some point I will be moving to a 100v Lifepo4 setup, requiring 32 cell monitors on each bank; and there are two banks, so 64 cells for the BMS to keep track of.
The earlier version of the BMS used a Pixaxe 08M2-LE CPU on a small module, one for each cell, all talking back to a master via opto-isolated comms; his works really well, but is time consuming to build and test. Effectively there are multiple volt meters, so calibration can be an issue.
The system I used on the three banks of 8 x 6v cell 48v lead carbon batteries was a "flying capacitor" arrangement, where a small capacitor is switched across each cell in the bank, isolated from the bank then buffered and filtered for reading the capacitor voltage by a CPU. The capacitor is discharged and the cycle repeated for every cell in the bank. Simple in concept, single CPU volt meter, so calibration isn't an issue, using opti-mos dual mosfet relays as the selection switches, perhaps costs more but easier to build, slower than a CPU on each cell, but fast enough. However that setup could monitor groups of 8 cells, although expandable by serial connection to another 8, took up a lot of space.
My thought now is to use the "Flying Capacitor" arrangement, with each cells monitoring components placed on a small pcb soldered to the main CPU board, similar to the "1 CPU per cell", but less parts, so easier to make. Allow 16 cells for 48v, with an expansion port for another 16 in the future.
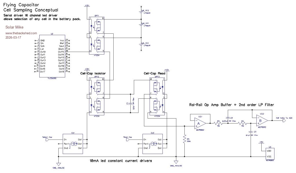
Here is a concept Block diagram for the setup:
 Each group of 16 cells uses a TL59282 serial input constant current shift register LED driver, each output allows selection of any cell using the AT224 opti-mos switch, a cell is selected, capacitor charged, isolated, them measured by the CPU. The timing has to be correct, to allow the switches to fully open\close and the capacitor charge to 100%. A mosfet discharges the capacitor after each measurement (not shown here), and the cycle repeats. After a full scan cycle, the CPU can then turn on any balancing loads to pull down any runners, wait several seconds, turn off all loads and do another cell scan.....
Load Selection: Using another TL59282 to control the load mosfets via a TLP3906 mosfet voltage driver.

Both serial chips use the same Data,Clock,Latch signals, each chip has a Blanking or output control input and that is used to turn either chip on or off; during voltage measurement phase the loads are turned off, otherwise on if any cell requires it.
I'm working on a pcb, more later.
Mike |
Solar Mike Guru
 Joined: 08/02/2015 Location: New ZealandPosts: 1204 |
| Posted: 03:09am 17 Mar 2026 |
Copy link to clipboard |
 Print this post |
|
Here is the first cut for the individual cell modules, each pcb 44x33mm, so 6 fit on a 100x100 board. The layout closely follows the conceptual drawing, with additional input cell short protection resistors R7/8, these are non critical as there is no voltage divider on Lifepo4 cells, I will prob use 3k3 1%. Two extra leds, each in series with the read and Load opto's indicate when a board is being addressed or balancing load activated.
Top:
 Bottom:

The CPU board 280x93mm hosts the 16 cell modules, with a expansion port for another 16, or more, as its serial driven with output buffering on the control wires. The 4 small relays provide isolated low current contacts for "Balancing, Pre-Charge, High Volts, On Load"; these are also serial driven using a TPIC6C595 power shift register, The fan output is for a small 120mm cooling fan sitting above the 16 load resistors.
Top:
 Bottom:
 As I don't have a full schematic for this, will so some more checks and send the gerbers off today. Hopefully it will be quicker to build and take up less space than the previous version.
Cheers Mike Edited 2026-03-17 13:17 by Solar Mike |