Home
JAQForum Ver 24.01
Log In or Join  
Active Topics
Local Time 23:33 09 Feb 2026 Privacy Policy
Jump to

Notice. New forum software under development. It's going to miss a few functions and look a bit ugly for a while, but I'm working on it full time now as the old forum was too unstable. Couple days, all good. If you notice any issues, please contact me.

Forum Index : Microcontroller and PC projects : PicoMite VGA Basic - new design

     Page 1 of 2    
Author Message
Mixtel90

Guru

Joined: 05/10/2019
Location: United Kingdom
Posts: 8512
Posted: 03:43pm 09 Nov 2023
Copy link to clipboard 
Print this post

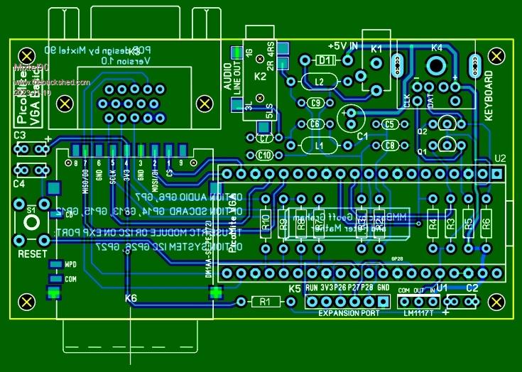
The result of last night's messing about.  :)

This is a PicoMite VGA, based on the PicoMite VGA Mini, that's been stripped down to almost the bare minimum. It's 90mm x 50mm and uses what I think are the easiest components to get. The only luxury is a 6-pin expansion port. 5 of the pins line up with those of the tiny RTC module so one of those can be easily fitted if required. It hangs out over the front edge of the PCB.



It should be very easy to build as there's no PCB cutting to do and SMD components are kept to a minimum. I could have used a through-hole audio jack, I suppose, but this one is very easy to fit.

Circuit & gerbers to follow.
Mick

Zilog Inside! nascom.info for Nascom & Gemini
Preliminary MMBasic docs & my PCB designs
 
Volhout
Guru

Joined: 05/03/2018
Location: Netherlands
Posts: 5663
Posted: 04:09pm 09 Nov 2023
Copy link to clipboard 
Print this post

Nice Mick,

This is what I had in mind.
Just looking at how the pins connect to the pico, the routing could be easier if you change the order of the connectors to K3(VGA)-K4-K2-K1. But this should be fine as well.
I wonder if the LM1117 package is corrcct to size.

Volhout
PicomiteVGA PETSCII ROBOTS
 
Mixtel90

Guru

Joined: 05/10/2019
Location: United Kingdom
Posts: 8512
Posted: 05:05pm 09 Nov 2023
Copy link to clipboard 
Print this post

It can now accept two different sizes of VGA connector and am alternative uSD push-push socket as an alternative.

I did consider that order for the connectors originally, but the positions of R2 & R3 seemed sensible so I based it on that. It's kept all signal wires pretty short.

The LM1117T looks too thin to me, but as it's stood on its legs it'll be fine. :)  I put the TO92 package on originally but they seem to be harder to get. I'm open to changing it though.
Mick

Zilog Inside! nascom.info for Nascom & Gemini
Preliminary MMBasic docs & my PCB designs
 
thwill

Guru

Joined: 16/09/2019
Location: United Kingdom
Posts: 4337
Posted: 06:00pm 09 Nov 2023
Copy link to clipboard 
Print this post



;-) Tom.
MMBasic for Linux, Game*Mite, CMM2 Welcome Tape, Creaky old text adventures
 
Mixtel90

Guru

Joined: 05/10/2019
Location: United Kingdom
Posts: 8512
Posted: 06:09pm 09 Nov 2023
Copy link to clipboard 
Print this post

LOL!
Excellent, Tom!  

This was produced for a particular reason though, otherwise I wouldn't have bothered.
Mick

Zilog Inside! nascom.info for Nascom & Gemini
Preliminary MMBasic docs & my PCB designs
 
Turbo46

Guru

Joined: 24/12/2017
Location: Australia
Posts: 1660
Posted: 08:03pm 09 Nov 2023
Copy link to clipboard 
Print this post

Nice but if you don't want to make room on the board for an RTC, could you rearrange the 'expansion port' so that the RTC module could be fitted UNDER the board rather than "hang over the front edge"? (yuck)

Bill
Keep safe. Live long and prosper.
 
Mixtel90

Guru

Joined: 05/10/2019
Location: United Kingdom
Posts: 8512
Posted: 08:41pm 09 Nov 2023
Copy link to clipboard 
Print this post

No, sorry. :) But if you want to put it under the board just fit the male header pins from the back instead of the front.

The RTC option is exactly that. This board isn't really designed for development work, it's intended to run programs that others have already written. Consequently there's normally not all that much use for a RTC.

If someone is using the expansion port as an I2C link then, of course, a RTC could form part of the external equipment or be piggy-backed onto the plug (which might look ugly).
Mick

Zilog Inside! nascom.info for Nascom & Gemini
Preliminary MMBasic docs & my PCB designs
 
phil99

Guru

Joined: 11/02/2018
Location: Australia
Posts: 2980
Posted: 09:05pm 09 Nov 2023
Copy link to clipboard 
Print this post

Some RTC modules have I2C pads on both ends so an overhanging RTC could be a bridge to another I2C module.
 
Mixtel90

Guru

Joined: 05/10/2019
Location: United Kingdom
Posts: 8512
Posted: 09:19pm 09 Nov 2023
Copy link to clipboard 
Print this post

I hadn't thought of that. :) I'd be surprised if the pins are in the right order though.

I'm not building flexibility into this board, there's no point. The option is there for a RTC module. You can plug a connector in and put one remotely instead if you prefer, or even a RTC + another Pico as an I2C slave.
Mick

Zilog Inside! nascom.info for Nascom & Gemini
Preliminary MMBasic docs & my PCB designs
 
Mixtel90

Guru

Joined: 05/10/2019
Location: United Kingdom
Posts: 8512
Posted: 05:31pm 10 Nov 2023
Copy link to clipboard 
Print this post

Revised PCB & Construction pack

PicoMite VGA Basic Construction pack.zip
Mick

Zilog Inside! nascom.info for Nascom & Gemini
Preliminary MMBasic docs & my PCB designs
 
Mixtel90

Guru

Joined: 05/10/2019
Location: United Kingdom
Posts: 8512
Posted: 09:38pm 10 Nov 2023
Copy link to clipboard 
Print this post

... and a nice little accessory for it. :)





EDIT:
Another possibility - a NES controller adapter.


Edited 2023-11-11 19:12 by Mixtel90
Mick

Zilog Inside! nascom.info for Nascom & Gemini
Preliminary MMBasic docs & my PCB designs
 
Martin H.

Guru

Joined: 04/06/2022
Location: Germany
Posts: 1345
Posted: 04:08pm 11 Nov 2023
Copy link to clipboard 
Print this post

  Mixtel90 said  ... and a nice little accessory for it. :)





EDIT:
Another possibility - a NES controller adapter.


so for SNES, just the Output changes from 1 to 2 Bytes so the software has to read 16 Bit


Edited 2023-11-12 02:09 by Martin H.
'no comment
 
Mixtel90

Guru

Joined: 05/10/2019
Location: United Kingdom
Posts: 8512
Posted: 04:29pm 11 Nov 2023
Copy link to clipboard 
Print this post

That's correct. That's the very same circuit I've been looking at. :)

Instead of resetting Latch after 8 clock pulses you reset it after 16.
Mick

Zilog Inside! nascom.info for Nascom & Gemini
Preliminary MMBasic docs & my PCB designs
 
thwill

Guru

Joined: 16/09/2019
Location: United Kingdom
Posts: 4337
Posted: 06:51pm 11 Nov 2023
Copy link to clipboard 
Print this post

  Mixtel90 said  Instead of resetting Latch after 8 clock pulses you reset it after 16.


Actually I think you can reset after 12 since there are 4 unused lines.

Best wishes,

Tom
MMBasic for Linux, Game*Mite, CMM2 Welcome Tape, Creaky old text adventures
 
Mixtel90

Guru

Joined: 05/10/2019
Location: United Kingdom
Posts: 8512
Posted: 07:28pm 11 Nov 2023
Copy link to clipboard 
Print this post

I'm not sure, but I think the original idea was to always run 16 clocks and just ignore the returned bits that you don't need. It's something I saw mentioned somewhere. It allows for any future expansion of the controllers (up to 16 bits, obviously). So s SNES controller would work on a NES (after a fashion) and vice versa.
Mick

Zilog Inside! nascom.info for Nascom & Gemini
Preliminary MMBasic docs & my PCB designs
 
Volhout
Guru

Joined: 05/03/2018
Location: Netherlands
Posts: 5663
Posted: 07:07pm 27 Nov 2023
Copy link to clipboard 
Print this post

Hi Mick,

The boards are ordered (5 pieces). This is what I am planning to ship to David as a kit for his channel, pre-loaded with the PETSCII ROBOTS...
Now I have to gather the parts. Thanks for providing a parts list. Very helpfull...

Thank you for your help.

Volhout
PicomiteVGA PETSCII ROBOTS
 
Mixtel90

Guru

Joined: 05/10/2019
Location: United Kingdom
Posts: 8512
Posted: 04:06pm 15 Dec 2023
Copy link to clipboard 
Print this post

If I've figured the connector out right, here's a version 2, which includes a WII controller connection.


Edited 2023-12-16 02:08 by Mixtel90
Mick

Zilog Inside! nascom.info for Nascom & Gemini
Preliminary MMBasic docs & my PCB designs
 
Hawk

Senior Member

Joined: 15/07/2021
Location: Australia
Posts: 151
Posted: 01:23am 17 Dec 2023
Copy link to clipboard 
Print this post

It looks very compact.  I know that you enjoy the art of PCB design, but I was wondering what your goals are for this design?
Is it sized to fit a particular case?
Is there a particular use case you are trying to solve.
Is the compactness of the PCB to keep the cost down?
The reason that I ask, I have the Silicon Chip design without any audio.  It’s in the custom 3D printed case published in this forum.
It meets most of my design requirements except for the following:
- no audio
- no joystick
- no reset button mounted on rear
- no power switch on rear
- no power LED on front
- no expansion for RTC
Now I know that when it was published, some of the goals would have been cost and simplicity.  They’re important if you’re planning to make lots of them or use them as an educational activity.  But for a deluxe model, those factors are not so important.
Then there’s the whole discussion about the form factor.  Where is it intended to sit on your desk.
Does it sit flat beside your monitor?
Is it wide enough to sit under your monitor?
Do you make a vertical stand for it to take up less desk space?  In this case, which cables are heavier and more likely to pull the case over?
Do cables come out of the case from everywhere, taking up more desk space, or only from the back?
Do you mount it on the back of your monitor, and only have the keyboard cable coming across your desk?
Anyway, I love that you continue to evolve the PCB design, I was just interested in you goals.
 
Volhout
Guru

Joined: 05/03/2018
Location: Netherlands
Posts: 5663
Posted: 08:07am 17 Dec 2023
Copy link to clipboard 
Print this post

Hi Hawk,

When the silicon chip design was published, there was no software that could do audio.
There is an expansion connector, so you can add all the above.
But, I like the fact that the board is designed to fit in a case

That is the reason that I use Peters 1.7 VGA design as my main workhorse. It has all you mention, except the rear side reset switch and the joystick. But there is a reset switch. It fits the same case as the CMM2 (did not check but probably also the CMM1, since the boards are very similar in size)

Volhout

P.s. the joystick interface on pico is not settled yet. There is Wii Classic, SNES,NES, all having different connectors. Mick has added Wii Classic to this mini design.

P.P.S. Mick, the gerbers of V2, are they available somewhere ?
Edited 2023-12-17 18:42 by Volhout
PicomiteVGA PETSCII ROBOTS
 
Mixtel90

Guru

Joined: 05/10/2019
Location: United Kingdom
Posts: 8512
Posted: 11:05am 17 Dec 2023
Copy link to clipboard 
Print this post

I'll sort the gerbers out for you. Probably later today. :)

This particular design (version 1) was to get sufficient on the board to be able to play games using the keyboard. It also had to be easy to build. No case was considered necessary as it's primarily a basic "hacker's" system. I kept the connections sensible (I think) so that a simple 3D printed case might be possible. The expansion connector includes 3V3, GND, GP26, GP27 & GP28 so there is enough to implement I2C controllers, NES controllers or analogue paddles. I've added a second expansion on V2, which gas 3V3, GND, GP0, GP1 & GP2. That would allow a controller of some sort while using the original expansion for a RTC.

If you want a nice, cased games box then there are others, including my PicoGAME designs which all fit the same Hammond enclosure (in "computer grey", black or a rather cool translucent blue!). You will always pay for a decent case though and it puts some people off. I had trouble in obtaining the CMM2 case at one time, the Hammond was easier and, believe it or not, cheaper to get. It also takes a 100mm x 100mm board nicely, which is available at a very cheap price from JLCPCB. :)

I'm just waiting for some WII connectors to test it with before I release PicoGAME version 4.
Mick

Zilog Inside! nascom.info for Nascom & Gemini
Preliminary MMBasic docs & my PCB designs
 
     Page 1 of 2    
Print this page
The Back Shed's forum code is written, and hosted, in Australia.
© JAQ Software 2026