Home
JAQForum Ver 24.01
Log In or Join  
Active Topics
Local Time 18:30 29 Apr 2026 Privacy Policy
Jump to

Notice. New forum software under development. It's going to miss a few functions and look a bit ugly for a while, but I'm working on it full time now as the old forum was too unstable. Couple days, all good. If you notice any issues, please contact me.

Forum Index : Microcontroller and PC projects : PicoMite: PicoGAME VGA development

     Page 14 of 31    
Author Message
vegipete

Guru

Joined: 29/01/2013
Location: Canada
Posts: 1168
Posted: 02:55pm 30 Apr 2022
Copy link to clipboard 
Print this post

Sprint Layout can import gerbers. Fills tend to be messed up, and thermals are strange, but the basic layout survives the process, including drill locations. From there, you can do what you like...
Visit Vegipete's *Mite Library for cool programs.
 
thwill

Guru

Joined: 16/09/2019
Location: United Kingdom
Posts: 4367
Posted: 03:00pm 30 Apr 2022
Copy link to clipboard 
Print this post

  al18 said  It would not be easy to interface two boards together, because of limitations of the PicoMiteVGA. Once you have fully assembled the PicoMiteVGA board, there are only 10 free GPIO pins. The others are dedicated to VGA, Sound, RTC, MicroSD card and PS/2 keyboard.


Except that a preliminary look by an ignoramus suggests the free pins are exactly the ones that Mick needs for wiring the controllers - not that suprising since the PicoGAME and PicoPETER are the same machine and firmware underneath.

Personally I think "my take" would work and I suspect it would be mechanically stable assuming there is enough clearance to mate the male and female 2x20s - since they've got 40 solder joints each they're probably a lot less flimsy than the edge connector on the ZX Interface 2.

It would probably fit in 50 x 100 (possibly shorter to avoid obstructing the SD card on the PicoPETER) so (assuming the boards can be etched/drilled to snap/cut) the other half of a JLPCB 100 x 100 board could be devoted to the footprint for a build it yourself NES controller (possibly dual-purpose so it can also be built with a cheap eBay analogue stick).

And "yes", I am inventing work for somebody else to do ... it's payback for Mick calling my bluff and designing the PicoGAME thus obliging me to spend time on it .

Best wishes,

Tom
MMBasic for Linux, Game*Mite, CMM2 Welcome Tape, Creaky old text adventures
 
al18
Senior Member

Joined: 06/07/2019
Location: United States
Posts: 236
Posted: 03:48pm 30 Apr 2022
Copy link to clipboard 
Print this post

I don’t see the point. The new extender PCB would cost the same as the PicoMite VGA game PCB - $2 plus shipping. The most expensive part on the later is the Pico at $4.00. The PicoMite VGA board is very inexpensive to build.
 
thwill

Guru

Joined: 16/09/2019
Location: United Kingdom
Posts: 4367
Posted: 04:06pm 30 Apr 2022
Copy link to clipboard 
Print this post

  al18 said  I don’t see the point. The new extender PCB would cost the same as the PicoMite VGA game PCB - $2 plus shipping. The most expensive part on the later is the Pico at $4.00. The PicoMite VGA board is very inexpensive to build.


Building "Boot to BASIC" computers, writing games for them and using obsolete NES and ATARI controllers makes very little sense either but "We few, we happy few, we band of brothers" are nevertheless prepared to pour our heart and souls into the idea .

Taking this as the premise then having a game controller add-on for the "standard" PicoMite VGA seems sensible, and if it exists then it would seem sensible for it to have the same standard (connections and behaviour) as the PicoGAME.

As to why someone doesn't just build a PicoGAME to go with their PicoPETER, some people don't want two boxes cluttering their desk where one would do, or just dip into games occasionally, or get some primal geeky pleasure of having an extra bit of PCB sticking out of the user port. I check the boxes for all three of these.

Best wishes,

Tom
Edited 2022-05-01 02:10 by thwill
MMBasic for Linux, Game*Mite, CMM2 Welcome Tape, Creaky old text adventures
 
Mixtel90

Guru

Joined: 05/10/2019
Location: United Kingdom
Posts: 8782
Posted: 04:21pm 30 Apr 2022
Copy link to clipboard 
Print this post

Remember that if you put 2 PCB designs on one piece of copper, even if it's a 100x100 piece and there are a couple of tracks linking them, JLCPCB will charge you $2 for one of them and about $4 for the other - they will be treated as two boards and you only get one at special offer price per order.

I'll have a look at importing Peter's gerbers as Vegipete has suggested.
Good point - Peter has probably used different pins for audio and SDcard as these are flexible. For that reason I can only work with what's left and software may not be compatible unless modified. TBH that's not really a great idea.

The PicoGAME VGA is *appreciably* cheaper to build than Peter's, even when you take the cost of the DB9M connectors into account. Both the PCB and the case are cheaper. Peter's is the better design if you want the expansion ports though.

Remember - once you plug an adapter board in you'll lose normal use of one or both of the expansion sockets. That's because I put pull-up and/or pull-down resistors on most of the pins.
Mick

Zilog Inside! nascom.info for Nascom & Gemini
Preliminary MMBasic docs & my PCB designs
 
Mixtel90

Guru

Joined: 05/10/2019
Location: United Kingdom
Posts: 8782
Posted: 08:42pm 30 Apr 2022
Copy link to clipboard 
Print this post

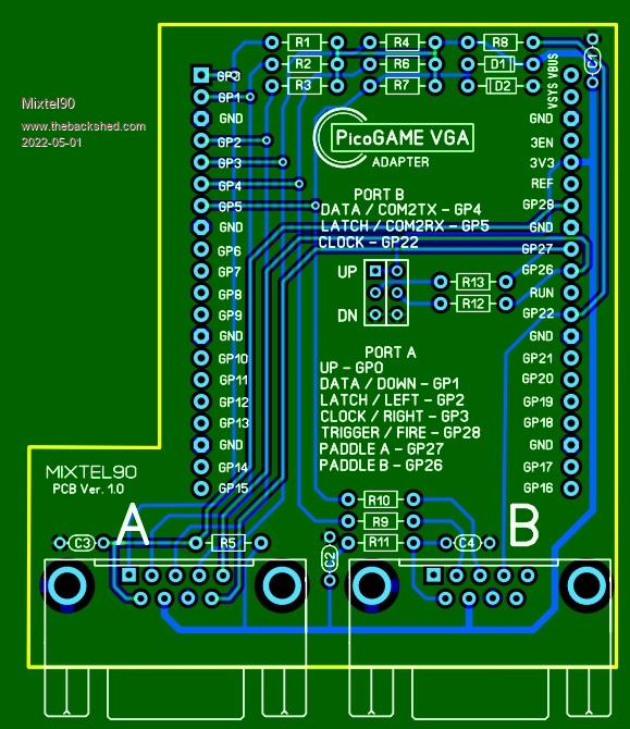
Done it. It's remarkably compatible with version 1.4 too. I also discovered that the silkscreen on the back of version 1.4 is wrong! lol Note that compatibility is with 1.4, not the prototype.



Port A takes Controllers or joysticks as before. All signals are the same except Trigger/Fire, which is now GP28. Peter has used GP14 and GP15 for I2C.

Port B takes Controllers or works as a COM port. All signals are the same except that there is no Paddle input (was GP28) and no Trigger/Fire (which isn't needed without the paddle).

Peter used GP6 and GP7 for audio so I've not needed to do anything with that (I used the same pins).
Mick

Zilog Inside! nascom.info for Nascom & Gemini
Preliminary MMBasic docs & my PCB designs
 
al18
Senior Member

Joined: 06/07/2019
Location: United States
Posts: 236
Posted: 08:57pm 30 Apr 2022
Copy link to clipboard 
Print this post

Seems like the 10k pull-ups to GP0-3 are missing. The 10k pull-ups for GP4, GP5 and GP22 are missing, along with the two BAT48 diodes on GP5.
 
Mixtel90

Guru

Joined: 05/10/2019
Location: United Kingdom
Posts: 8782
Posted: 09:18pm 30 Apr 2022
Copy link to clipboard 
Print this post

Oh, come on... I design two PCBs in one day and you complain about a few missing bits?  ;)

TBH I never even thought about them. It'll give me something to do tomorrow when I'm more awake.
Mick

Zilog Inside! nascom.info for Nascom & Gemini
Preliminary MMBasic docs & my PCB designs
 
al18
Senior Member

Joined: 06/07/2019
Location: United States
Posts: 236
Posted: 09:44pm 30 Apr 2022
Copy link to clipboard 
Print this post

Mick,
I really appreciate your designs.

I’ve studied your 1.4 schematic and construction notes a few times and appreciate all of your engineering magic to accommodate such a wide variety of joysticks, controllers and networking. It seems you could nearly plug in an Atari joystick to Port A, an NES controller to Port B and JS1 to the 5 pin connector - with the limitation that the Atari joystick trigger and JS1 are shared. Did you run out of pins for the JS1 trigger?
 
Turbo46

Guru

Joined: 24/12/2017
Location: Australia
Posts: 1692
Posted: 12:46am 01 May 2022
Copy link to clipboard 
Print this post

Mick,
What took you so long?  

Seriously that is amazing. I went to sleep thinking that you did not like the idea and woke up to seeing it done!   Very close to what I imagined. As Tom said, I don't want yet another box on my desk to go with all of the Maximites and the PicomiteVGA so this will be a great addition.

You're getting a bit like Peter - saying that it can't be done one minute and then doing it the next (did he say that the PicomiteVGA cannot do sprites?).

I will be ordering some of those when the dust settles on the design.

Thanks.

Bill
Keep safe. Live long and prosper.
 
Mixtel90

Guru

Joined: 05/10/2019
Location: United Kingdom
Posts: 8782
Posted: 09:16am 01 May 2022
Copy link to clipboard 
Print this post

I got the mole grips out and squeezed the rest of the bits onto the pcb.



circuit.pdf

Yes, al18, no pins left. One of these days I'll experiment with the pad underneath that gives access to the LED pin. :)

On Version 1.4 you can indeed connect stuff as you describe.
Port A - Atari joystick: GP0-up, GP1-down, GP2-left, GP3-right, GP14-trigger/fire
Port B - Controller: GP4-data, GP5-latch, GP22-clock
JS1 - GP26-Y, GP27-X, GP15-switch

GP15 does go to Port B, but the Controller doesn't use it. It's only there for if a paddle is being used on GP28.
You can't use the RTC if GP26 or GP27 are being used for something else though.
Mick

Zilog Inside! nascom.info for Nascom & Gemini
Preliminary MMBasic docs & my PCB designs
 
al18
Senior Member

Joined: 06/07/2019
Location: United States
Posts: 236
Posted: 04:42pm 01 May 2022
Copy link to clipboard 
Print this post

Mick,
Wow - thanks for the Pico Game VGA adapter board. Looks like another board I’ll need to build. I’m looking at Peter’s VGA board and it looks like the reset button is obscured by your game adapter board. Not a big deal, as I haven’t needed to use it yet. One thing you may want to adjust is the board profile around the notch. I can’t tell for sure, but it looks your board may contact IC2 on Peter’s board. You may want to trim the board where ‘Mixtel’ is on your board.

Thanks for answering on the trigger. On your schematic notes for the 1.4 board, you mention JS1 trigger is GP14, not GP15.
 
Mixtel90

Guru

Joined: 05/10/2019
Location: United Kingdom
Posts: 8782
Posted: 05:12pm 01 May 2022
Copy link to clipboard 
Print this post

My board fits with the DB9 connectors over the top of the 2x40 connector.

The board will be at the same height as the PicoMite - If IC2 is in the way tere must be plenty of lead length, just bend it over (It goes over the top of Q1 and Q2 as well - where it would be awkward to shorten it). Certainly, on my boards, a TO92 comes just to the top of the SIL sockets (about 9mm). That gives about another 2mm to the underside of the PCB.

The Reset button is partially obscured (by about 1mm), but you could still get to it easily. You can't use it if the system is cased anyway.

(Of course, I could ask why you want to pay more money go get Peter's board then pay again to get my adapter when you could have just got the PicoGAME VGA for the same price as the adapter alone. :) I can only assume you need the expansion positions that are taken up by the adapter board...  ;) )
Mick

Zilog Inside! nascom.info for Nascom & Gemini
Preliminary MMBasic docs & my PCB designs
 
al18
Senior Member

Joined: 06/07/2019
Location: United States
Posts: 236
Posted: 05:42pm 01 May 2022
Copy link to clipboard 
Print this post

I never installed the 2 x 20 pin connector on my board. The reason is only 10 pins were useable after fully populating the board.

I do have header pins soldered in the empty PicoMite positions, and was thinking of soldering the game adapter board on top without using female header pins. This would position the game adapter board about 0.1 inches above the VGA board.

IMHO I don’t think most people that want to use your game adapter board would solder the 2 x 20 pin connector on the board anyways, as all the pins are already being used.
 
Mixtel90

Guru

Joined: 05/10/2019
Location: United Kingdom
Posts: 8782
Posted: 06:39pm 01 May 2022
Copy link to clipboard 
Print this post

It's not really suitable for mounting any other way, sorry.
Mick

Zilog Inside! nascom.info for Nascom & Gemini
Preliminary MMBasic docs & my PCB designs
 
al18
Senior Member

Joined: 06/07/2019
Location: United States
Posts: 236
Posted: 07:13pm 01 May 2022
Copy link to clipboard 
Print this post

OK, don’t mind me.

I’m just trying to figure out what to do with unbuilt boards from JLCPCB…
 
Mixtel90

Guru

Joined: 05/10/2019
Location: United Kingdom
Posts: 8782
Posted: 07:36pm 01 May 2022
Copy link to clipboard 
Print this post

Give me a day or two and I'll see if I can shrink it. I won't be at home tomorrow so nothing is likely to happen until Tuesday at the earliest.

If you would be spending money to get 5 adapters to make them usable wouldn't you be better to get 5 PicoGAME VGA boards for the same money and keep/scrap/sell/give away the spare blank boards? You could give PicoGAMEs for Xmas. :)

I have a collection of unbuilt and wrongly specified boards from JLCPCB. Perhaps we should swap collections? lol  I've stopped worrying now. At their prices I don't bother about scrapping a few or using them for experiments before scrapping them.
Mick

Zilog Inside! nascom.info for Nascom & Gemini
Preliminary MMBasic docs & my PCB designs
 
al18
Senior Member

Joined: 06/07/2019
Location: United States
Posts: 236
Posted: 08:28pm 01 May 2022
Copy link to clipboard 
Print this post

Mick,
I already have the Pico VGA Game boards ordered and they’re in transit. I shouldn’t be ordering the Game adapter boards, but I might anyway. Too bad there aren’t computer user group meetings anymore - I miss those.
 
Mixtel90

Guru

Joined: 05/10/2019
Location: United Kingdom
Posts: 8782
Posted: 09:12pm 01 May 2022
Copy link to clipboard 
Print this post

Me too - but the last proper one I went to was a L-O-N-G time ago - about 1979 probably! There are "Maker" groups now, of course, who might be interested eventually. They already do things with Arduino and Raspberry Pi.
Mick

Zilog Inside! nascom.info for Nascom & Gemini
Preliminary MMBasic docs & my PCB designs
 
JohnS
Guru

Joined: 18/11/2011
Location: United Kingdom
Posts: 4304
Posted: 11:32am 02 May 2022
Copy link to clipboard 
Print this post

  Mixtel90 said  ... when you could have just got the PicoGAME VGA for the same price as the adapter alone. :)

Is there a final PCB etc for your PicoGAME VGA?

John
 
     Page 14 of 31    
Print this page
The Back Shed's forum code is written, and hosted, in Australia.
© JAQ Software 2026