Home
JAQForum Ver 24.01
Log In or Join  
Active Topics
Local Time 19:44 29 Apr 2026 Privacy Policy
Jump to

Notice. New forum software under development. It's going to miss a few functions and look a bit ugly for a while, but I'm working on it full time now as the old forum was too unstable. Couple days, all good. If you notice any issues, please contact me.

Forum Index : Microcontroller and PC projects : PicoMite: PicoGAME VGA development

     Page 15 of 31    
Author Message
Mixtel90

Guru

Joined: 05/10/2019
Location: United Kingdom
Posts: 8782
Posted: 11:49am 02 May 2022
Copy link to clipboard 
Print this post

Version 1.4 is the latest posted version. The silk screen on the back is wrong. I've since corrected 1.4 and 1.4A but not re-posted the gerbils yet (gerbils often object to being posted. I think it's something to do with the glue on the stamps). I'll see if I can do that when I get home later.

I had a USB stick crash yesterday and lost my entire TinyCAD folder (along with some Sprint Layout PCB designs). Luckily I think I've managed to rescue just about all the files from other places, but it's scary when something like that happens. We should all backup more, shouldn't we? I think all my PCB design and PicoMite stuff is on the RAID 1 NAS now.
Mick

Zilog Inside! nascom.info for Nascom & Gemini
Preliminary MMBasic docs & my PCB designs
 
thwill

Guru

Joined: 16/09/2019
Location: United Kingdom
Posts: 4367
Posted: 12:10pm 02 May 2022
Copy link to clipboard 
Print this post

  Mixtel90 said  Me too - but the last proper one I went to was a L-O-N-G time ago - about 1979 probably! There are "Maker" groups now, of course, who might be interested eventually. They already do things with Arduino and Raspberry Pi.


I'm a member of the North West RISCOS User Group which has monthly physical meetings. - unfortunately there are only a handful of us so it's continuation can't be taken for granted. I have little interest in RISCOS myself but members have general non-Windows interests.

Best wishes,

Tom
Edited 2022-05-02 22:43 by thwill
MMBasic for Linux, Game*Mite, CMM2 Welcome Tape, Creaky old text adventures
 
JohnS
Guru

Joined: 18/11/2011
Location: United Kingdom
Posts: 4304
Posted: 12:47pm 02 May 2022
Copy link to clipboard 
Print this post

  Mixtel90 said  Version 1.4 is the latest posted version. The silk screen on the back is wrong. I've since corrected 1.4 and 1.4A but not re-posted the gerbils yet (gerbils often object to being posted. I think it's something to do with the glue on the stamps). I'll see if I can do that when I get home later.

Definitely no hurry (I'm way too busy to build anything right now), it was just the few recent posts made me wonder about the situation.

John
 
Mixtel90

Guru

Joined: 05/10/2019
Location: United Kingdom
Posts: 8782
Posted: 07:33am 03 May 2022
Copy link to clipboard 
Print this post

@al18
This *will not* go smaller now. It'll either fit or it won't, I'm afraid. :)



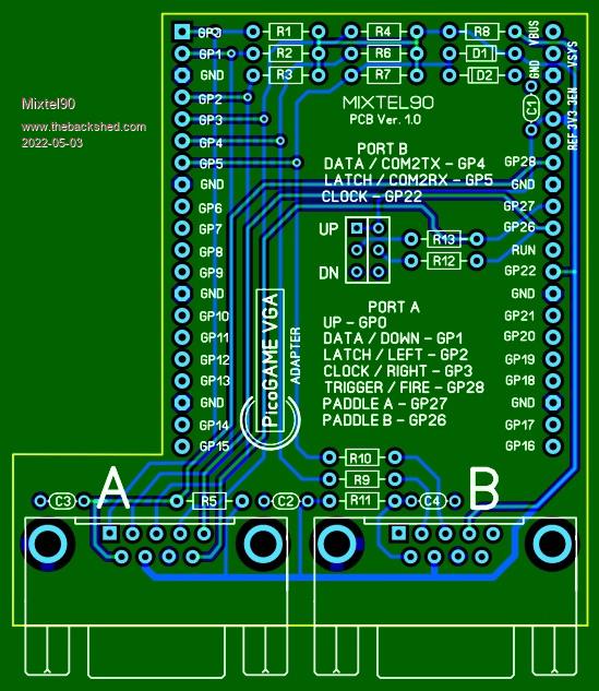
No schematic, I'm afraid. It's one of the things that got lost in the USB stick failure. Not very important anyway (but I'll need to sort out a parts list for you) as it's basically a Version 1.4 with the following differences:

Port A Trigger/Fire is GP28 instead of GP14
Port B has no analogue port (it was GP28)
Port B has no Trigger/Fire (it was GP15)

As GP28 has changed its function it no longer has a switchable pull-up/pull-down.

This adapter will fail both the prototype and the Version 1.4 test software due to GP28 moving house from Port B to Port A and GP14 and GP15 going walkies.

.zipPicoGAME Adapter 00-[XGerber.zip

.
Mick

Zilog Inside! nascom.info for Nascom & Gemini
Preliminary MMBasic docs & my PCB designs
 
Mixtel90

Guru

Joined: 05/10/2019
Location: United Kingdom
Posts: 8782
Posted: 07:55am 03 May 2022
Copy link to clipboard 
Print this post

Back on topic:
These are the latest releases. The screen printing on the back has been fixed. I *doubt* if anything will change now, but I have some version 1.4 boards on their way. The version 1.4A is very similar - details are in the Readme.

PicoGAME 14.zip

PicoGAME 14A.zip

.
Mick

Zilog Inside! nascom.info for Nascom & Gemini
Preliminary MMBasic docs & my PCB designs
 
al18
Senior Member

Joined: 06/07/2019
Location: United States
Posts: 236
Posted: 09:59am 03 May 2022
Copy link to clipboard 
Print this post

Mick,
Looks good - thanks. I like the circuit layout - will make it easier to troubleshoot during assembly.
 
JohnS
Guru

Joined: 18/11/2011
Location: United Kingdom
Posts: 4304
Posted: 12:32pm 03 May 2022
Copy link to clipboard 
Print this post

  Mixtel90 said  
.zipPicoGAME Adapter 00-[XGerber.zip

.

Damaged URL?

John
 
Mixtel90

Guru

Joined: 05/10/2019
Location: United Kingdom
Posts: 8782
Posted: 01:22pm 03 May 2022
Copy link to clipboard 
Print this post

Try this...

PicoGAME Adapter 00 gerber.zip
Edited 2022-05-03 23:24 by Mixtel90
Mick

Zilog Inside! nascom.info for Nascom & Gemini
Preliminary MMBasic docs & my PCB designs
 
JohnS
Guru

Joined: 18/11/2011
Location: United Kingdom
Posts: 4304
Posted: 01:59pm 03 May 2022
Copy link to clipboard 
Print this post

Works - thanks.

John
 
thwill

Guru

Joined: 16/09/2019
Location: United Kingdom
Posts: 4367
Posted: 11:08am 10 May 2022
Copy link to clipboard 
Print this post

Latest tat from China for the PicoGAME VGA:



Untested, but they look the part and it would probably be more expensive for the Chinese to get the workings wrong than right.

Fortunately my gut instinct proved to be correct in that the picture on AliExpress was correct and the description (white with USB connectors) was wrong.

       https://www.aliexpress.com/item/1005003590552924.html

Best wishes,

Tom
MMBasic for Linux, Game*Mite, CMM2 Welcome Tape, Creaky old text adventures
 
Mixtel90

Guru

Joined: 05/10/2019
Location: United Kingdom
Posts: 8782
Posted: 01:28pm 10 May 2022
Copy link to clipboard 
Print this post

I have one of those somewhere, but I don't know exactly where. That's why I've not tested using one either. :)
Mick

Zilog Inside! nascom.info for Nascom & Gemini
Preliminary MMBasic docs & my PCB designs
 
Mixtel90

Guru

Joined: 05/10/2019
Location: United Kingdom
Posts: 8782
Posted: 09:40am 11 May 2022
Copy link to clipboard 
Print this post

I received my Version 1.4 boards this morning. They look ok at first glance, but can't do anything further until later this evening.

There is a point about joysticks. Old ones will probably have developed oxidised contacts. The oxide layer is very thin, but is insulating and may not break down at 3V3 or 5V when the contact pushes closed. Wiping contacts are ok, as are most gold-plated contacts, but neither of these was common on joysticks. There is a way round this for joysticks that don't have electronics (rapid fire etc.) in them. Use them to switch about 30V-50V a few times at just a couple of mA. The voltage will break through the oxide layer and the contact will almost always work at 3V3 again. Unfortunately, for "clever" joysticks you'll have to take them to pieces and clean the contacts.
Mick

Zilog Inside! nascom.info for Nascom & Gemini
Preliminary MMBasic docs & my PCB designs
 
thwill

Guru

Joined: 16/09/2019
Location: United Kingdom
Posts: 4367
Posted: 09:47am 11 May 2022
Copy link to clipboard 
Print this post

  Mixtel90 said  I received my Version 1.4 boards this morning. They look ok at first glance, but can't do anything further until later this evening.


I've held off other than ordering what is hopefully the correct audio jack this time; I figured I would wait to see if there was a 1.5 board .


Best wishes,

Tom
MMBasic for Linux, Game*Mite, CMM2 Welcome Tape, Creaky old text adventures
 
Mixtel90

Guru

Joined: 05/10/2019
Location: United Kingdom
Posts: 8782
Posted: 11:03am 11 May 2022
Copy link to clipboard 
Print this post

I'll send you an audio jack or two if you like - I think I have some spares, I'll have to check later. I also have to check that things will fit...  :)
In theory 1.4 will also accept the surface mount version used on the CMM2. That's something else I need to check later.

Would you like a 1.4 board if they are ok? These are the first issue, with the incorrect screen printing on the back. Collector's edition, very rare. :)

The 1.5 version will probably look a lot like the 1.4A at the moment. lol
Mick

Zilog Inside! nascom.info for Nascom & Gemini
Preliminary MMBasic docs & my PCB designs
 
thwill

Guru

Joined: 16/09/2019
Location: United Kingdom
Posts: 4367
Posted: 11:50am 11 May 2022
Copy link to clipboard 
Print this post

  Mixtel90 said  I'll send you an audio jack or two if you like - I think I have some spares, I'll have to check later. I also have to check that things will fit...  :)
In theory 1.4 will also accept the surface mount version used on the CMM2. That's something else I need to check later.

Would you like a 1.4 board if they are ok? These are the first issue, with the incorrect screen printing on the back. Collector's edition, very rare. :)

The 1.5 version will probably look a lot like the 1.4A at the moment. lol


Hi Mick,

Thanks for the offer. Once you've tested it I would appreciate a 1.4 board "special edition" and an audio jack (mine are on the slow-boat, and may still be the wrong component). If you can spare a second board for me to forward onto @Volhout that would be appreciated too - when the time comes to order them I'll be pleased to send you some 1.4A/1.5 boards in return.

Don't forget the PM I sent you about the MX170s.

Best wishes,

Tom
Edited 2022-05-11 21:59 by thwill
MMBasic for Linux, Game*Mite, CMM2 Welcome Tape, Creaky old text adventures
 
Mixtel90

Guru

Joined: 05/10/2019
Location: United Kingdom
Posts: 8782
Posted: 12:50pm 11 May 2022
Copy link to clipboard 
Print this post

I hadn't forgotten - just not got round to sorting bits out. :)
Mick

Zilog Inside! nascom.info for Nascom & Gemini
Preliminary MMBasic docs & my PCB designs
 
thwill

Guru

Joined: 16/09/2019
Location: United Kingdom
Posts: 4367
Posted: 01:13pm 11 May 2022
Copy link to clipboard 
Print this post

  Mixtel90 said  I hadn't forgotten - just not got round to sorting bits out. :)


Great.

   - The MOSFETs are 2N7000 (not 700) - genuine Chinese stuff .
   - I can also spare you a couple of female VGA ports that fit the PicoGAME PCB too.

Best wishes,

Tom
MMBasic for Linux, Game*Mite, CMM2 Welcome Tape, Creaky old text adventures
 
al18
Senior Member

Joined: 06/07/2019
Location: United States
Posts: 236
Posted: 08:49pm 11 May 2022
Copy link to clipboard 
Print this post

I received my boards today also. The footprint for the power connector looks too small for my connector. Any problem using the USB A connector to supply power to the board?
 
thwill

Guru

Joined: 16/09/2019
Location: United Kingdom
Posts: 4367
Posted: 08:54pm 11 May 2022
Copy link to clipboard 
Print this post

  al18 said  Any problem using the USB A connector to supply power to the board?


I believe so; it's an output (for powering a VGA->HDMI adaptor or charging your phone) not an input.

Best wishes,

Tom
Edited 2022-05-12 06:55 by thwill
MMBasic for Linux, Game*Mite, CMM2 Welcome Tape, Creaky old text adventures
 
Mixtel90

Guru

Joined: 05/10/2019
Location: United Kingdom
Posts: 8782
Posted: 09:48pm 11 May 2022
Copy link to clipboard 
Print this post

It can be done, but with care. It bypasses the protection diode and any regulator in U1 position. If you are using the 1.4 board and the recommended USB connector then you'll be ok, but the prototype has the connector polarity wrong! It might be an idea not to fit the regulator and electrolytic until you've checked the polarity at its input. At least you'll know that you're safe then.

The power connectors are reasonable to find, just less common than the usual. I deliberately chose them because they are rarely used for any other voltage than 5V. The bigger ones often have 12V on them.
Mick

Zilog Inside! nascom.info for Nascom & Gemini
Preliminary MMBasic docs & my PCB designs
 
     Page 15 of 31    
Print this page
The Back Shed's forum code is written, and hosted, in Australia.
© JAQ Software 2026