Home
JAQForum Ver 24.01
Log In or Join  
Active Topics
Local Time 18:48 07 May 2026 Privacy Policy
Jump to

Notice. New forum software under development. It's going to miss a few functions and look a bit ugly for a while, but I'm working on it full time now as the old forum was too unstable. Couple days, all good. If you notice any issues, please contact me.

Forum Index : Microcontroller and PC projects : Explore-64 version 1D....

     Page 2 of 4    
Author Message
WhiteWizzard
Guru

Joined: 05/04/2013
Location: United Kingdom
Posts: 2967
Posted: 06:24am 21 Aug 2018
Copy link to clipboard 
Print this post

  TassyJim said   Half way there.
I was thinking of three pairs of pads that can be bridged with a solder blob to reinstate the "old" connections.

Not for me. The only time I use the USB is for testing other peoples problems.

Jim


Not quite following this reasoning.

If its a 'problem' with an 'old' E64, then the USB connection exists already.
If its a problem with this 'new' design then simply plug in a new daughter-board and you then have USB Comms connection to resolve the 'problem'.

One thing I have potentially just realised: If D+/D- are 'removed' to the USB socket then OPTION CONSOLE OFF would prevent comms tbetween the PIC1455 and the new E64; so IF you haven't set a OPTION KEYBOARD (and physically connected one), then you are potentially 'locked-out' of the MM+. It would need a firmware reload to recover (which you could now do) but you'd loose any program at the time of OPTION CONSOLE OFF was typed.

So possibly the pads that TassyJim refers to would help 'rescue' the scenario above in extreme cases where you needed the code intact (rather than lost via a Firmware update).

Hope I have got the above explained correctly!

Edited by WhiteWizzard 2018-08-22
 
palcal

Guru

Joined: 12/10/2011
Location: Australia
Posts: 2039
Posted: 06:35am 21 Aug 2018
Copy link to clipboard 
Print this post

Grogs,
Could you make the board bigger and keep the same I/O pin footprint, ie route the new tracks and place components outside the existing pins or is there no room for that on your MBs.

"It is better to be ignorant and ask a stupid question than to be plain Stupid and not ask at all"
 
WhiteWizzard
Guru

Joined: 05/04/2013
Location: United Kingdom
Posts: 2967
Posted: 06:40am 21 Aug 2018
Copy link to clipboard 
Print this post

@palcal

PCB cost would be higher.

Daughter-board also allows the 'MicroBridge' power requirements (albeit small) to be removed after all design work is done (i.e. for an 'end-solution' a few mAs are saved).

Any existing solution (in which there is limited space), can have an E64 swapped out with the new design.

 
Grogster

Admin Group

Joined: 31/12/2012
Location: New Zealand
Posts: 9954
Posted: 07:04am 21 Aug 2018
Copy link to clipboard 
Print this post

@ Paul - no room for that. It would look kinda odd/ugly anyway.

@ WW - Same thing could potentially happen with the E28 module or the latest E100 board too. Best to simply leave the console enabled at all times. Recovery would be by reflashing the firmware, as you point out. I will make the old USB pads a bit bigger and leave them on the new layout. They might prove useful at some point to someone - who knows.
Smoke makes things work. When the smoke gets out, it stops!
 
Azure

Guru

Joined: 09/11/2017
Location: Australia
Posts: 446
Posted: 07:09am 21 Aug 2018
Copy link to clipboard 
Print this post

Jim, nicely thought of before it was too late to do something about it or take into consideration.

Grogster, if you can wriggle 2 more 0.1" pins next to (0.1" away) the D+/D- you have going to the daughter board and route the chip USB pins to those then you could add a 2 pin header and if needed put in 2 jumper blocks between those and the daughter board connections (with the daughter board removed while using the USB port for data). Would allow for no daughter board operation or emergency recovery without having to reflash firmware.

Something like this (excuse the bad drawing)

Edited by Azure 2018-08-22
 
Grogster

Admin Group

Joined: 31/12/2012
Location: New Zealand
Posts: 9954
Posted: 07:11am 21 Aug 2018
Copy link to clipboard 
Print this post

Nice idea, Azure, but no room(crystal is in the way). Board is pretty tight now.

EDIT: I will have a look and see though, as that is a very nice idea.Edited by Grogster 2018-08-22
Smoke makes things work. When the smoke gets out, it stops!
 
Azure

Guru

Joined: 09/11/2017
Location: Australia
Posts: 446
Posted: 07:13am 21 Aug 2018
Copy link to clipboard 
Print this post

I have seen what you can do... there is mils' in there to spare

It could be on the inside of the daughter board connector as I drew, since the header with socket of the daughter board would clear it.Edited by Azure 2018-08-22
 
WhiteWizzard
Guru

Joined: 05/04/2013
Location: United Kingdom
Posts: 2967
Posted: 07:15am 21 Aug 2018
Copy link to clipboard 
Print this post

@Azure,

Nice thinking, but I believe you would need Vusb jumper too. This then 'feels' like too many jumpers to set for a 'novice user' i.e. looks 'scary'.



@Grogster, Totally agree about the E28 and E100. I was just trying to think of any 'negatives' in doing this approach and that is the only thing I can think of.

 
Azure

Guru

Joined: 09/11/2017
Location: Australia
Posts: 446
Posted: 07:17am 21 Aug 2018
Copy link to clipboard 
Print this post

Thinking out loud here, but can't VUSB be always connected, it would be if you were running just a USB power cable with no data wouldn't it?
 
Grogster

Admin Group

Joined: 31/12/2012
Location: New Zealand
Posts: 9954
Posted: 07:21am 21 Aug 2018
Copy link to clipboard 
Print this post

Interesting idea, Azure. Your thoughts WW?
Smoke makes things work. When the smoke gets out, it stops!
 
WhiteWizzard
Guru

Joined: 05/04/2013
Location: United Kingdom
Posts: 2967
Posted: 07:23am 21 Aug 2018
Copy link to clipboard 
Print this post

  Azure said   Thinking out loud here, but can't VUSB be always connected, it would be if you were running just a USB power cable with no data wouldn't it?


I was wondering that too - just purely to minimise quantity of 'jumpers'. In theory it will work; just not sure at the moment as to what are the disadvantages (if any).
 
JohnS
Guru

Joined: 18/11/2011
Location: United Kingdom
Posts: 4315
Posted: 07:24am 21 Aug 2018
Copy link to clipboard 
Print this post

  Grogster said   Why don't we go down to die-level, and have the PIC32 and 1455 along with all passives on the same chip!!!!!!

I guess the passives can't be, but the 1455 or approx equivalent could be and would improve on the painful USB etc.

Not gonna happen, though :(

John
 
WhiteWizzard
Guru

Joined: 05/04/2013
Location: United Kingdom
Posts: 2967
Posted: 07:24am 21 Aug 2018
Copy link to clipboard 
Print this post

Think Geoff or Peter need to confirm any disadvantages in Vusb being tied high all the time!
 
WhiteWizzard
Guru

Joined: 05/04/2013
Location: United Kingdom
Posts: 2967
Posted: 07:26am 21 Aug 2018
Copy link to clipboard 
Print this post

Another thought:

What if you reverse things a bit and have D+ and D- always connected and only Jumper Vusb??
 
TassyJim

Guru

Joined: 07/08/2011
Location: Australia
Posts: 6515
Posted: 07:31am 21 Aug 2018
Copy link to clipboard 
Print this post

  WhiteWizzard said   Another thought:

What if you reverse things a bit and have D+ and D- always connected and only Jumper Vusb??

That would have two USB connections in parallel. I wouldn't like to see that.

Jim
VK7JH
MMedit
 
WhiteWizzard
Guru

Joined: 05/04/2013
Location: United Kingdom
Posts: 2967
Posted: 07:35am 21 Aug 2018
Copy link to clipboard 
Print this post

But wouldn't the Vusb act like a 'Chip-Select' for the MM PIC and hence the D+ and D- be ignored?

I am tempted to try it out just to see what happens but I am meant to be getting ready to go out (but this thread is very interesting ). The Boss will tell me off soon so I may suddenly 'disappear'!!
 
matherp
Guru

Joined: 11/12/2012
Location: United Kingdom
Posts: 11286
Posted: 07:35am 21 Aug 2018
Copy link to clipboard 
Print this post

  Quote  Think Geoff or Peter need to confirm any disadvantages in Vusb being tied high all the time!


Slows down processing slightly as MMBasic only checks for USB input if VUSB high
 
Grogster

Admin Group

Joined: 31/12/2012
Location: New Zealand
Posts: 9954
Posted: 07:35am 21 Aug 2018
Copy link to clipboard 
Print this post

Neither would I.

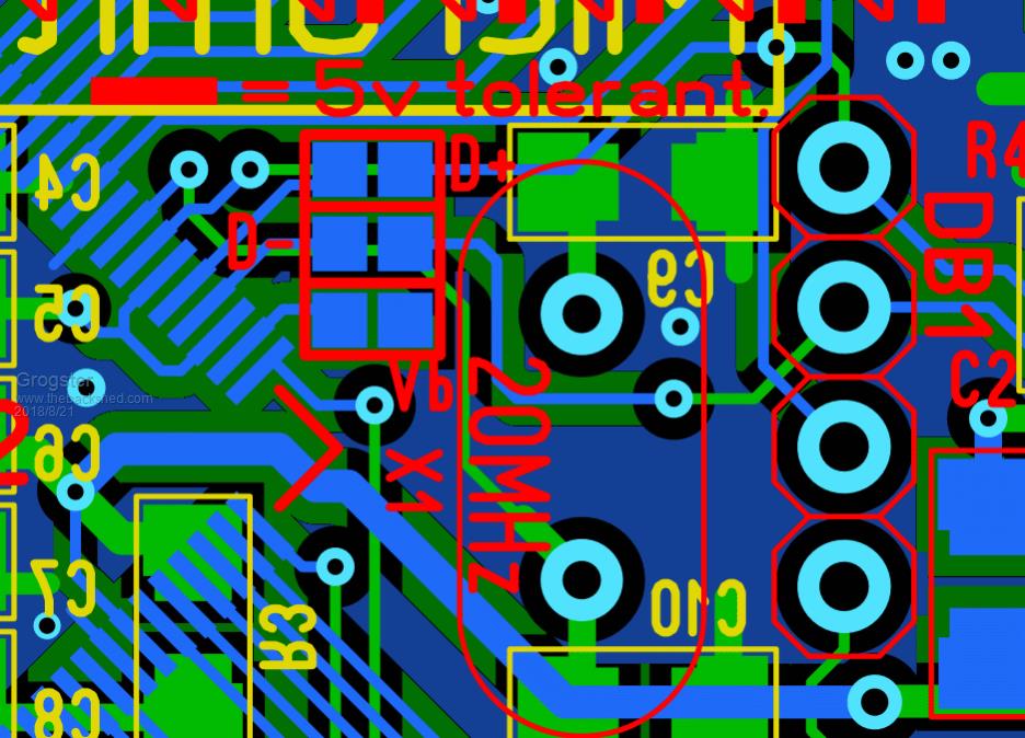
This is what I have so far:





I have not yet routed Vbus, and it's gonna be tight. I would love to be able to omit that one, and connect it permanently. We just need to know if that is OK to do or not.
Smoke makes things work. When the smoke gets out, it stops!
 
WhiteWizzard
Guru

Joined: 05/04/2013
Location: United Kingdom
Posts: 2967
Posted: 07:37am 21 Aug 2018
Copy link to clipboard 
Print this post

  matherp said  Slows down processing slightly as MMBasic only checks for USB input if VUSB high


Thanks Peter. Is it significant to worry about, or do you think tying Vusb high will have a negligible affect only?
 
matherp
Guru

Joined: 11/12/2012
Location: United Kingdom
Posts: 11286
Posted: 07:46am 21 Aug 2018
Copy link to clipboard 
Print this post

  Quote  Is it significant to worry about


Yes - no reason to give away performance
 
     Page 2 of 4    
Print this page
The Back Shed's forum code is written, and hosted, in Australia.
© JAQ Software 2026