Home
JAQForum Ver 24.01
Log In or Join  
Active Topics
Local Time 21:46 05 May 2026 Privacy Policy
Jump to

Notice. New forum software under development. It's going to miss a few functions and look a bit ugly for a while, but I'm working on it full time now as the old forum was too unstable. Couple days, all good. If you notice any issues, please contact me.

Forum Index : Microcontroller and PC projects : Well, apparently I have killed my unit.

     Page 2 of 4    
Author Message
Womble

Senior Member

Joined: 09/07/2020
Location: United Kingdom
Posts: 267
Posted: 02:55pm 29 Oct 2020
Copy link to clipboard 
Print this post

  yock1960 said  Dead bug? You mean lay it down flat?

Yes, thats exactly what I meant.

Googling the numbers:
'106C', this equals a capacitance value of 10 MicroFarad.
The first 2 digits are '10' and the multiplier factor is 1,000,000, so the value is 10,000,000pF or 10uF (10pF x 1,000,000= 10,000,000pF= 10uF).

Remember its a polarised type make sure you connect it the right way round.

No idea what the other numbers meant ... Manufacurers Code ???

I'm sure someone more knowledgeable will chip in soon with a part recommendation.
Edit: Using the BOM kindly supplied by Peter here is the details for C5 (yes its a 10uF tantalum) Datasheet

Regards

Womble
(also an amateur at electronics)
Edited 2020-10-30 01:14 by Womble
 
Sasquatch

Guru

Joined: 08/05/2020
Location: United States
Posts: 385
Posted: 03:24pm 29 Oct 2020
Copy link to clipboard 
Print this post

These are suitable replacements.  Sorry about the focus, that's about the best my phone camera can do.  The one with the "through hole" legs may be easier for a beginner to solder to the pads and is also a 16V rated part to avoid this happening again.  If you PM me your address I can put a couple in the mail for you!  As mentioned before, you will need to observe polarity or you will quickly fry the new part.  When in doubt "Google It"  If your power brick has a clean output, you might even get away without C5 for awhile.



Edited 2020-10-30 01:30 by Sasquatch
-Carl
 
twofingers

Guru

Joined: 02/06/2014
Location: Germany
Posts: 1736
Posted: 03:54pm 29 Oct 2020
Copy link to clipboard 
Print this post

  Womble said  ....
Edit: Using the BOM kindly supplied by Peter here is the details for

... ... where did you find this BOM? I've been looking for hours.
causality ≠ correlation ≠ coincidence
 
Sasquatch

Guru

Joined: 08/05/2020
Location: United States
Posts: 385
Posted: 04:00pm 29 Oct 2020
Copy link to clipboard 
Print this post

  twofingers said  
  Womble said  ....
Edit: Using the BOM kindly supplied by Peter here is the details for

... ... where did you find this BOM? I've been looking for hours.


See the .zip file posted by Womble above.


Edit:  Here is the Orignal post:

https://www.thebackshed.com/forum/ViewTopic.php?FID=16&TID=12322#149847
Edited 2020-10-30 02:04 by Sasquatch
-Carl
 
twofingers

Guru

Joined: 02/06/2014
Location: Germany
Posts: 1736
Posted: 04:09pm 29 Oct 2020
Copy link to clipboard 
Print this post

@Sasquatch
Thanks!
I read the Wombles text before the edit.

Michael
causality ≠ correlation ≠ coincidence
 
Womble

Senior Member

Joined: 09/07/2020
Location: United Kingdom
Posts: 267
Posted: 04:29pm 29 Oct 2020
Copy link to clipboard 
Print this post

  twofingers said  
  Womble said  ....
Edit: Using the BOM kindly supplied by Peter here is the details for

... ... where did you find this BOM? I've been looking for hours.

@TwoFingers
I spend far too much time reading this forum

The search function is quite good, if slow, but takes a bit of getting used to.
I often specify the "author" field as "matherp" because that usually finds the Good Stuff

Womble
Edited 2020-10-30 02:31 by Womble
 
twofingers

Guru

Joined: 02/06/2014
Location: Germany
Posts: 1736
Posted: 04:41pm 29 Oct 2020
Copy link to clipboard 
Print this post

  Womble said  ... I often specify the "author" field as "matherp" because that usually finds the Good Stuff

Womble

Thanks for finding this good stuff.  
I think there is nothing wrong with finding it in more places ...!  

Michael
causality ≠ correlation ≠ coincidence
 
TassyJim

Guru

Joined: 07/08/2011
Location: Australia
Posts: 6515
Posted: 08:16pm 29 Oct 2020
Copy link to clipboard 
Print this post

Please measure the voltages with the USB A-A cable in place.

If you can program the unit OK, the supply must be at least 4V to give enough voltage on the 3.3V side to allow programming to work. The regulator needs ~1.3V drop across it and the CPU probable will get away with 2.7V so 4V in 'should' work.

I don't think that the capacitor is faulty but as it's in the same circuit, measuring the voltages with power supplied via the A socket will confirm.

Faulty power supply, power supply limiting to 100mA, faulty cable, faulty B socket, faulty switch.

Hopefully bad solder joint on one of the above.

Jim
VK7JH
MMedit
 
Womble

Senior Member

Joined: 09/07/2020
Location: United Kingdom
Posts: 267
Posted: 09:14pm 29 Oct 2020
Copy link to clipboard 
Print this post

  twofingers said  I think there is nothing wrong with finding it in more places ...!  

I agree.

Particularly given how quickly things get buried on the forum.
You know its been posted, but you cant seem to find it.
 
yock1960
Senior Member

Joined: 18/08/2020
Location: United States
Posts: 167
Posted: 10:29pm 29 Oct 2020
Copy link to clipboard 
Print this post

  TassyJim said  Please measure the voltages with the USB A-A cable in place.

If you can program the unit OK, the supply must be at least 4V to give enough voltage on the 3.3V side to allow programming to work. The regulator needs ~1.3V drop across it and the CPU probable will get away with 2.7V so 4V in 'should' work.

I don't think that the capacitor is faulty but as it's in the same circuit, measuring the voltages with power supplied via the A socket will confirm.

Faulty power supply, power supply limiting to 100mA, faulty cable, faulty B socket, faulty switch.

Hopefully bad solder joint on one of the above.

Jim


With the A-A connection, power switch off, center pin of switch to ground checks 0V. With power on checks 2.3V.

Steve
 
TassyJim

Guru

Joined: 07/08/2011
Location: Australia
Posts: 6515
Posted: 10:43pm 29 Oct 2020
Copy link to clipboard 
Print this post

  Quote  With power on checks 2.3V


I find it hard to believe that you are able to program the firmware with voltages that low!
That will put the CPUs supply at 1 volt.

Jim
VK7JH
MMedit
 
yock1960
Senior Member

Joined: 18/08/2020
Location: United States
Posts: 167
Posted: 11:48pm 29 Oct 2020
Copy link to clipboard 
Print this post

  TassyJim said  
  Quote  With power on checks 2.3V


I find it hard to believe that you are able to program the firmware with voltages that low!
That will put the CPUs supply at 1 volt.

Jim


Well, I'm only going by the messages from what the software says, I really have no idea.

Steve
 
yock1960
Senior Member

Joined: 18/08/2020
Location: United States
Posts: 167
Posted: 12:00am 30 Oct 2020
Copy link to clipboard 
Print this post

  Sasquatch said   If your power brick has a clean output, you might even get away without C5 for awhile.


What would you consider 'clean' and what risks would I be taking if it wasn't clean enough or became unclean...as it were?

Steve
 
Sasquatch

Guru

Joined: 08/05/2020
Location: United States
Posts: 385
Posted: 12:57am 30 Oct 2020
Copy link to clipboard 
Print this post

  yock1960 said  
  Sasquatch said   If your power brick has a clean output, you might even get away without C5 for awhile.


What would you consider 'clean' and what risks would I be taking if it wasn't clean enough or became unclean...as it were?

Steve


Well it's about ripple voltage, which you would need a oscilloscope to measure.  I'd remove C5 and try powering the CMM2 from a computer USB port, that should provide clean power.  Then try a known good power brick (something that has worked with the CMM2 before).  Removing the tantalum capacitor at C5 will tell you if it's just the capacitor or if the voltage regulator got toasted too.  It's very difficult to try to diagnose remotely.  I would think anything short of a bad CPU chip would be worth repairing.  As far as risk, you might see noise on the display or if the noise is bad enough it might not even boot.  I shouldn't think the output of power brick would be noisy enough to cause permanent damage as long as the voltage isn't too high.
Edited 2020-10-30 11:01 by Sasquatch
-Carl
 
TassyJim

Guru

Joined: 07/08/2011
Location: Australia
Posts: 6515
Posted: 01:32am 30 Oct 2020
Copy link to clipboard 
Print this post

  yock1960 said  
  TassyJim said  
  Quote  With power on checks 2.3V


I find it hard to believe that you are able to program the firmware with voltages that low!
That will put the CPUs supply at 1 volt.

Jim


Well, I'm only going by the messages from what the software says, I really have no idea.

Steve

I do believe you, I just am very surprised that the CPU will operate so far below its design minimum.

I am also surprised that your PC didn't complain about the excess current drawn from the USB. They usually have a resettable fuse to limit the drain.

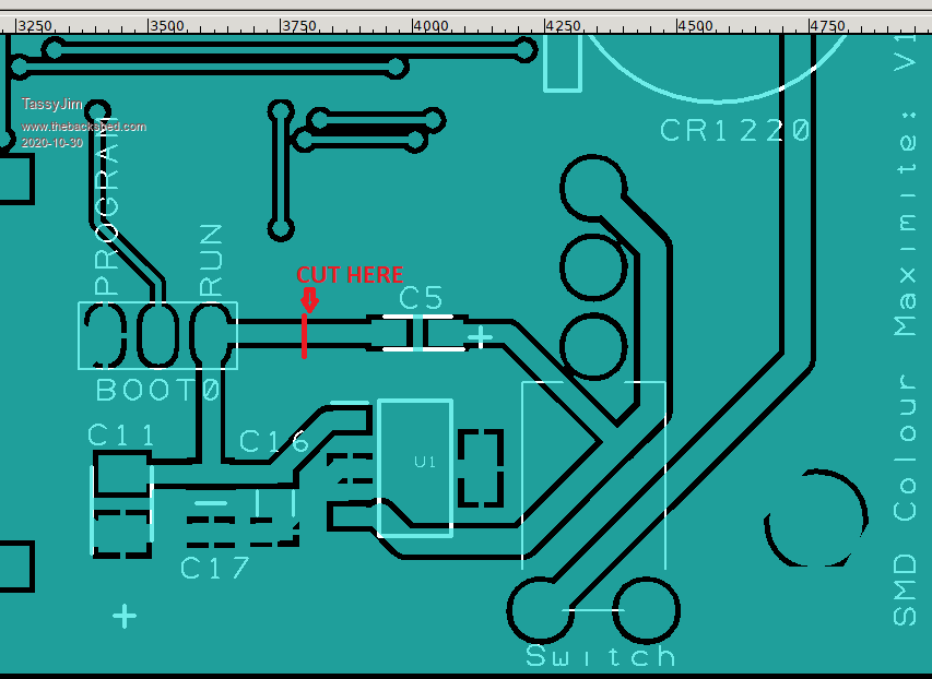
Rather than removing the capacitor, you could cut the trace on it's negative side. That would take it out of service and be easy to re-instate if that's not the problem.




On these boards, the large areas of fill on the top side are 3.3V while the fill areas on the bottom are ground. That means it is difficult to isolate the 3.3V side of the regulator.

If you cut where I have indicated, you can easily scrape off the mask either side of the cut and restore the capacitor with a blob of solder.

I don't have a SMD board so I am only going by the gerber files but I think you should have room to perform the operation.

Jim
VK7JH
MMedit
 
Grogster

Admin Group

Joined: 31/12/2012
Location: New Zealand
Posts: 9952
Posted: 03:33am 30 Oct 2020
Copy link to clipboard 
Print this post

Yes, those little orange-brick type caps are tantalums. Take note that the "Bar" marking on the end of a SMD tantalum, is the NEGATIVE.  Many people(including me!) mistake that as the positive, and as with standard electrolytics, tantalums don't like being installed backwards - they will explode.  Literally.

Yes, it is 10uF, and going by the BOM, it is a 16v type NOT 6v3, so 9v should not really have killed it.  Jim does not think the cap is the problem, and he may well be correct, but that is where I would start, as it is easier to remove/isolate that then the regulator.  

Others here have hinted at the idea the regulator could also be cooked now, and that also may be the case, but I would start with the cap.  Jim's idea of cutting the PCB track is a good one, if you don't have any SMD rework station or any experience playing with SMD parts.

If you cut the track and power up and the voltage is still low, then the regulator will also have to be replaced.  Something is not right at the power-input side of things.  The regulator should have no problem at all with 9v input.

Whatever the cause, I will be interested to find out what it is, so please do keep the thread updated.  Good luck.  
Smoke makes things work. When the smoke gets out, it stops!
 
Solar Mike
Guru

Joined: 08/02/2015
Location: New Zealand
Posts: 1204
Posted: 06:28am 30 Oct 2020
Copy link to clipboard 
Print this post

  Grogster said  Yes, those little orange-brick type caps are tantalums. Take note that the "Bar" marking on the end of a SMD tantalum, is the NEGATIVE.  Many people(including me!) mistake that as the positive, and as with standard electrolytics, tantalums don't like being installed backwards - they will explode.  Literally.


Don't think that is correct Grogs, according to the data sheets on all the solid smd tants that I have, the bar end is anode or +ve.

Its only -ve on non solid electrolytic types.

Cheers
Mike
 
yock1960
Senior Member

Joined: 18/08/2020
Location: United States
Posts: 167
Posted: 08:50am 30 Oct 2020
Copy link to clipboard 
Print this post

  TassyJim said  
  yock1960 said  
  TassyJim said  
  Quote  With power on checks 2.3V


I find it hard to believe that you are able to program the firmware with voltages that low!
That will put the CPUs supply at 1 volt.

Jim


Well, I'm only going by the messages from what the software says, I really have no idea.

Steve

I do believe you, I just am very surprised that the CPU will operate so far below its design minimum.

I am also surprised that your PC didn't complain about the excess current drawn from the USB. They usually have a resettable fuse to limit the drain.

Rather than removing the capacitor, you could cut the trace on it's negative side. That would take it out of service and be easy to re-instate if that's not the problem.



On these boards, the large areas of fill on the top side are 3.3V while the fill areas on the bottom are ground. That means it is difficult to isolate the 3.3V side of the regulator.

If you cut where I have indicated, you can easily scrape off the mask either side of the cut and restore the capacitor with a blob of solder.

I don't have a SMD board so I am only going by the gerber files but I think you should have room to perform the operation.

Jim


Well, it took several passes to cut through the trace and after I finally did, I had about 30 seconds of hope, as the busy light went out after powering on...but still no display. Voltage now checks about 1.7V on the center pin.

Another new development, is that when powering from the laptop to the B port, the device shows up as a com port now.

Further futzing around just now shows the busy light stays on after putting the run/prog jumper back on.

I installed Tera Term, set the port to 115200,8,1 and fired it up. Nothing. If I press the reset button while the terminal program is running, I get a few garbage characters back.

Cube programmer still connects...doesn't complain...I did not re-re-flash.

So, apparently, even though 9V should not have done this...it did...and the regulator is toast and maybe C5 and maybe...what else?

This was already going to be a challenge for me to remove and replace these components....time to punt?

Steve
 
CaptainBoing

Guru

Joined: 07/09/2016
Location: United Kingdom
Posts: 2171
Posted: 09:52am 30 Oct 2020
Copy link to clipboard 
Print this post

  Grogster said  Take note that the "Bar" marking on the end of a SMD tantalum, is the NEGATIVE.


easy tiger!



(from the many bits of paper stuck to my workshop wall... I posted without watermark so you can all take a clean copy and stick it to yours   )
Edited 2020-10-30 19:57 by CaptainBoing
 
matherp
Guru

Joined: 11/12/2012
Location: United Kingdom
Posts: 11273
Posted: 10:51am 30 Oct 2020
Copy link to clipboard 
Print this post

  Quote  the bar end is anode or +ve.


Definitely!!!

 
     Page 2 of 4    
Print this page
The Back Shed's forum code is written, and hosted, in Australia.
© JAQ Software 2026