Home
JAQForum Ver 24.01
Log In or Join  
Active Topics
Local Time 21:46 30 Apr 2026 Privacy Policy
Jump to

Notice. New forum software under development. It's going to miss a few functions and look a bit ugly for a while, but I'm working on it full time now as the old forum was too unstable. Couple days, all good. If you notice any issues, please contact me.

Forum Index : Microcontroller and PC projects : Will the Pico directly drive this MOSFET?

     Page 2 of 4    
Author Message
Mixtel90

Guru

Joined: 05/10/2019
Location: United Kingdom
Posts: 8782
Posted: 04:20pm 08 Jun 2022
Copy link to clipboard 
Print this post

I can't see why that wouldn't work...

Can you try a higher gate voltage? I think it's safe up to 20V so you have plenty of possibility.

You should be able to get about 11A through it with about 3V3 on the gate.
Edited 2022-06-09 02:26 by Mixtel90
Mick

Zilog Inside! nascom.info for Nascom & Gemini
Preliminary MMBasic docs & my PCB designs
 
Tinine
Guru

Joined: 30/03/2016
Location: United Kingdom
Posts: 1646
Posted: 04:40pm 08 Jun 2022
Copy link to clipboard 
Print this post

Oh Crapola!!! Mick, I'll be right over so you can kick my butt  

Brand-new device, super stiff to push into brand new breadboard....but it's making bad contact    

These last tests, I already performed before posting but this time I disturbed the FET.

Gonna solder this stuff in to a proto board.

You guys ROCK! Many thanks for the assistance  



Craig.
 
Mixtel90

Guru

Joined: 05/10/2019
Location: United Kingdom
Posts: 8782
Posted: 04:49pm 08 Jun 2022
Copy link to clipboard 
Print this post

That was unfortunate! Glad it's working now though. :)
Mick

Zilog Inside! nascom.info for Nascom & Gemini
Preliminary MMBasic docs & my PCB designs
 
CaptainBoing

Guru

Joined: 07/09/2016
Location: United Kingdom
Posts: 2171
Posted: 04:59pm 08 Jun 2022
Copy link to clipboard 
Print this post

cool, check back when the breadboard is eliminated. I am betting you go straight through with greens all the way.

as a point of note, lots of people put a pull-down resistor to the gate. it's a brief safety thing to stop false triggering on the gate (which you have already experienced) in the milli-seconds before your CPU has control of it. I don't bother because the setup on the drive pin (to output and Lo) is just about the first thing I do on boot. it's my risk but the resistor will slow the Hi-going edges a bit which is generally undesirable with power drive (more-so with PWM). please yourself here.

Some also put a resistor in series with the gate because the effective capacitance can give spikes of current when the state changes and you *might* over-tax the IO pin - sinking or sourcing while you charge the capacitance. It's only incredibly brief - uS and check your device to see if the rise/fall time on the IO versus the capacitance of the gate will be a problem. I have never had any trouble but the capacitance of some devices can be considerable (the gate on FQP30 can look like 1nF at 1MHz, so keep your PWM nice and slow and it won't be a problem) and you might see considerable joules with the current flowing in and out on very rapid state changes. Again, please yourself - I don't bother.

Never had a problem in either case with the IO pins and the power MOSFETs run nice and cool so the risk involved to save $0.03 is worth it  As your circuit is virtually identical to my own I can't see you'd get problems. What is the resistance (and design) of your heater element(s)? Mine are two 12R aluminium clad 50mm beasties in parallel so 6R total bolted to the underside of the aluminium bed plate.

just checked - my PWM is 20Hz not 25... small point
Edited 2022-06-09 03:07 by CaptainBoing
 
Mixtel90

Guru

Joined: 05/10/2019
Location: United Kingdom
Posts: 8782
Posted: 05:43pm 08 Jun 2022
Copy link to clipboard 
Print this post

The gate resistor is also good, if right next to the gate, for controlling parasitic oscillation. 100R - 470R is generally fine. I don't bother with small devices, but it's nice to do with power devices where the oscillation translates as extra dissipation.
Mick

Zilog Inside! nascom.info for Nascom & Gemini
Preliminary MMBasic docs & my PCB designs
 
Tinine
Guru

Joined: 30/03/2016
Location: United Kingdom
Posts: 1646
Posted: 05:55pm 08 Jun 2022
Copy link to clipboard 
Print this post

Frustrating  

Even quick mock ups, I use good quality connectors and ferrules on every wire....didn't suspect the breadboard for a minute.





Craig
 
pwillard
Guru

Joined: 07/06/2022
Location: United States
Posts: 339
Posted: 06:36pm 08 Jun 2022
Copy link to clipboard 
Print this post

Cheap breadboards can "getcha".

https://eater.net/breadboards
 
Tinine
Guru

Joined: 30/03/2016
Location: United Kingdom
Posts: 1646
Posted: 07:10pm 08 Jun 2022
Copy link to clipboard 
Print this post

  pwillard said  Cheap breadboards can "getcha".

https://eater.net/breadboards


Info would have been useful to me....8 hours ago    








Craig
 
Tinine
Guru

Joined: 30/03/2016
Location: United Kingdom
Posts: 1646
Posted: 07:42pm 08 Jun 2022
Copy link to clipboard 
Print this post


Hmmm, Ben Eater is recommending the wrong wire-stripper (Knipex Automatic) for this gauge of wire. I have the exact same device and love it but only for heavier gauges.

The above is far superior but you certainly don't need to pay Knipex prices  
Edited 2022-06-09 05:45 by Tinine
 
Tinine
Guru

Joined: 30/03/2016
Location: United Kingdom
Posts: 1646
Posted: 09:51am 09 Jun 2022
Copy link to clipboard 
Print this post

Hmmm, no longer convinced that my breadboard was the issue...it takes time to start conducting. Either with PWM or straight to 3.3V.

However, I am also having other issues...the USB comm's are failing again and this is a completely different Pico and 24V PSU. As soon as I start testing and I try to send a new PWM command from the terminal....dead comm's  


Gonna set my desk up with all kinds of options to try. I'm growing to suspect the Pico's SMPS and so I'll rig-up an E-100, an MX170 and compare with the Pico.
Think I'll switch over to my Panasonic Toughbook to eliminate my powered USB hub.


Gonna get to the bottom of this  

BRB  


Craig
 
matherp
Guru

Joined: 11/12/2012
Location: United Kingdom
Posts: 11252
Posted: 10:04am 09 Jun 2022
Copy link to clipboard 
Print this post

Have you got a resistor between the Pico and the Mosfet gate? The Mosfet gate acts like a capacitor and will have a big in-rush current at each transition. This needs controlling with a series resistor to avoid overloading (temporarily) the Pico output
 
pwillard
Guru

Joined: 07/06/2022
Location: United States
Posts: 339
Posted: 10:11am 09 Jun 2022
Copy link to clipboard 
Print this post

  Quote  Have you got a resistor between the Pico and the Mosfet gate? The Mosfet gate acts like a capacitor and will have a big in-rush current at each transition. This needs controlling with a series resistor to avoid overloading (temporarily) the Pico output


That... and a higher value resistor from the gate pin to GND ( IE; 100K or so) to make sure it doesn't float or hold a charge when you don't want it to.
 
Tinine
Guru

Joined: 30/03/2016
Location: United Kingdom
Posts: 1646
Posted: 10:32am 09 Jun 2022
Copy link to clipboard 
Print this post

@matherp and pwillard


Not yet but that's the plan...Thanks guys  
 
Tinine
Guru

Joined: 30/03/2016
Location: United Kingdom
Posts: 1646
Posted: 02:24pm 09 Jun 2022
Copy link to clipboard 
Print this post

OK, still on the Pico and the addition of the resistors, 10K from PWM to gate and 100K to ground....The USB issue has disappeared ( ).


Device is conducting (sinking 4A), no matter what.

PWM is working out of the Pico but at the Gate, after the 10K resistor, all I have is 0.054V  



Craig
 
matherp
Guru

Joined: 11/12/2012
Location: United Kingdom
Posts: 11252
Posted: 04:36pm 09 Jun 2022
Copy link to clipboard 
Print this post

Sounds like the MOSFET is backwards
 
Tinine
Guru

Joined: 30/03/2016
Location: United Kingdom
Posts: 1646
Posted: 05:53pm 09 Jun 2022
Copy link to clipboard 
Print this post

Was gobsmacked when I smoked a Pico the other day because I can be pretty anal when it comes to checking connections prior to power up.

Just dashed to CPC.Farnell and grabbed the other devices listed in this thread.

I have my E-100, MX170 and Pico lined up.

Would love to replicate what the Cap'n has going but I wanna see what needs to happen for the Pico.

Gonna be a FETish Friday

 
pwillard
Guru

Joined: 07/06/2022
Location: United States
Posts: 339
Posted: 06:18pm 09 Jun 2022
Copy link to clipboard 
Print this post

Honestly... 10K from the GPIO pin to the gate seems a bit high.  Try lowering to something between 220 Ohms and 1K.  With 220 and 100K to GND... you still get 3.2V at the gate... and VOLTAGE is what you need there.
Edited 2022-06-10 04:21 by pwillard
 
Tinine
Guru

Joined: 30/03/2016
Location: United Kingdom
Posts: 1646
Posted: 08:02pm 09 Jun 2022
Copy link to clipboard 
Print this post

  pwillard said  Honestly... 10K from the GPIO pin to the gate seems a bit high.  Try lowering to something between 220 Ohms and 1K.  With 220 and 100K to GND... you still get 3.2V at the gate... and VOLTAGE is what you need there.


Absolutely no clue where the 10K came from. In my head at the time I was sure that it came from Pete....senior moment  



Craig
 
CaptainBoing

Guru

Joined: 07/09/2016
Location: United Kingdom
Posts: 2171
Posted: 08:16pm 09 Jun 2022
Copy link to clipboard 
Print this post

  Tinine said  
Would love to replicate what the Cap'n has going


I have no schematic coz I just whipped it up on my bench. I will open it up and take photos (the horror! the horror!)
 
CaptainBoing

Guru

Joined: 07/09/2016
Location: United Kingdom
Posts: 2171
Posted: 08:52pm 09 Jun 2022
Copy link to clipboard 
Print this post

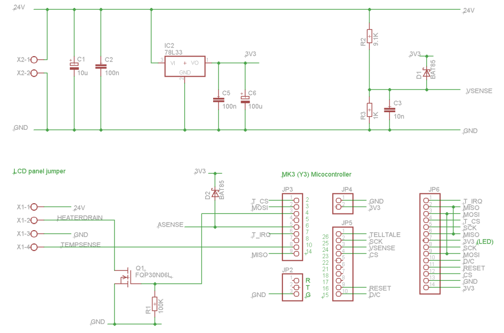
OK, I lied. I did do a schematic... no surprises:



and I just opened it up and took this photo - R1 is omitted as I suspected.



and I did this little vid of the thing in action (may still be processing on YT)

https://youtu.be/l5ljYgYmCIk

hope this helps
Edited 2022-06-10 06:53 by CaptainBoing
 
     Page 2 of 4    
Print this page
The Back Shed's forum code is written, and hosted, in Australia.
© JAQ Software 2026