Home
JAQForum Ver 24.01
Log In or Join  
Active Topics
Local Time 19:36 12 Feb 2026 Privacy Policy
Jump to

Notice. New forum software under development. It's going to miss a few functions and look a bit ugly for a while, but I'm working on it full time now as the old forum was too unstable. Couple days, all good. If you notice any issues, please contact me.

Forum Index : Microcontroller and PC projects : Picomite VGA and Python

     Page 2 of 3    
Author Message
Tinine
Guru

Joined: 30/03/2016
Location: United Kingdom
Posts: 1646
Posted: 05:43pm 13 Jul 2022
Copy link to clipboard 
Print this post

Meh...steppers are dumb...literally

Better if @Volhout figured out the PIO quadrature decode and then the Pico can do proper motor control  

Then we show those hack-a-wotnot clowns what MMBasic can do  



Craig
 
Rickard5

Guru

Joined: 31/03/2022
Location: United States
Posts: 463
Posted: 07:36pm 13 Jul 2022
Copy link to clipboard 
Print this post

  lizby said  Is there something about those stepper motor driver modules that makes it doable with python but not with MMBasic?


Only thing about Python Is I've seen some sample code and setups to "Barrow" from smarter PEOPLE

  lizby said  
Do you have a circuit, as in picomite to module and module to the world? Even a rough sketch.

(Oops, Mick got in there before me. In the circuit he linked, do you need any of the grayed-out pins on the circuit diagram?)


FIRST THANKS Mick
if we look at the Diagram Mick found, the First working Module I'm hoping to plug in to the GPIO port and have 3 or 4 drivers each step and Dir to a gpio pin the Grayed out MS Pins I'd like to see go to Header pins to provide Logic hi and low to configure micro stepping. pins 1A,1B and 2A,2B out to  Screw Terminals  for the stepper, and Screw terminals to access the free pins not used by the steppers

The eventual goal is to integrate a Pico on board with the steppers and make my Goofy serial Pico cluster idea work with pico onboard modules acting as I/O slaves to a Master Controller PMVGA or CMM2

Latter I'd like to do the same thing with servos and FET Switches too



I may be Vulgar, but , while I'm poor, I'm Industrious, Honest,  and trustworthy! I Know my Place
 
Rickard5

Guru

Joined: 31/03/2022
Location: United States
Posts: 463
Posted: 07:40pm 13 Jul 2022
Copy link to clipboard 
Print this post

  lizby said  
(This is your thread, so I hope I'm not going too far OT.)


NO NO NEVER This Module is a Major Life Goal in my Maker Lego Set, Plus Organic discussion builds new Ideas and expanded knowledge
I may be Vulgar, but , while I'm poor, I'm Industrious, Honest,  and trustworthy! I Know my Place
 
Mixtel90

Guru

Joined: 05/10/2019
Location: United Kingdom
Posts: 8527
Posted: 08:12pm 13 Jul 2022
Copy link to clipboard 
Print this post

It may be that all you need to do is something like this

GPdir = direction
FOR i = number_of_pulses
PULSE GPstep, pulse_width
pause pulse_width
NEXT


I may be wrong, I've not read the stuff.
Mick

Zilog Inside! nascom.info for Nascom & Gemini
Preliminary MMBasic docs & my PCB designs
 
DaveJacko
Regular Member

Joined: 25/07/2019
Location: United Kingdom
Posts: 96
Posted: 09:08pm 13 Jul 2022
Copy link to clipboard 
Print this post

You might be interested in my project..

drives 2 StepSticks at independent speeds with a Micromite,
bit-banged, so would easy scale up to many more, depends how fast you want to go.
program is simple, although it does not ramp up to speed.
will post code if anyone likes.. have a look at my brief video..

https://youtu.be/Buybf25-wbg
Try swapping 2 and 3 over
 
lizby
Guru

Joined: 17/05/2016
Location: United States
Posts: 3605
Posted: 10:38pm 13 Jul 2022
Copy link to clipboard 
Print this post

  DaveJacko said  brief video


Nice. Is that a servo doing up pin and down pin?

Please do post your code, and anything you have about the mechanics.
PicoMite, Armmite F4, SensorKits, MMBasic Hardware, Games, etc. on fruitoftheshed
 
Rickard5

Guru

Joined: 31/03/2022
Location: United States
Posts: 463
Posted: 12:32am 14 Jul 2022
Copy link to clipboard 
Print this post

  DaveJacko said  You might be interested in my project..

drives 2 StepSticks at independent speeds with a Micromite,
will post code if anyone likes.. have a look at my brief video..

https://youtu.be/Buybf25-wbg


That is Cool Dave, I would love to see the code for that it would be a cool thing to port to the Pico
I may be Vulgar, but , while I'm poor, I'm Industrious, Honest,  and trustworthy! I Know my Place
 
lizby
Guru

Joined: 17/05/2016
Location: United States
Posts: 3605
Posted: 07:31pm 14 Jul 2022
Copy link to clipboard 
Print this post

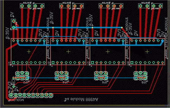
I've played with your A4988 module. Here is a daughter board which would plug into or solder on a board I already have that breaks out 8 I/Os plus 3V3 & 0V--that's the 10-pin header on the left:



If you like it, 3 more A4988 modules can be added below. There are pads for 3 optional pullup resistors to adjust the resolution of the steps.

Anybody else--please point out errors or omissions.

~
Edited 2022-07-15 05:34 by lizby
PicoMite, Armmite F4, SensorKits, MMBasic Hardware, Games, etc. on fruitoftheshed
 
circuit
Senior Member

Joined: 10/01/2016
Location: United Kingdom
Posts: 295
Posted: 08:05pm 14 Jul 2022
Copy link to clipboard 
Print this post

  Rickard5 said  
That is Cool Dave, I would love to see the code for that it would be a cool thing to port to the Pico


I too would be VERY much delighted to see your code.
 
Rickard5

Guru

Joined: 31/03/2022
Location: United States
Posts: 463
Posted: 08:11pm 14 Jul 2022
Copy link to clipboard 
Print this post

  lizby said  I've played with your A4988 module. Here is a daughter board which would plug into or solder on a board I already have that breaks out 8 I/Os plus 3V3 & 0V--that's the 10-pin header on the left:

If you like it, 3 more A4988 modules can be added below. There are pads for 3 optional pullup resistors to adjust the resolution of the steps.

~
Not to be too demanding but the pull-up resistors are SUPER GREAT, but could they be Switched or Jumpered to Switched with the likes of


total of 3 Steppers should be OK per Pico, but it would be more Gooder if we could breakout any free pins to screw terminals for things like end stop switches and rotary encoders or even IR Pairs, stuff like that BUT That is way too GOODER Thanks Lizby
I may be Vulgar, but , while I'm poor, I'm Industrious, Honest,  and trustworthy! I Know my Place
 
lizby
Guru

Joined: 17/05/2016
Location: United States
Posts: 3605
Posted: 09:37pm 14 Jul 2022
Copy link to clipboard 
Print this post

Rick--If I understand the way it works, I could put a single inline resistor in the lead from 3V3 to what I had as 3 resistors, replace those pads with a 3x2 header, and the shorting plugs would work.

The PCB I have has plenty of pins broken out. If this proof of concept works, I can make a single PCB instead of having this as a daughter board. (You're not intending for this to be a VGA PCB are you?

Otherwise, looks OK to you? I'll wait until tomorrow to add additional A4988 modules to see if anyone else has comments.

What's the least expensive motor I can buy from Aliex to test this? I already have the modules in my cart at about a dollar each. I'd rather not spend $15 including shipping if there's a cheaper motor it can be tested with.
PicoMite, Armmite F4, SensorKits, MMBasic Hardware, Games, etc. on fruitoftheshed
 
Rickard5

Guru

Joined: 31/03/2022
Location: United States
Posts: 463
Posted: 11:40pm 14 Jul 2022
Copy link to clipboard 
Print this post

  lizby said  Rick--If I understand the way it works, I could put a single inline resistor in the lead from 3V3 to what I had as 3 resistors, replace those pads with a 3x2 header, and the shorting plugs would work.


Yes that should work, so you set micro stepping depending on the Project of the day

  lizby said  
The PCB I have has plenty of pins broken out. If this proof of concept works, I can make a single PCB instead of having this as a daughter board. (You're not intending for this to be a VGA PCB are you?


I know I'm asking  for the world and all but it would be nice to keep the VGA SD Card, and KB pins open in that order of rubbing the Genie's lamp. (example End Project would be to drive a Leadscrew on a Drill Press, and have the VGA Display attached to Drill Press like a Digital Readout. The SD Card would be nice just for loading and saving programs. and if the KB could be added then so much the better to have 88 more input Switches and a full self contained Dev Environment :) but those are just wishes that can be planned for and built with daughter boards, but it's easier to wish for the whole thing and cut down features than add features unexpectedly :)

  lizby said  Otherwise, looks OK to you? I'll wait until tomorrow to add additional A4988 modules to see if anyone else has comments.


Looks like a winner :) thanks for working on this with me :) and take all the time you no Rush I've been waiting since 1976 for something like this :) I can hold out until the Tricentennial LOL :)


  lizby said  
What's the least expensive motor I can buy from Aliex to test this? I already have the modules in my cart at about a dollar each. I'd rather not spend $15 including shipping if there's a cheaper motor it can be tested with.


Pretty much just recycle steppers from Floppy drives or DVD / CDROMS if you need more powerful ones I can send you some along :) This Video will give you the idea
I may be Vulgar, but , while I'm poor, I'm Industrious, Honest,  and trustworthy! I Know my Place
 
lizby
Guru

Joined: 17/05/2016
Location: United States
Posts: 3605
Posted: 01:19am 15 Jul 2022
Copy link to clipboard 
Print this post

Rick--I know Mick's VGA boards have SD card and keyboard, but I haven't paid enough attention to know if 8 extra I/O lines are available.

SPI LCD is also an option, and the SPI pins are already available because of the SD card. Would VGA display be better on a drill press than LCD?

Re motors, I haven't had a floppy disk drive in about 20 years. I'll ask the local PC repair guy if he has any lying about.
PicoMite, Armmite F4, SensorKits, MMBasic Hardware, Games, etc. on fruitoftheshed
 
Rickard5

Guru

Joined: 31/03/2022
Location: United States
Posts: 463
Posted: 03:47am 15 Jul 2022
Copy link to clipboard 
Print this post

  lizby said   SPI LCD is also an option, and the SPI pins are already available because of the SD card. Would VGA display be better on a drill press than LCD?

Re motors, I haven't had a floppy disk drive in about 20 years. I'll ask the local PC repair guy if he has any lying about.


Lizby
My big thing with VGA is bigger more readable and FREE screens that would also give you the opportunity to have an editor so terminal requirement and VGA Monitors are FREE by the Dump Load. I could live with out SD Cards Easy if we need the pins but like I say SD Card is a nicety  

as to motors don't forget DVD and CDROMS
Rick
I may be Vulgar, but , while I'm poor, I'm Industrious, Honest,  and trustworthy! I Know my Place
 
Mixtel90

Guru

Joined: 05/10/2019
Location: United Kingdom
Posts: 8527
Posted: 08:33am 15 Jul 2022
Copy link to clipboard 
Print this post

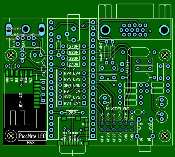
Coming up very soon now - PicoMite LEO Maxi



If you only wanted it for this project you could leave off the JDY-40, all the audio stuff and the linear regulator. This is a baby board - 72x54mm - there's no case. You'd probably have to either have the SDcard internal or 3D print one to fit.

Alternatively, I could soon do something based on this, with the clever bits removed and , if I can route the traces, do a bigger GPIO connector that includes the extra five pins. I can't do a lot with the JDY-40 side, but the other side can be mostly spare space once all the audio stuff is gone.

Using a SSD1963 would be nice, but they are quite expensive to have near a drill and you don't get many spare pins when they are driven from a PicoMite.
Mick

Zilog Inside! nascom.info for Nascom & Gemini
Preliminary MMBasic docs & my PCB designs
 
Volhout
Guru

Joined: 05/03/2018
Location: Netherlands
Posts: 5675
Posted: 08:44am 15 Jul 2022
Copy link to clipboard 
Print this post

@Mick,

Would it be an idea to make 1 thread in which you put all your board designs Mick ?
This is Leo Maxi, but I can't remember where Leo was, and it was also called a different name before right ?

Simply 1 thread with the designs, and links to the (when available) gerbers or construction packs.

Regards,

Volhout
PicomiteVGA PETSCII ROBOTS
 
Mixtel90

Guru

Joined: 05/10/2019
Location: United Kingdom
Posts: 8527
Posted: 09:17am 15 Jul 2022
Copy link to clipboard 
Print this post

Actually, I was considering just that. You aren't the only one that loses track. lol
I might put them on my Dropbox link too. I need to get round to sorting them all out.

Details for this one *won't* appear here, this info is just for guidance and the board isn't quite ready yet. It'll be on the LEO thread.
Mick

Zilog Inside! nascom.info for Nascom & Gemini
Preliminary MMBasic docs & my PCB designs
 
lizby
Guru

Joined: 17/05/2016
Location: United States
Posts: 3605
Posted: 11:25am 15 Jul 2022
Copy link to clipboard 
Print this post

  Volhout said  Would it be an idea to make 1 thread in which you put all your board designs Mick ?


+1. Or in your signature. Or on a fruitoftheshed page.
PicoMite, Armmite F4, SensorKits, MMBasic Hardware, Games, etc. on fruitoftheshed
 
lizby
Guru

Joined: 17/05/2016
Location: United States
Posts: 3605
Posted: 02:50pm 15 Jul 2022
Copy link to clipboard 
Print this post

Ok, Rick, I just ordered these from JLCPCB:



Slow boat shipping (which is about 14-20 days now, about back to pre-pandemic times) for 5: $6.38 with PayPal.

Even if it's wrong, it shouldn't be too hard to fix it with wires and then remix.

I can mail you some when they arrive, or I can post the gerbers and you can order your own (I'll mail you the picomite board that this would plug into).

Lance
Edited 2022-07-16 01:00 by lizby
PicoMite, Armmite F4, SensorKits, MMBasic Hardware, Games, etc. on fruitoftheshed
 
Rickard5

Guru

Joined: 31/03/2022
Location: United States
Posts: 463
Posted: 07:44pm 15 Jul 2022
Copy link to clipboard 
Print this post

  Mixtel90 said  Coming up very soon now - PicoMite LEO Maxi



If you only wanted it for this project you could leave off the JDY-40, all the audio stuff and the linear regulator. This is a baby board - 72x54mm - there's no case. You'd probably have to either have the SDcard internal or 3D print one to fit.

Alternatively, I could soon do something based on this, with the clever bits removed and , if I can route the traces, do a bigger GPIO connector that includes the extra five pins. I can't do a lot with the JDY-40 side, but the other side can be mostly spare space once all the audio stuff is gone.

Using a SSD1963 would be nice, but they are quite expensive to have near a drill and you don't get many spare pins when they are driven from a PicoMite.


MICK
That is a Thing of Beauty and a Joy forever but for my Purposes I would like to see just a header for the SD Card as I have been playing with the example circuit and just 1 of the 100's of micro SD adapters I got in my junk box and I can integrate that in to my case no need to waste the board space! same thing with the JDY-40, the JDY isn't really a "Need". but what would be cool is to also route those pins to the GPIO Connector so if needed the JDY-40 and or SD Can be not used. Alsoall the audio stuff and the linear regulator can go completely away. Is there a way to add a Regular USB- B to power the board w/o taking up a ton of space ?  it would be 99 kinds of cool if it had the PS/2 KB and 3 Steppers :) or the PS/2 Port AND 4 Servos :) <3, ohh and not to be a Wally but can it be 4-6 mm smaller so we can get 2 boards out of one 100x100 PLEASE

 

As soon as I can get one of those boards to build I will design a 3d printed case for it and post it :)
I may be Vulgar, but , while I'm poor, I'm Industrious, Honest,  and trustworthy! I Know my Place
 
     Page 2 of 3    
Print this page
The Back Shed's forum code is written, and hosted, in Australia.
© JAQ Software 2026