Home
JAQForum Ver 24.01
Log In or Join  
Active Topics
Local Time 09:19 09 Feb 2026 Privacy Policy
Jump to

Notice. New forum software under development. It's going to miss a few functions and look a bit ugly for a while, but I'm working on it full time now as the old forum was too unstable. Couple days, all good. If you notice any issues, please contact me.

Forum Index : Microcontroller and PC projects : PicoMite V5.09.00 betas: Sorting out SPRITE and BLIT + USB variants

     Page 2 of 9    
Author Message
thwill

Guru

Joined: 16/09/2019
Location: United Kingdom
Posts: 4336
Posted: 06:25pm 06 Feb 2024
Copy link to clipboard 
Print this post

  stanleyella said  Tom I thought they were sprites.plotted from data and sprite read from screen.


Hi Stan,

I believe that fragment is just using the common behaviour of sprites and blit buffers, and running on PicoMite 5.08 the SPRITE keyword is EXACTLY THE SAME as the BLIT keyword.

Running on PicoMite 5.09 it isn't the same, but you may not see any difference unless you try to use sub-commands that only the new software sprites have, e.g. SPRITE SHOW, SPRITE HIDE, etc.

But, what do I know? Whilst the shed may have me filed in the retro-gamer box I should really be filed in the tooling box (ok, and text adventures).

Best wishes,

Tom
Edited 2024-02-07 04:55 by thwill
MMBasic for Linux, Game*Mite, CMM2 Welcome Tape, Creaky old text adventures
 
matherp
Guru

Joined: 11/12/2012
Location: United Kingdom
Posts: 10928
Posted: 06:48pm 06 Feb 2024
Copy link to clipboard 
Print this post

  Quote  Compiled from sources PicoMiteVGA 5.09.00b0

The PicoMan game that ran on PicoMiteVGA 5.08.00 stopped working and gives an error message:


Please update your source and try again
Edited 2024-02-07 04:53 by matherp
 
homa

Guru

Joined: 05/11/2021
Location: Germany
Posts: 536
Posted: 09:28pm 06 Feb 2024
Copy link to clipboard 
Print this post

I am in favour of harmonising the platforms and the basic commands.
Thanks for that, and I was wondering what would come after 5.08 ;-) The USB version has already surprised me ... but I would say, Peter, that you don't know boredom. Yes, and I know that life is too short ... :-))

Matthias
 
stanleyella

Guru

Joined: 25/06/2022
Location: United Kingdom
Posts: 2719
Posted: 10:00pm 06 Feb 2024
Copy link to clipboard 
Print this post

  Mixtel90 said  Yes, the host USB port is the one on the Pico.
A second USB is connected via a USB-TTL converter (to GP8/GP9) to get the console connection as that will no longer work on the Pico's USB port.

Thanks but even more confused now. is it one pico with usb version flashed and 5V supply to vbus to drive usb kb and usb to ttl converter (I thought they were one way) to program it from a win pc with mmedit? or have I got the idea all wrong?
 
Mixtel90

Guru

Joined: 05/10/2019
Location: United Kingdom
Posts: 8509
Posted: 10:28pm 06 Feb 2024
Copy link to clipboard 
Print this post

It's a single Pico.
When you load the USB version of the firmware the USB port becomes a USB host and no longer works for connecting the console. You also lose the PS2 keyboard. To have a console you have to use a USB-TTL converter and connect it to GP8/GP9. It will then work as before. You can plug a USB keyboard into the Pico's USB port if you wish (you'll need some sort of adapter and/or USB hub).

You have to power the Pico using the VBUS pin as that will put 5V out of the USB socket to power keyboards etc.

You can still use MMEDIT, but you will have to connect it to the console USB port as before. It won't work on the Pico's USB.
Mick

Zilog Inside! nascom.info for Nascom & Gemini
Preliminary MMBasic docs & my PCB designs
 
javavi

Guru

Joined: 01/10/2023
Location: Ukraine
Posts: 528
Posted: 12:56pm 07 Feb 2024
Copy link to clipboard 
Print this post

  matherp said  
  Quote  
Please update your source and try again

Thank you! That helped :))
I would also like to ask what needs to be done to assemble the PicoMiteVGA USB version from these sources?

 
matherp
Guru

Joined: 11/12/2012
Location: United Kingdom
Posts: 10928
Posted: 01:08pm 07 Feb 2024
Copy link to clipboard 
Print this post

  Quote  I would also like to ask what needs to be done to assemble the PicoMiteVGA USB version from these sources?


Just use the cmake file in the PicoMiteVGAUSB repository. Does'nt come up in the first 6 but it is there

NB: you won't get PicoMan working unless you can reduce size as the USB buffers reduce program space to 96K from 100K which was the problem with the VGA first posted
Edited 2024-02-07 23:18 by matherp
 
stanleyella

Guru

Joined: 25/06/2022
Location: United Kingdom
Posts: 2719
Posted: 02:56pm 07 Feb 2024
Copy link to clipboard 
Print this post

  Mixtel90 said  It's a single Pico.
When you load the USB version of the firmware the USB port becomes a USB host and no longer works for connecting the console. You also lose the PS2 keyboard. To have a console you have to use a USB-TTL converter and connect it to GP8/GP9. It will then work as before. You can plug a USB keyboard into the Pico's USB port if you wish (you'll need some sort of adapter and/or USB hub).

You have to power the Pico using the VBUS pin as that will put 5V out of the USB socket to power keyboards etc.

You can still use MMEDIT, but you will have to connect it to the console USB port as before. It won't work on the Pico's USB.


Thanks for explaining, the other thread used 2 picos, one just as usb to serial converter, I lost the thread.
So I could power vbus from 5V reg or could the pico and keyboard be plugged into a  powered usb hub to power keyboard and pico?
Does the usb to ttl adaptor show as com port number?
 
Mixtel90

Guru

Joined: 05/10/2019
Location: United Kingdom
Posts: 8509
Posted: 03:53pm 07 Feb 2024
Copy link to clipboard 
Print this post

I suppose a powered hub could be used, but I'd feel safer using 5V to the Pico and a non-powered hub.

Yes, USB-TTL converters do appear as virtual COM ports.
Edited 2024-02-08 01:58 by Mixtel90
Mick

Zilog Inside! nascom.info for Nascom & Gemini
Preliminary MMBasic docs & my PCB designs
 
lizby
Guru

Joined: 17/05/2016
Location: United States
Posts: 3602
Posted: 04:08pm 07 Feb 2024
Copy link to clipboard 
Print this post

  stanleyella said  Does the usb to ttl adaptor show as com port number?


With USB on the PC side and ttl on the PicoMite side, yes, the PC will provide a Com port number. Your typical USB/ttl adapter will also have a pin for 5V which could be connected to 5V on the PicoMite (0V also needed).

ch340 usb ttl serial gold

~
Edited 2024-02-08 02:10 by lizby
PicoMite, Armmite F4, SensorKits, MMBasic Hardware, Games, etc. on fruitoftheshed
 
matherp
Guru

Joined: 11/12/2012
Location: United Kingdom
Posts: 10928
Posted: 04:12pm 07 Feb 2024
Copy link to clipboard 
Print this post

TinyUSB doesn't seem to do a very good job with powered hubs. If devices are plugged in when you power the Pico then it probably won't see them.
 
stanleyella

Guru

Joined: 25/06/2022
Location: United Kingdom
Posts: 2719
Posted: 04:20pm 07 Feb 2024
Copy link to clipboard 
Print this post

Thanks. I only used one with pickit2 to program pics but also for new firmware for those cheap scopes, kit or built in clear acrylic or new firmware for my ebike.
 
javavi

Guru

Joined: 01/10/2023
Location: Ukraine
Posts: 528
Posted: 08:17am 08 Feb 2024
Copy link to clipboard 
Print this post

  matherp said  
  Quote  Just use the cmake file in the PicoMiteVGAUSB repository. Does'nt come up in the first 6 but it is there

Yes, thanks, I found it...
And also, in order for it to start building without errors, I had to update the TinyUSB 0.16.0 library in Pico SDK 1.5.1
  Quote  
NB: you won't get PicoMan working unless you can reduce size as the USB buffers reduce program space to 96K from 100K which was the problem with the VGA first posted

To file CMakeLists.txt
I added a line to print memory usage statistics
target_link_options(PicoMiteVGAUSB PRIVATE  -Xlinker --print-memory-usage)

The output was:

[build]            FLASH:      692368 B         2 MB     33.01%
[build]              RAM:      251584 B       256 KB     95.97%
[build]        SCRATCH_X:          0 GB         4 KB      0.00%
[build]        SCRATCH_Y:          0 GB         4 KB      0.00%
[build] [100%] Built target PicoMiteVGAUSB

You do not have two areas of memory used, maybe this would help with the lack of memory?
I know that other projects use this memory somehow.
 
matherp
Guru

Joined: 11/12/2012
Location: United Kingdom
Posts: 10928
Posted: 08:46am 08 Feb 2024
Copy link to clipboard 
Print this post

If you look at the map you will see these are used for the main stack

               0x20040000                        __StackLimit = (ORIGIN (RAM) + LENGTH (RAM))
               0x20041000                        __StackOneTop = (ORIGIN (SCRATCH_X) + LENGTH (SCRATCH_X))
               0x20042000                        __StackTop = (ORIGIN (SCRATCH_Y) + LENGTH (SCRATCH_Y))
               0x20041000                        __StackOneBottom = (__StackOneTop - SIZEOF (.stack1_dummy))
               0x20041000                        __StackBottom = (__StackTop - SIZEOF (.stack_dummy))
 
javavi

Guru

Joined: 01/10/2023
Location: Ukraine
Posts: 528
Posted: 09:11am 08 Feb 2024
Copy link to clipboard 
Print this post

  matherp said  If you look at the map you will see these are used for the main stack

Yes, SCRATCH_X: SCRATCH_Y: these are stacks of 0 and 1 processor cores
but you can bite off the volume from there and use it for your own purposes.
 
matherp
Guru

Joined: 11/12/2012
Location: United Kingdom
Posts: 10928
Posted: 09:24am 08 Feb 2024
Copy link to clipboard 
Print this post

Both are combined for the core0 stack and MMBasic needs it otherwise complex operations and particularly recusrion will fail

Try the attached

Print Hex$(MM.Info(stack))
Print factorial(8)
Function factorial(n As integer)As integer
Print Hex$(MM.Info(stack))
If n=0 Then factorial=1 Else factorial=n*factorial(n-1)
End Function

Edited 2024-02-08 19:33 by matherp
 
JanVolk
Guru

Joined: 28/01/2023
Location: Netherlands
Posts: 311
Posted: 11:17pm 12 Feb 2024
Copy link to clipboard 
Print this post

Keypad no longer appears in the list of commands at V5.09.00b0 for all versions or is this command placed under device?

I must admit that I have never used this command in a program, but I do own the keypad boards 4x3 and 4x4.


After updating to V5.09.00b0 on a LILYGO T-Display RP2040 and others with the PicoMite version, I get after a Reset: > 127, 126 which I have never seen before.

> 127, 126
PicoMite MMBasic Version 5.09.00b0
Copyright 2011-2024 Geoff Graham
Copyright 2016-2024 Peter Mather

Also when entering various options:

> OPTION SYSTEM SPI GP2,GP3,GP0
127, 126
> OPTION COLOR CODE ON
> OPTION DISPLAY 40, 84
> OPTION LCD PANEL ST7789_135, RLANDSCAPE,GP1,GP6,GP5,GP4
127, 126
>


> OPTION LIST
PicoMite MMBasic Version 5.09.00b0
OPTION SYSTEM SPI GP2,GP3,GP0
OPTION FLASH SIZE 4194304
OPTION COLOR CODE ON
OPTION DISPLAY 40, 84
OPTION LCD PANEL ST7789_135, RLANDSCAPE,GP1,GP6,GP5,GP4
>

Jan
 
matherp
Guru

Joined: 11/12/2012
Location: United Kingdom
Posts: 10928
Posted: 07:38am 13 Feb 2024
Copy link to clipboard 
Print this post

Keypad is now DEVICE KEYPAD

Ignore the numbers - they are just a diagnostic count of commands and functions I forgot to remove
 
stanleyella

Guru

Joined: 25/06/2022
Location: United Kingdom
Posts: 2719
Posted: 04:56pm 14 Feb 2024
Copy link to clipboard 
Print this post

I bought another usb to ttl adaptor and it worked like the other one I posted.
This one, Teraterm says is CH340(COM11).
I still can't get the > by pressing ctrl + "c" although I can with all non usb picomites. Strange but no problems using the mmedit console, never same time as Teraterm. It's not a problem just want to know why. regards stan
 
matherp
Guru

Joined: 11/12/2012
Location: United Kingdom
Posts: 10928
Posted: 04:38pm 15 Feb 2024
Copy link to clipboard 
Print this post

Version 5.09.00b1

https://geoffg.net/Downloads/picomite/PicoMite_Beta.zip

Contains:
PicoMite
PicoMiteVGA
WebMite
PicoMiteUSB
PicoMiteVGAUSB

No changes to the VGA versions so all of the below applies to the three non-VGA firmware variants

New optional parameter for 8-bit LCD displays (SSD1963_XX_8)
OPTION LCDPANEL DISPLAYTYPE, orientation [,backlightpin] [,DCpin] [,NORESET]

If NORESET is specified the firmware only allocates 3 consecutive control pins DC, WR, and RD. In this case the RESET pin should be tied high or connected to the RUN pin. Use IFF this doesn't create any initialisation issues.
As before by default DC, WR and, RD will be pins GP13, GP14, and GP15 by default but this can be changed to any other set of consecutive pins using the DCpin parameter

Full support for 16-bit parallel displays - all types of SSD1963, ILI9341, and IPS 4" displays using the OTM8009A or NT35510 controller (NT35510 untested - I don't have one). These give exceptional perfomance, even compared to the 8-bit parallel versions (e.g. CLS on a ILI9341 @ 378MHz takes just 4.5mSec)

OPTION LCDPANEL DISPLAYTYPE, orientation [,backlightpin] [,DCpin][,NORESET]
Pins GP0 to GP15 are allocated to the D0 to D15 data pins, By default pins GP16-GP19 are allocated to DC, WR, RD, and RESET respectively - use the optional DCPIN parameter to change this. As above use the optional parameter NORESET to keep the fourth control pin for other use and tie the RESET pin high.

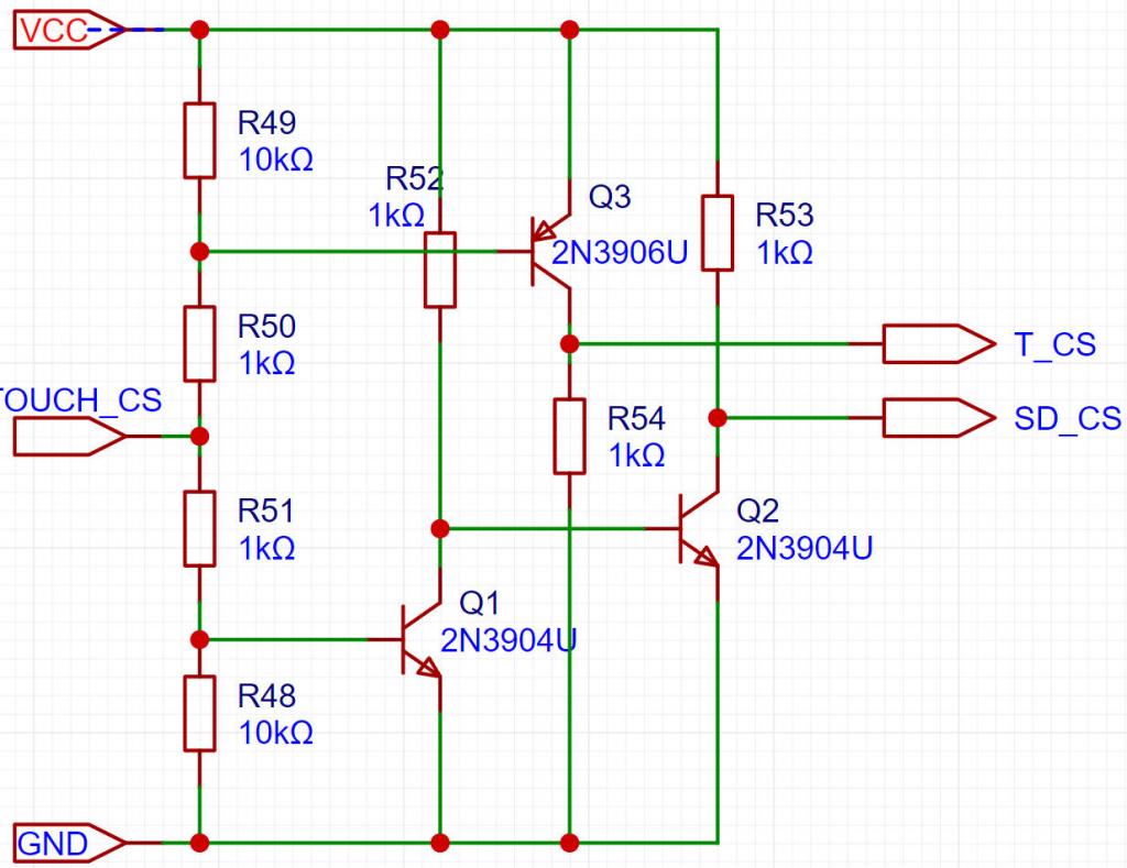
New command for initialising an SD card (not VGA versions)

OPTION SDCARD COMBINED CS

If this is specified the touch chip select pin is also used for the SDcard. In this case external circuitry is needed to implement the SD chip select.
The firmware uses the touch pin as follows:
TOUCH_CS  low: touch pin driven low
SD_CS low: touch pin driven high
TOUCH_CS and SD_CS high: touch pin set as input (high impedance)

A suitable tested circuit to implement this is as below:
Thanks to Turbo46 and Volhout for design and simulation of the circuit




Edited 2024-02-16 02:40 by matherp
 
     Page 2 of 9    
Print this page
The Back Shed's forum code is written, and hosted, in Australia.
© JAQ Software 2026