Home
JAQForum Ver 24.01
Log In or Join  
Active Topics
Local Time 14:35 20 Feb 2026 Privacy Policy
Jump to

Notice. New forum software under development. It's going to miss a few functions and look a bit ugly for a while, but I'm working on it full time now as the old forum was too unstable. Couple days, all good. If you notice any issues, please contact me.

Forum Index : Microcontroller and PC projects : Maximites on Windows 10

     Page 2 of 4    
Author Message
Bryan1

Guru

Joined: 22/02/2006
Location: Australia
Posts: 1673
Posted: 11:58am 11 Aug 2015
Copy link to clipboard 
Print this post

Listening to ABC yesterday arvo and the Tech guy came on and Win 10 was the hot topic, now he said for people wanting to upgrade to wait about 10 weeks and a whole new version will be announced. He went on to say 3rd party developers were working on drivers for their products and he felt microsucks had opened the gate too soon leaving too many people with problems.

Regards Bryan
 
atmega8

Guru

Joined: 19/11/2013
Location: Germany
Posts: 738
Posted: 11:31am 13 Aug 2015
Copy link to clipboard 
Print this post

Hi TassyJim,

can you please paint a lite schematic for this workaround?
It is difficult for a not native english speaker to understand this...

THX


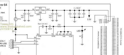
  TassyJim said  
I have my explore64 wired as per the V3 circuit. Diode isolating the USB power and the Vbus routed to the USB side of the diode.

 
TassyJim

Guru

Joined: 07/08/2011
Location: Australia
Posts: 6456
Posted: 12:57pm 13 Aug 2015
Copy link to clipboard 
Print this post

  atmega8 said   Hi TassyJim,

can you please paint a lite schematic for this workaround?
It is difficult for a not native english speaker to understand this...

THX









I also added a diode in my external 5V to stop the USB from trying to supply the external circuit.

Jim
VK7JH
MMedit
 
atmega8

Guru

Joined: 19/11/2013
Location: Germany
Posts: 738
Posted: 01:08pm 13 Aug 2015
Copy link to clipboard 
Print this post

ahh, ok i understand...but where do you feed in the external power?

Will try this...

But very is the (causal) problem located?
Does Geoff have to fix the usb implementation in mm+ or ist there an incompatibility in the MS WIN 10 USB Implementation ? Edited by atmega8 2015-08-14
 
Frank N. Furter
Guru

Joined: 28/05/2012
Location: Germany
Posts: 1046
Posted: 07:09pm 13 Aug 2015
Copy link to clipboard 
Print this post

@TassyJim:
That's exact the same solution that I am found!
...but I will use a SMD diode as triangle with the PTC - than it is not necessary to cut the track below the PTC.

@atmega8:
You can feed in the external power on the "5v0_OUT" Pin. The voltage is blocked by the diode and goes directly to the regulator...

Frank
 
Geoffg

Guru

Joined: 06/06/2011
Location: Australia
Posts: 3340
Posted: 07:51am 14 Aug 2015
Copy link to clipboard 
Print this post

Just a quick comment on the Silicon Chip Driver, Win 10 and the MM+.

I had a similar effect with Win7 when I was developing the MM+. At the time I thought that it was a USB hub issue because when I switched to a different hub the problem went away. The symptom was that the USB enumerated correctly only when the Explore64 board was powered from an external 5V supply.

Now my suspicion is that it is an issue with the USB driver on the MX470 and could be related to the CPU speed. It will be at least three weeks before I can look at it but it will be high on the list of priorities.

GeoffEdited by Geoffg 2015-08-15
Geoff Graham - http://geoffg.net
 
atmega8

Guru

Joined: 19/11/2013
Location: Germany
Posts: 738
Posted: 10:03am 14 Aug 2015
Copy link to clipboard 
Print this post

Hi Geoff,

i agree with you to put it to high priority, because this it a very "nerve stressing"
behaviour..

THX





  Geoffg said   Just a quick comment on the Silicon Chip Driver, Win 10 and the MM+.

but it will be high on the list of priorities.

Geoff
 
atmega8

Guru

Joined: 19/11/2013
Location: Germany
Posts: 738
Posted: 02:08am 16 Aug 2015
Copy link to clipboard 
Print this post

Hi,

beside the USB Problem and other negative Posts let me tell some positive experience about WIN10.

Several months i had the problem that my win7 PC freezes after some time.
The only solution was a hard reset, not saved data get's lost ;-((((
I investigated the problem systematicaly and spend a lot of time to it, but was not able to solve the problems.
Also a complete new PC with the system drive from the old one shows the same Problem. So i decided to update to win10, before spendig hours and hours for a complete new setup.
Voila, problem vanished, the PC behaves much faster than before and all my applications work, except this USB Bug and an old DVBT Stick, and the fact, that i'am
now part of a big distribution bot net for MS ;-).

THX Bill,

atmega8
 
morry
Newbie

Joined: 14/02/2015
Location: Australia
Posts: 6
Posted: 02:18am 16 Aug 2015
Copy link to clipboard 
Print this post

Hi All
I thought I might relate my experience with my Explore64 board and the Micromite Plus. I hope my problems are similar to those experienced by some others here.

I built an Explore64 board and pretty thoroughly tested it for correct connectivity or solder bridges etc.

I then managed to install the Micromite Plus v23 beta software with my Pickit3.

Despite getting an encouraging sound when the Explore64 was inserted in my computer, to my disappointment Teraterm would not find it on both my Windows 8.1 and Windows 10 computers.

I eventually tried a Linux machine that I also have and to my surprise a terminal program there found it OK and I was able to edit a program.

So I know there is not much wrong with my board.

Then I enabled unsigned drivers on my Windows 8.1 computer and installed the Silicon Labs drivers on the Micromite Plus device that was visible in device manager. Bingo, a new Comm port appeared and Teraterm found it.

However I cannot do the same on the Windows 10 computer.

Has anyone got the Micromite Plus running on a Windows 10 computer and if so how did they do it.

Thanks
Peter
 
atmega8

Guru

Joined: 19/11/2013
Location: Germany
Posts: 738
Posted: 02:24am 16 Aug 2015
Copy link to clipboard 
Print this post

Morry,


you should read the complete post.
Here you will find the answers.

You should always read the complete post before you ask.

atmega8


  morry said   Hi All
I thought I might relate my experience with my Explore64 board and the Micromite Plus. I hope my problems are similar to those experienced by some others here.

I built an Explore64 board and pretty thoroughly tested it for correct connectivity or solder bridges etc.

I then managed to install the Micromite Plus v23 beta software with my Pickit3.

Despite getting an encouraging sound when the Explore64 was inserted in my computer, to my disappointment Teraterm would not find it on both my Windows 8.1 and Windows 10 computers.

I eventually tried a Linux machine that I also have and to my surprise a terminal program there found it OK and I was able to edit a program.

So I know there is not much wrong with my board.

Then I enabled unsigned drivers on my Windows 8.1 computer and installed the Silicon Labs drivers on the Micromite Plus device that was visible in device manager. Bingo, a new Comm port appeared and Teraterm found it.

However I cannot do the same on the Windows 10 computer.

Has anyone got the Micromite Plus running on a Windows 10 computer and if so how did they do it.

Thanks
Peter
Edited by atmega8 2015-08-17
 
morry
Newbie

Joined: 14/02/2015
Location: Australia
Posts: 6
Posted: 02:38am 16 Aug 2015
Copy link to clipboard 
Print this post

@atmega8
I think I've read this post plenty of times

So I assume no one has the Micromite Plus working on Windows 10 without using a USB-TTL module.
Cheers
Peter
 
bigmik

Guru

Joined: 20/06/2011
Location: Australia
Posts: 2979
Posted: 02:46am 16 Aug 2015
Copy link to clipboard 
Print this post

Hi Morry,

The secret is to power the MM+ externally BEFORE connecting the USB cable..

Then all works with either the standard win10 or SC driver.

Regards,

Mick
Mick's uMite Stuff can be found >>> HERE (Kindly hosted by Dontronics) <<<
 
kiiid

Guru

Joined: 11/05/2013
Location: United Kingdom
Posts: 671
Posted: 03:00am 16 Aug 2015
Copy link to clipboard 
Print this post

The magic doesn't work for me
Device Manager says some rubbish about failed descriptors.
That for MM+, MM doesn't have any problems. I had to install a VM XP in order to get it goingEdited by kiiid 2015-08-17
http://rittle.org

--------------
 
morry
Newbie

Joined: 14/02/2015
Location: Australia
Posts: 6
Posted: 03:03am 16 Aug 2015
Copy link to clipboard 
Print this post

Hi Mick
Thanks for the info. I will try that tomorrow.

What threw me was that it worked on Win 8.1 with just a software update.

I was hoping someone had found a software fix for Win 10.

Cheers Peter
 
WhiteWizzard
Guru

Joined: 05/04/2013
Location: United Kingdom
Posts: 2960
Posted: 03:46am 16 Aug 2015
Copy link to clipboard 
Print this post

  bigmik said  . . . MM+ . .


MaxiMite + ? Do you mean the uM+? (see other thread before you comment!)
 
Chris Roper
Senior Member

Joined: 19/05/2015
Location: South Africa
Posts: 280
Posted: 03:49am 16 Aug 2015
Copy link to clipboard 
Print this post

  WhiteWizzard said  
  bigmik said  . . . MM+ . .


MaxiMite + ? Do you mean the uM+? (see other thread before you comment!)


No he meant MM470
http://caroper.blogspot.com/
 
WhiteWizzard
Guru

Joined: 05/04/2013
Location: United Kingdom
Posts: 2960
Posted: 06:02am 16 Aug 2015
Copy link to clipboard 
Print this post

oohps

Actually we now call that module an E64
 
morry
Newbie

Joined: 14/02/2015
Location: Australia
Posts: 6
Posted: 02:05am 18 Aug 2015
Copy link to clipboard 
Print this post

  bigmik said   Hi Morry,

The secret is to power the MM+ externally BEFORE connecting the USB cable..

Then all works with either the standard win10 or SC driver.

Regards,

Mick


Hi Mick
Thanks for your suggestion but after trying it many different ways I've decided the Explore 64 USB port does not work on my Win 10 laptop.
I'm now using a USB-TTL adapter (your MuPTTL) which works fine.
Regards
Peter
 
atmega8

Guru

Joined: 19/11/2013
Location: Germany
Posts: 738
Posted: 07:30pm 25 Aug 2015
Copy link to clipboard 
Print this post

Hi,

does the USB Driver work under Win 10 within a WIN 7 virtual machine ( VMWare Workstation) ?

Any Experience?
 
morry
Newbie

Joined: 14/02/2015
Location: Australia
Posts: 6
Posted: 07:25pm 26 Aug 2015
Copy link to clipboard 
Print this post

Hi
Yes I tried that too using my old win 7 VM file that I had previously built and the latest VMWare player but had no luck. VMware was so slow (and had to load many updates) I couldn't be bothered building a new VM when the old one didn't find the comm port for the explore64.
Regards
 
     Page 2 of 4    
Print this page
The Back Shed's forum code is written, and hosted, in Australia.
© JAQ Software 2026