Home
JAQForum Ver 24.01
Log In or Join  
Active Topics
Local Time 15:55 10 Feb 2026 Privacy Policy
Jump to

Notice. New forum software under development. It's going to miss a few functions and look a bit ugly for a while, but I'm working on it full time now as the old forum was too unstable. Couple days, all good. If you notice any issues, please contact me.

Forum Index : Microcontroller and PC projects : Ready to run PicoMiteVGA for GBP25 - good price?

     Page 6 of 7    
Author Message
matherp
Guru

Joined: 11/12/2012
Location: United Kingdom
Posts: 10931
Posted: 09:06am 15 Jun 2023
Copy link to clipboard 
Print this post

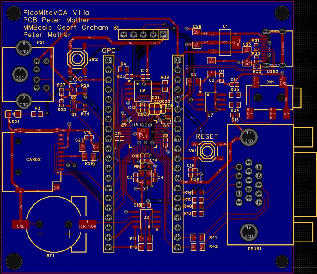
The latest versions of the gerbers etc. are here

Attached below for convenience


VGAboards.zip


V1.0a and V1.1a

V1.0a is the passive audio filter version
V1.1a uses the MCP4822 DAC

Changes from V1.0:

Fix misplaced silkscreen
Board now 75x70mm (was 75 x 67) to meet minimum 70mm width for JLC
Added 47 ohm resistors in HSync and VSync

When loading the files to JLC it is recommended to de-select headers J1, J2, and H1 to reduce cost


Edited 2023-06-15 19:43 by matherp
 
Calli
Regular Member

Joined: 20/10/2021
Location: Germany
Posts: 74
Posted: 10:29am 15 Jun 2023
Copy link to clipboard 
Print this post

BTW: The RTC DS3231MZ+TRL is out-a-stock at JLCPCB now (ok, 2 left). And other suppliers call like 10$.

Are there any compatible replacements?

Cheers,
Carsten
 
hhtg1968
Senior Member

Joined: 25/05/2023
Location: Germany
Posts: 173
Posted: 04:26pm 15 Jun 2023
Copy link to clipboard 
Print this post

i sent the data to jlcpcb and ordered 5+5 boards… i am in tention…
 
atmega8

Guru

Joined: 19/11/2013
Location: Germany
Posts: 738
Posted: 04:56pm 15 Jun 2023
Copy link to clipboard 
Print this post

  hhtg1968 said  i sent the data to jlcpcb and ordered 5+5 boards… i am in tention…


Do you have one Board left?
I'am interested to play around with the VGA Version

Danke, Dietmar
 
hhtg1968
Senior Member

Joined: 25/05/2023
Location: Germany
Posts: 173
Posted: 07:12pm 15 Jun 2023
Copy link to clipboard 
Print this post

  atmega8 said  
  hhtg1968 said  i sent the data to jlcpcb and ordered 5+5 boards… i am in tention…


Do you have one Board left?
I'am interested to play around with the VGA Version

Danke, Dietmar



yes of course i only ordered so many pieces because you cannot order one. i think in a week i have this boards. the price for 5 boards is 76 $.
 
atmega8

Guru

Joined: 19/11/2013
Location: Germany
Posts: 738
Posted: 09:35pm 15 Jun 2023
Copy link to clipboard 
Print this post

@hhtg1968

I have send you a PM with this Forum Software.

Grüße
 
mclout999

Guru

Joined: 05/07/2020
Location: United States
Posts: 500
Posted: 02:04pm 17 Jun 2023
Copy link to clipboard 
Print this post

hhtg1968 HI.

If you have another one left what would it cost including shipment to USA?  Or do you need a DM for that?  Dose this board have the ICs soldered on or is it just the PCB?
Edited 2023-06-18 00:08 by mclout999
They call me Shai-Hulud (The maker)
 
hhtg1968
Senior Member

Joined: 25/05/2023
Location: Germany
Posts: 173
Posted: 06:53pm 17 Jun 2023
Copy link to clipboard 
Print this post

hello. the picomites are on the way. i will inform about the amount of $ to send them...
 
mclout999

Guru

Joined: 05/07/2020
Location: United States
Posts: 500
Posted: 01:38pm 19 Jun 2023
Copy link to clipboard 
Print this post

  hhtg1968 said  hello. the picomites are on the way. i will inform about the amount of $ to send them...


Thanks.
They call me Shai-Hulud (The maker)
 
atmega8

Guru

Joined: 19/11/2013
Location: Germany
Posts: 738
Posted: 11:05am 22 Jun 2023
Copy link to clipboard 
Print this post

@hhtg1968

any news regarding the boards?
 
hhtg1968
Senior Member

Joined: 25/05/2023
Location: Germany
Posts: 173
Posted: 01:03pm 22 Jun 2023
Copy link to clipboard 
Print this post

still i have them not. i will remind to deliver but i am on journey until saturday.
 
okwatts
Regular Member

Joined: 27/09/2022
Location: Canada
Posts: 64
Posted: 12:42am 07 Jul 2023
Copy link to clipboard 
Print this post

I just received my batch of 5 v1.0a today. All working to the point of installing version 5.07.07 running at least on serial. One tested on the VGA with overclocking to 378Mhz and sound, SD card etc working. JLCPCB were out of the DS3231 so these came without the clock chip. Price $120 USD delivered by UPS with a $10 reduction coupon. The downside is I am waiting for 5 DS3231 from LCSC for $19USD including shipping. I will have to solder them myself but it looks doable. The real downside is paying UPS another $32 CDN for their broker fee and GST. Next time take the slow boat and get it by mail.
So far I'm happy and I hope my grandson will be when I give him one to experience MMBasic. He just purchased a VIC20 with 5 K of memory so this should be a real step up for him. He has already had experience with Raspberry PI and python so he has now entered retro computing for real.
 
ice2642

Regular Member

Joined: 27/05/2023
Location: Brazil
Posts: 82
Posted: 09:43pm 07 Jul 2023
Copy link to clipboard 
Print this post

If I had seen this board before I bought mine, I would definitely have chosen it, $25 I thought was a good price.

Good job!
MMBasic 5.0707 on PicoMite VGA
 
Mixtel90

Guru

Joined: 05/10/2019
Location: United Kingdom
Posts: 8512
Posted: 09:49pm 07 Jul 2023
Copy link to clipboard 
Print this post

It doesn't cost much to build one from scratch, but this version is great for those with limited soldering skills. It's just more work sourcing the components if you are scratch building. PCBs are cheap enough if you get the 100mm square special offer from JLCPCB.
Mick

Zilog Inside! nascom.info for Nascom & Gemini
Preliminary MMBasic docs & my PCB designs
 
atmega8

Guru

Joined: 19/11/2013
Location: Germany
Posts: 738
Posted: 06:44am 16 Jul 2023
Copy link to clipboard 
Print this post

  hhtg1968 said  still i have them not. i will remind to deliver but i am on journey until saturday.



Hello,

any News about the Boards?
Did you receive them?

THX
 
atmega8

Guru

Joined: 19/11/2013
Location: Germany
Posts: 738
Posted: 01:17pm 20 Jul 2023
Copy link to clipboard 
Print this post

Hello hhtg1968,

i can see, that you are active again in the Forum, after your "Holidays".

Please give me a short Update if the Boards have arrived and if you are still willingto sell/send me one of them.

I'am still interested

I have tried to contact you via the private Messanger several Times.

THX

Dietmar
Edited 2023-07-20 23:24 by atmega8
 
atmega8

Guru

Joined: 19/11/2013
Location: Germany
Posts: 738
Posted: 05:39pm 26 Jul 2023
Copy link to clipboard 
Print this post

@hhtg1968

wieso meldest Du dich nicht mehr?
BG
 
atmega8

Guru

Joined: 19/11/2013
Location: Germany
Posts: 738
Posted: 03:29pm 28 Jul 2023
Copy link to clipboard 
Print this post

Die Besten sind die, die nichts versprechen, aber trotzdem alles halten;-(

Danke
 
Calli
Regular Member

Joined: 20/10/2021
Location: Germany
Posts: 74
Posted: 12:44pm 06 Aug 2023
Copy link to clipboard 
Print this post

Hey,

I used that fine board for an article in the german Make Magazin.

https://www.heise.de/ratgeber/Platinen-aus-China-bestueckt-bestellen-9211997.html

All the beste and many thanks!
Carsten
 
atmega8

Guru

Joined: 19/11/2013
Location: Germany
Posts: 738
Posted: 02:16pm 06 Aug 2023
Copy link to clipboard 
Print this post

Carsten,

do you have one board left?

What did you pay in €?
Edited 2023-08-07 01:20 by atmega8
 
     Page 6 of 7    
Print this page
The Back Shed's forum code is written, and hosted, in Australia.
© JAQ Software 2026