Home
JAQForum Ver 24.01
Log In or Join  
Active Topics
Local Time 10:57 22 Feb 2026 Privacy Policy
Jump to

Notice. New forum software under development. It's going to miss a few functions and look a bit ugly for a while, but I'm working on it full time now as the old forum was too unstable. Couple days, all good. If you notice any issues, please contact me.

Forum Index : Microcontroller and PC projects : MicroMite controlled 4-CH stereo...

     Page 7 of 8    
Author Message
WhiteWizzard
Guru

Joined: 05/04/2013
Location: United Kingdom
Posts: 2960
Posted: 12:34am 29 Dec 2015
Copy link to clipboard 
Print this post

@Grogster,

By the way, I have been working on the MicroMite Internet Streaming Radio and now have it working with a RPi Zero (yes, I've managed to get three ) . However, am waiting for a DAC to arrive (hopefully tomorrow) before I can hear anything with the Zero (but it all works on RPi B v2 really well albeit only with the 3.5mm audio socket).

Your Amp/Analyser and the Internet Streaming Radio would be a nice 'pairing' IMHO

WW
 
Grogster

Admin Group

Joined: 31/12/2012
Location: New Zealand
Posts: 9880
Posted: 12:34am 29 Dec 2015
Copy link to clipboard 
Print this post

Oh, and on your 1963 question, yes it would work OK on this display WITH SOME HACKING of both the wiring and the code.

The unit will be designed to use the parallel LCD jman demo's in his vid, which uses matherp's driver(stored as part of the library), but this LCD uses D8-D15 for the 8-bit data bus vs the more common(for 1963 LCD's) D0-D7, so that means that you would NOT be able to just plonk a 1963 display on the controller PCB, but you could use jumper wires and separate the LCD and the controller if you really wanted a 1963 display.

The concept still remains to fit the display into a 2U rack case. I don't want to go up to 3U size, as this starts to get too costly on cases and LCD modules.

EDIT: Phil - the SA will work on any of the audio inputs - whatever is currently going out, the SA will work with, so yes, you could put your streaming radio though it if you like.

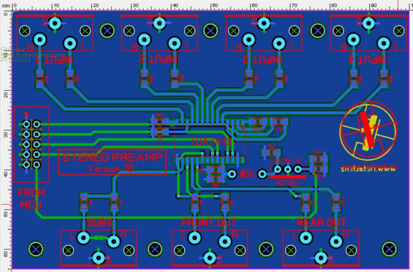
The new design is a two-board arrangement(three if you count the relay control board), and the pre-amp is totally seperate from the controller now - here is a first-draft image of the preamp layout:



Edited by Grogster 2015-12-30
Smoke makes things work. When the smoke gets out, it stops!
 
WhiteWizzard
Guru

Joined: 05/04/2013
Location: United Kingdom
Posts: 2960
Posted: 12:53am 29 Dec 2015
Copy link to clipboard 
Print this post

G,

Are there any recommendations on a parallel ILI9325 TFT? Ideally I want to go 4.3" (I have a really nice enclosure) but it would be ok with a 2.8 or 3.2 for my purposes. I guess all sizes are limited to 320x240 too?

Will see if I can order something in to start 'migrating' my GUI from a SPI TFT to a parallel TFT. I'll await your feedback/recommendations . . .

WW

 
Grogster

Admin Group

Joined: 31/12/2012
Location: New Zealand
Posts: 9880
Posted: 01:02am 29 Dec 2015
Copy link to clipboard 
Print this post

The unit is being designed to use the small 2.8" parallel LCD for speed and so it is not too huge.

As to your requirements, you could use any standard supported parallel LCD for the MM+, but you would have to mount the LCD seperate from the controller, and run wires from the controller to the LCD, so that you can customize the wiring between them to suit.

The PCB layout will be designed to use the 9325 LCD's.

You can still use whatever screen you want, you just can't piggy-back the controller onto the LCD panel as designed. So you could use your favoured 4.3" LCD, and just connect it to the controller with wires.

Better yet - once I have the preamp boards, you could just copy and paste jman's SA code into your MM+ project, and use your existing screen setup without having to worry about how I am setting up screens.

You just need two I/O pins for the SA - a clock pin, and an analog input.
Smoke makes things work. When the smoke gets out, it stops!
 
matherp
Guru

Joined: 11/12/2012
Location: United Kingdom
Posts: 10971
Posted: 01:06am 29 Dec 2015
Copy link to clipboard 
Print this post

  Quote  but this LCD uses D8-D15 for the 8-bit data bus vs the more common(for 1963 LCD's) D0-D7, so that means that you would NOT be able to just plonk a 1963 display on the controller PCB


Grogs

If you look at my designs for the "Ultimate " backpack, I deal with this by having shorting links connecting DB0 to DB8, DB1 to DB9, etc.

The ILI9325 doesn't mind having data on all the pins but the SSD1963/SSD1289 don't work if the DB8-DB15 pins are connected. By having the shorting links you get a completely free choice of TFTs including S6D0164 (also DB8-15)
 
Grogster

Admin Group

Joined: 31/12/2012
Location: New Zealand
Posts: 9880
Posted: 01:18am 29 Dec 2015
Copy link to clipboard 
Print this post

Cheers - good idea

As this is designed to use one type of LCD, I still plan to plough ahead with the 9325. While I could copy your idea and have the jumpers/solder-blobs to allow people to pick and choose an LCD, having selected a screen bigger then 240 x 320 will require the user to change all the co-ordinates for the screen layouts in the code.

Not saying this could not be done, but it would take some time - probably easier to stick with the original size! In an ideal world, I would have thought of that before, and had the screen geometry in variables such that all you had to do was specify the size of the screen you had connected, and all the text and borders would auto-adjust to suit.

Now that we are going to move up to the MM+ for the 1B boards, this could still be done, but I think I would leave that up to others - the code will be released once jman and I are happy with it, so at that time, others could change it to their heart's content.

I don't think I mentioned that jman also added remote-control learning to the code, so that you can get the unit to learn any remote control you like and assign the stereo functions to any button you like, saving you lots and lots of time porting the code to different remotes. The newly learnt remote codes are saved, so you only need to do this once - I like this bit of jman code!
Smoke makes things work. When the smoke gets out, it stops!
 
WhiteWizzard
Guru

Joined: 05/04/2013
Location: United Kingdom
Posts: 2960
Posted: 01:55am 29 Dec 2015
Copy link to clipboard 
Print this post

  Grogster said  I don't think I mentioned that jman also added remote-control learning to the code, so that you can get the unit to learn any remote control you like and assign the stereo functions to any button you like, saving you lots and lots of time porting the code to different remotes. The newly learnt remote codes are saved, so you only need to do this once - I like this bit of jman code!


Nice touch
 
Phil23
Guru

Joined: 27/03/2016
Location: Australia
Posts: 1667
Posted: 01:17pm 08 Jun 2016
Copy link to clipboard 
Print this post

  TassyJim said  
  Grogster said   UPDATE

Trying it out on a bit of Pink Floyd at the moment.


Brick in the wall, My phone ring tone....

Jim


Ahhhh,

Stumbling across superb tastes in music here.

Ring tone....

Multiples here:-

3 Cuts from "Money"
2 from "Young Lust"
and 1 from "Breathe", "One of My Turns" & "Run Like Hell".

Emerson Lake & Palmers "Fanfare for the Common Man" &
"Crunchy Granola Suite" from Hot August Night rate up there too.

Cheers

Edited by Phil23 2016-06-09
 
Grogster

Admin Group

Joined: 31/12/2012
Location: New Zealand
Posts: 9880
Posted: 05:53pm 08 Jun 2016
Copy link to clipboard 
Print this post

Did you ever get into Roger Waters' solo stuff? I have all his solo albums, and I have to say that I like them. I guess it is not strictly Pink Floyd at that stage, but it has all those traits as Roger was really the driving force behind the classic Floyd - with no disrespect to Syd, naturally....
Smoke makes things work. When the smoke gets out, it stops!
 
TassyJim

Guru

Joined: 07/08/2011
Location: Australia
Posts: 6458
Posted: 07:29pm 08 Jun 2016
Copy link to clipboard 
Print this post

Hi Grogs,
How is the amp going?
My 20+yr old Denon tuner/amp is starting to get dementia. It randomly forgets it's settings and a few other issues so I took the opportunity to buy a new tuner with internet streaming built-in.
That saves running a PC to do the streaming
and that makes the lounge-room tidier
and that makes the Boss happier
and that makes my life easier.

I have a separate amp so the only thing the Denon does is act as a pre-amp for the turntable.

I was thinking of making a selector using the TDA7419 with a phono pre-amp so the Denon can be fully retired (to the shed).

I am thinking of an auto-selector which switches to whatever input has audio (with manual override)
The fewer steps the Boss needs to make things work, the better.

Jim

VK7JH
MMedit
 
Phil23
Guru

Joined: 27/03/2016
Location: Australia
Posts: 1667
Posted: 07:42pm 08 Jun 2016
Copy link to clipboard 
Print this post

  Grogster said   Did you ever get into Roger Waters' solo stuff?....


In particular "Pros & Cons of Hitchhiking", 5:01am.....

Think Radio Kaos is here somewhere on Vinyl.

Commented once to someone about how good the Brisbane Floyd concert was in '86...

His reply:-

I't wasn't bad. The one I saw a few years back in Wembley Stadium was better...

Turned me a slight shade of green.

Cheers.
 
Grogster

Admin Group

Joined: 31/12/2012
Location: New Zealand
Posts: 9880
Posted: 07:56pm 08 Jun 2016
Copy link to clipboard 
Print this post

The 2nd prototype is finished, but I have not done anything more with it or about it.













It should be noted that jman and HankR helped a-lot with this project. Jman essentially did a page-1 rewrite of the code(wow!), and HankR helped me lots with the audio design side of things to improve the performance etc.

It is my main amp now, and it runs 24/7 and has been for the last couple of months and has never missed a beat - if you'll pardon the pun.

I need to finish this. There is no knob on the rotary encoder on the front panel, and the spectrum-analyser display is not working for some reason. I have emailed jman, but he must be busy with other things - I know the feeling!

Driving the 7419 is easy once you learn the control commands, but it cannot auto-select based on which one has audio, so you would have to think up some kind of magic there, but I am sure it is do-able.
Smoke makes things work. When the smoke gets out, it stops!
 
Grogster

Admin Group

Joined: 31/12/2012
Location: New Zealand
Posts: 9880
Posted: 07:58pm 08 Jun 2016
Copy link to clipboard 
Print this post

@ Phill - I have Pros and Cons, Radio KAOS and Amused To Death. I like them all, but I think I like Amused To Death the most.
Smoke makes things work. When the smoke gets out, it stops!
 
TassyJim

Guru

Joined: 07/08/2011
Location: Australia
Posts: 6458
Posted: 08:14pm 08 Jun 2016
Copy link to clipboard 
Print this post

  Grogster said  

Driving the 7419 is easy once you learn the control commands, but it cannot auto-select based on which one has audio, so you would have to think up some kind of magic there, but I am sure it is do-able.


I was considering a separate detector on each input.
An LM324 and a few diodes will do the job.

Provided the system is idle, the detector tells the micromite to switch to that input.

4 illuminated push buttons. Short press to manually select, second press to go back to auto-select.

Too many options scare the Boss but there might be a few sneaky extras hidden somewhere. Power off the amp after idle time is one.

Selecting each input will add an offset to the level so all inputs are the same level.

Jim
VK7JH
MMedit
 
yobortsa
Newbie

Joined: 12/12/2011
Location: Australia
Posts: 37
Posted: 11:38am 28 Sep 2016
Copy link to clipboard 
Print this post

Hi Grogster,

Great project, well done :)

What type and value capacitors did you use for the input and output lines on the TDA7419?

The datasheet shows 100nF for the inputs and 4.7uF for the outputs for the test circuit. Is that the same for a production circuit? What type of capacitors should these be, and what Voltage rating would be best?

I have some of these chips - keen to hook them up and have a play.

Thanks in advance,

David
 
Grogster

Admin Group

Joined: 31/12/2012
Location: New Zealand
Posts: 9880
Posted: 02:55pm 28 Sep 2016
Copy link to clipboard 
Print this post

Hello.

Welcome to the forums.

I just used what was stated in the datasheet for a start, that being 100n for input and 4u7 for output, yes. 16v MLC's(multi-layer ceramic). Despite 100n seeming pretty low an input coupling cap, the audio seems fine.

In my PCB, I used MLC caps(ceramics), but you could use standard electros, as audio signals are reasonably forgiving when it comes to the coupling caps. MLC ceramics are still a good choice though IMHO.

I am working on a rebuild of this one!!!!

The new one uses six seperate 100W amps that use a +/-32v supply instead of just one single 32v rail, so have the potential to perform much better. The subwoofer does NOT have enough grunt on the 6-amp moudle I brought. It is driven into overload pretty easy, but HankR did suggest that would be the case with those amp IC's when he looked at the spec sheet(which was pretty vague - just like the 7419 datasheet in some respects - seems to be an ST trait!).

Anyway, I have yet to decided if I will just rebuild what I have using the 7419, or move to playing with the BD37534, as I have a board for that one too, but that would require some re-writing of the code as the BD part uses different I2C commands.

That is not really a deal-breaker for me though, just gives me a moment's pause.

EDIT: I suppose I should mention that this amp has been running 24/7 now for pretty much a whole year, and no MMBASIC bugs to report. The amp has been rock-solid in terms of how the MM+ controlling it goes.Edited by Grogster 2016-09-30
Smoke makes things work. When the smoke gets out, it stops!
 
yobortsa
Newbie

Joined: 12/12/2011
Location: Australia
Posts: 37
Posted: 12:37am 29 Sep 2016
Copy link to clipboard 
Print this post

Thanks Grogster, I'll see what Jaycar has that might suit.

Sorry for the newbie question, but what about polarity of the capacitors if I go with polarised caps? I understand they are there to allow AC and stop DC. My limited understanding suggests the polarity would be flipping between +ve and -ve for audio or do I have this completely wrong? Wait, that might be the case on the speaker output but perhaps line level input/output is 0-5V DC? In that case, how does the DC signal even get through the capacitors?

Totally confused! Maybe it's just one for the 'too hard to understand' bin.
 
Grogster

Admin Group

Joined: 31/12/2012
Location: New Zealand
Posts: 9880
Posted: 01:18am 29 Sep 2016
Copy link to clipboard 
Print this post

That's one reason I like to use MLC's in audio circuits.

The polarity of normal elecro caps really depends on the circuits you are linking them with. GENERALLY SPEAKING, the positive goes to the pre-amp out, and the negative to the actual output socket. That is not always the case though, cos again - it depends on how the design was done in the first place, if it is using standard electros.

I don't think it is THAT mission-critical, so long as they are all the same way around. You also get the NP(non-polarised) electro caps, and those are probably the best choice if you are NOT using SMD, cos then the polarity does not matter at all.
Smoke makes things work. When the smoke gets out, it stops!
 
yobortsa
Newbie

Joined: 12/12/2011
Location: Australia
Posts: 37
Posted: 02:12pm 19 Nov 2016
Copy link to clipboard 
Print this post

Well, I've got the TDA7419 hooked up to a RPi and the RPi detects the TDA7419 but I can't get any data out of the TDA7419.

I'll percist with the I2C stuff, but my question for now is what do you need to hook up to the hardware mute line? Pull it up to 3.3V? to 5V? to 8.5V? down to Gnd? When is it active? Pulled high or low? Hardware mute doesn't seem to be documented in the datasheet.

Non-working RPi I2C log for the record if useful to anybody:


root@shed-mpd:~# i2cdetect -y 1
0 1 2 3 4 5 6 7 8 9 a b c d e f
00: -- -- -- -- -- -- -- -- -- -- -- -- --
10: -- -- -- -- -- -- -- -- -- -- -- -- -- -- -- --
20: -- -- -- -- -- -- -- -- -- -- -- -- -- -- -- --
30: -- -- -- -- -- -- -- -- -- -- -- -- -- -- -- --
40: -- -- -- -- 44 -- -- -- -- -- -- -- -- -- -- --
50: -- -- -- -- -- -- -- -- -- -- -- -- -- -- -- --
60: -- -- -- -- -- -- -- -- -- -- -- -- -- -- -- --
70: -- -- -- -- -- -- -- --
root@shed-mpd:~# i2cget -y 1 0x44 0x1
0x01
root@shed-mpd:~# i2cget -y 1 0x44 0x2
0x01
root@shed-mpd:~# i2cget -y 1 0x44 0x3
0x01
root@shed-mpd:~# i2cget -y 1 0x44 0x4
0x01
root@shed-mpd:~# i2cget -y 1 0x44 0x5
0x01
root@shed-mpd:~# i2cget -y 1 0x44 0x6
0x01
root@shed-mpd:~# i2cset -y 1 0x44 0x3 0x0f
root@shed-mpd:~# i2cget -y 1 0x44 0x3
0x01
root@shed-mpd:~#
 
Grogster

Admin Group

Joined: 31/12/2012
Location: New Zealand
Posts: 9880
Posted: 05:16pm 19 Nov 2016
Copy link to clipboard 
Print this post

[Quote]Well, I've got the TDA7419 hooked up to a RPi and the RPi detects the TDA7419 but I can't get any data out of the TDA7419.[/Quote]

The 7419 does not really send anything useful back to the host - ever. About the only data I can see that it ever sends back to the host, is what is going on with the mute.(page 29, section 5.1.2) Other then that, I don't think it sends back any other kind of useful data - it is more of a I2C slave device in that it only receives data from the master, and does not really bother sending anything meaningful back. I would not waste any time trying to work out why you don't necessarily get a response back from it with commands, cos I don't think it bothers to do that 99% of the time. The datasheet is quite vague in many areas, unfortunately, and this is one of them.

I ended up using software mute, over hardware mute.

According to the datasheet, page 11, the chart for "Soft-mute" mentions that that pin has an internal pullup to 3v3 of about 45k, so that would mean that pin-21 is active LOW.

IE: Pull pin-21 low, to force a mute condition, return it high to unmute.

This project has now been abandoned, as I bought a new amp with HDMI inputs to get my full digital surround back, but I did use that amp for about a year 24/7, and it never missed a beat, so it worked very well.

I can't remember if I posed my code here, but I can if you would like to see it for reference. jman also did a big rewrite to support things like rotary encoders etc. If he is OK with posting his version, I will put it up here - I will ask him if you are interested in seeing the code I was using on my in-service unit. This is NOT Raspberry-Pi code, but MM+ code, but it would give you all the I2C codes we were using to make the device work.Edited by Grogster 2016-11-21
Smoke makes things work. When the smoke gets out, it stops!
 
     Page 7 of 8    
Print this page
The Back Shed's forum code is written, and hosted, in Australia.
© JAQ Software 2026